今年年初与去年年初市场均出现一定调整,热门赛道估值过高、海外市场调整均可以部分解释两次调整。但去年对货币政策收紧的担忧是核心原因,而今年调整的核心原因是孱弱的基本面和核心赛道的高估值。展望后续,加息落地、经济数据边际好转或者进一步刺激政策可能使得市场阶段性结束调整,但市场新一轮的上行可能出现在三季度,企业盈利出现好转之时。今年建议重视“洼地策略”。
核心观点
【观策·论市】今年开年的下跌与去年有何异同?去年年初与今年年初市场均出现了明显调整,调整的特征是前期大幅上涨的赛道明显下跌,市场阶段性向低估值板块布局。从市场调整的原因来看,两次调整均由于:(1)热门赛道估值较高,交易拥挤。(2)十年期美债收益率攀升,美股大跌,带动A股调整。但是,导致两次调整的核心原因不同:2021年初市场调整的核心原因是对央行货币政策收紧的担忧,而后续央行对货币政策收紧的辟谣以及强劲的基本面共同促进了A股企稳。当前,对经济基本面的担忧、缺乏估值性价比较高的板块是阻碍市场上行的核心因素。对比当下,我们认为近期市场企稳的信号可能如下:(1)下周的美联储1月议息会议没有进一步鹰派言论。(2)1月经济数据、金融数据企稳,稳增长政策逐渐发挥作用。(3)经济数据再度不及预期,政策迎来进一步的宽松,市场对未来经济预期出现好转。长期看,我们认为A股的持续企稳可能出现在今年三季度,随着稳增长发力,企业盈利增速开始上行的时期。整体而言,我们认为年内以金融地产建材为代表的传统稳增长低估值方向将带来偏大盘价值2-4个季度级别的阶段性风格漂移。稳增长的方向除了传统领域的估值修复行情,还应重点布局考虑新基建(新能源基建、数字基建)中低估值的板块。今年投资者可以重点考虑使用“洼地策略”,更加关注低配置低预期低估值的洼地。
【复盘·内观】本周A股市场指数涨跌各半、风格分化的主要原因在于,1)海外市场在加息预期下跌幅较大,对成长股压制明显;2)部分投资者选择春节前降仓避险;3)在盈利加速下行、流动性预期扰动以及国内稳增长预期下,部分投资者博弈风格和赛道切换,成长板块和稳增长板块相互轮动,带来波动。
【中观·景气】12月份智能手机产量同比增幅扩大,集成电路产量同比增幅收窄;12月台股IC设计、IC制造、存储器、硅片、PCB、LED等厂商营收均同比继续上行,部分面板和部分镜头厂商营收同比下降。12月金属切削机床产量当月同比增幅扩大,工业机器人产量当月同比增幅收窄。1-12月份房屋竣工面积、商品房销售额、商品房销售面积、开发投资完成额、开发资金来源累计值同比增幅均收窄,房屋新开工面积累计同比降幅扩大。本周钢坯、螺纹钢、铁矿石价格上行,焦炭、焦煤期货价格下降,动力煤期货价格上涨。
【资金·众寡】人民币升值带动外资放量流入,杠杆资金流出。人民币升值带动北上资金本周净流入292亿元;融资资金前四个交易日转净流出124.5亿元;新成立偏股类公募基金253.8亿份,较前期回升;ETF延续净申购,对应净流入129亿元。行业偏好上,北上资金净买入较多的为银行、非银金融、化工等;融资资金净流入较多的为计算机、传媒、军工等;医药ETF申购较多,券商ETF赎回较多。重要股东二级市场净减持规模缩小,计划减持规模略降。
【主题·风向】本周产业观察——宁德时代进军换电市场,关注换电产业化提速。宁德时代等电池巨头加速布局有望解决换电行业标准化难题,政策对换电模式扶持力度持续加码,建议关注换电产业化提速。
【数据·估值】本周全部A股估值水平较上周下行,PE(TTM)下跌0.1X至16.0X,处于历史估值水平的49.5%分位数。板块估值涨跌分化,其中,计算机、食品饮料板块估值上涨较多,国防军工板块下跌明显。
【风险提示】政策力度不及预期,美联储加息政策超预期,宏观经济波动
01
观策·论市——今年开年的下跌与去年有何异同?
年初以来,A股市场波动较大,各宽基指数不同程度下挫,尤其是前期表现较好的赛道调整幅度较大。去年春节过后,A股同样出现过大幅的调整,本周我们对比今年开年的下跌与去年的异同,以对本次下跌的节奏及后续市场的选择提供参考。
※ 调整的时间、结构与幅度
去年春节前,在新发基金规模超预期的推动下,茅指数行情迎来高潮。节后市场风格突变,主要宽基指数大幅下跌,市场进入调整,时间长达15个交易日,期间万得全A指数跌幅达9.9%。宽基指数上看,创业板指跌幅最深,风格上,大盘成长风格跌幅最深,价值风格则跌幅较小。行业上,食品饮料、电力设备、医药生物、美容护理、社会服务等前期涨幅较大的行业跌幅较大。
今年年初以来,市场同样进入调整,当前万得全A的调整幅度达4.7%,调整时间则已经达到14个交易日。宽基指数上看,创业板指、中证1000指数跌幅较大,成长风格进入调整,价值风格跌幅相对较小,行业上,军工、电力设备、美容护理、医药生物、电子行业跌幅较大。
从调整的特征上看,调整幅度最大的均是前期涨幅较大的板块,且两次调整期间,投资者均选择价值板块进行布局。
※ 调整的原因
▶ 相同点一:热门赛道估值过高
2017年以来,北向资金与公募的资金规模不断扩大,两类资金均偏好龙头企业,造就了“茅指数”赛道行情。2021年开年后公募基金加速发行,公募基金集中度加速提升,进一步强化了这种风格。可以看到,2021年初主动偏股公募100大重仓股的估值已经超过了2021年一致预期估值,估值确实偏高。
2021年,新能源板块同样经历了大幅上涨。新能源指数的估值一度高达50倍。到了2021年年底,新能源指数估值仍在45倍,整体估值也偏贵。
▶ 相同点二:海外市场调整,美债收益率攀升,带动A股调整
去年年底,随着辉瑞等多家药企的新冠疫苗研发成功,全球开始接种新冠疫苗。市场对未来经济复苏、通胀升温的预期愈发强烈,美债收益率一度攀升至1.7%。同时市场对美联储Taper预期升温,美股陷入调整,这在一定程度上带动了A股的调整。但是,随着美联储一再表态通胀只是暂时的,以及Delta病毒席卷全球,未来经济前景再次变得不明朗,美债收益率再次回到0.7%左右的水平,美股重启升势。
今年年初以来,海外市场上演了同样的剧本。近期海外市场加息预期升温, 12月议息会议纪要显示,美联储今年至少加息三次,并且开始讨论缩表的可能性,美债收益率近期一度攀升至1.8%以上,这使得全球风险资产再度承压,美股出现明显的调整,在一定程度上带动了A股的调整。
但是两次调整不同的是,2021年年初是对美联储货币政策收紧的预期,而今年年初美联储货币政策则是出现了真实的转向,2022年加息次数、力度成为全球风险资产一个不可忽视的风险因素。下周1月美联储议息会议即将召开,有可能对2022年的加息次数、节奏、力度进行讨论,并给出一定的暗示。随着市场将相关信息纳入预期之中,加息预期对市场的压制可能告一段落。
▶ 不同点:国内经济环境与央行货币政策导向
2021年年初,我国经济处于复苏期,市场对未来的经济较为乐观,影响市场的核心因素是货币政策。实际上,导致当时市场下跌的核心因素就是对央行货币政策收紧的担忧。2020年12月的中央经济工作会议对经济做出了“我国经济运行逐步恢复常态”的判断,强调要“科学精准实施宏观政策”,更多表现出宏观政策正常化、精准化的倾向。1月底,市场甚至出现央行上调MLF利率的传言,这表现出当时投资者对于央行收紧货币政策的担忧。
当前货币政策较为宽松,经济基本面是市场关心的核心因素。去年10月以来,我国经济基本面转弱。2021年底的中央经济工作会议对当前的经济做出了“需求收缩、供给冲击、预期转弱”的判断。去年12月以来,央行降准一次,下调一年期MLF利率10BP,下调一年期LPR利率15BP,下调5年期LPR利率5BP,表现出当前货币政策的宽松导向。
然而当前市场对经济基本面较为担忧。2022年面临出口转弱、消费难起的宏观背景,投资者更多寄希望于投资对经济的拉动。就当前而言,一方面,尽管房地产的严监管政策在边际上有所放松,但是并未出现明显的变化,市场担心房地产销售转弱对今年经济造成较大的负面影响。另一方面,尽管政策对基建支持力度明显,但是基建投资、中长期融资数据并未出现明显的好转,市场对于基建政策力度也存在一定的怀疑。这使得市场对今年经济下行的担忧加剧。
※ 企稳的信号与调整后的选择
去年3月底,随着美联储一再发布鸽派言论,美债收益率逐渐下滑,美股重启升势。A股则一直横盘震荡至4月中旬。当时,海外经济复苏带动我国出口持续超预期,同时房地产加速竣工,A股基本面较为强劲。4月初,随着A股一季报的逐渐披露,业绩整体表现较好,投资者发现有很多PEG小于1、产业趋势较好的标的可以布局。与此同时,当时正值十四五规划出炉时期,双碳一再得到政策的强调。在产业趋势明确以及政策加持之下,新能源、电动车成为市场避险后的选择,并主导了2021年的赛道行情。可以说,强劲的基本面+明确的产业趋势是2021年初市场企稳的核心推动力。
与2021年底不同的是,当前的基本面并不强劲,可以布局的估值性价比较高的板块并不多,因此市场持续性的企稳回升可能需要进一步的等待。
短期来看,我们认为后续市场阶段性企稳的信号可能如下:(1)下周的美联储议息会议符合当前市场预期(即2022年加息三次),没有进一步鹰派言论,则加息预期对全球风险资产压制暂时告一段落,赛道可能迎来一定的反弹。但是这一状态可能不会持续太久,国内孱弱的经济基本面与核心赛道的高估值对当前的A股仍是重要的制约因素。(2)随着1月经济数据、金融数据披露,稳增长政策逐渐发挥作用,投资或者融资数据企稳,则市场对2022年经济下滑的担忧阶段性缓解。在这样的预期之下,市场可能沿着稳增长板块进一步布局。(3)经济数据再度不及预期,经济下行压力进一步显现,政策迎来进一步的宽松,包括货币政策与地产监管政策,则市场对未来经济预期出现好转,市场沿着政策支持的方向布局。
长期来看,我们预计A股真正的企稳将出现在今年二季度末至三季度。中国的新增社融增速运行周期基本是40个月左右,我们称之为“信用周期”或者“金融周期”。我们将新增社融增速由负转正的时间标注在时间轴中,分别发生在2005年9月,2008年12月,2012年6月,2015年9月,2019年1月。而工业企业盈利增速均迎来向上拐点。既然如此,A股本质还是反应盈利的变化,则在社融转正前后,A股往往迎来拐点,进入两年半左右的上行周期。这也是A股出现三年半运行规律的核心原因之一。
社融下行带来的市场底部随着A股盈利规模的增加在不断抬升,这个不断抬升的中枢构成了A股的长期价值线,A股最终由于盈利的增长可以实现大约12.5%的年化回报。而价值线附近也是A股最佳的加仓时机。
如果按照三年半40个月左右的信贷周期,2022年6-7月附近新增社融可能会再度正,则三季度前后A股将会迎来新一轮盈利增速上行周期。按照这样的规律,2022年A股将会保持前稳后高的走势。类似“ √”。
※ 总结
去年年初与今年年初市场均出现了明显调整,调整的特征是前期大幅上涨的赛道明显下跌,市场阶段性向低估值的价值板块布局。从市场调整的原因来看,导致两次调整相同的原因在于:(1)热门赛道(2021年初的“茅指数”与当前的新能源)估值较高,交易拥挤,有一定调整需求。(2)十年期美债收益率加速攀升,美股市场大跌,带动A股出现一定调整。但是,导致两次调整的核心原因区别较大:导致2021年初市场调整的核心原因是对央行货币政策收紧的担忧,而后续央行对货币政策收紧的辟谣以及强劲的基本面共同促进了A股企稳。当前,货币政策正处于宽松周期,对经济基本面的担忧、缺乏估值性价比较高的板块是阻碍市场上行的核心因素。
2021年初,随着一季报业绩披露,市场逐渐企稳,并开始沿着PEG选股思路向新能源板块布局。短期来看,我们认为市场企稳的信号可能如下:(1)下周的美联储1月议息会议与符合当前市场预期(即2022年加息三次),没有进一步鹰派言论,则加息预期对全球风险资产压制暂时告一段落,赛道可能迎来一定的反弹。但是这一状态可能不会持续太久,国内经济基本面孱弱对当前的A股仍是重要的制约因素。(2)随着1月经济数据、金融数据披露,稳增长政策逐渐发挥作用,投资或者融资数据企稳,则市场对2022年经济下滑的担忧阶段性缓解。(3)经济数据再度不及预期,经济下行压力进一步显现,政策迎来进一步的宽松,包括货币政策与地产监管政策,则市场对未来经济预期出现好转,市场沿着政策支持的方向局部。
展望全年,我们维持 A股前稳后升、全年的走势态势类似“√”的观点。2022年可能是稳增长政策发力的年份,二季度后,A股可能会开启新一轮上行周期。年内以金融地产建材为代表的传统稳增长低估值方向将带来偏大盘价值2-4个季度级别的阶段性风格漂移。但是风格分化较过去几年更加不明显,稳增长的方向除了传统领域的估值修复行情,还应重点布局考虑新基建(新能源基建、数字基建)中低估值的板块。今年投资者可以重点考虑使用“洼地策略”,更加关注低配置低预期低估值的洼地,“低估值+转型”也可能是选股的重要思路。
02
复盘·内观——涨跌各半,风格分化
本周A股主要市场指数涨跌各半,风格分化显著,整体呈现中大盘风格,其中大盘价值、上证50、消费龙头指数涨幅居前,中证1000、创业板指、小盘成长跌幅较大,从成交上来看,本周日均成交10981亿元,日均成交与上周相比整体持平。南向资金本周净流入港股128.43亿港币,北向资金本周净流入A股291.97亿人民币。
本周A股市场指数涨跌各半、风格分化的主要原因在于,1)海外市场在加息预期下跌幅较大,国内投资者担忧加息对成长股估值压制,因此抛出成长以及中小市值板块;2)春节即将来临,部分投资者选择节前降仓避险;3)在盈利加速下行、流动性预期扰动以及国内稳增长预期下,部分投资者博弈风格和赛道切换,成长板块和稳增长板块相互轮动,带来市场波动。
从行业风格上来看,从行业风格上来看,行业指数中计算机、银行、食品饮料涨幅居前,跌幅居前的行业分别有医药生物、国防军工、基础化工,从涨跌原因来看,计算机行业大涨主要在于,1月16日,《求是》杂志发表中共中央总书记、国家主席、中央军委主席习近平的重要文章《不断做强做优做大我国数字经济》。文章指出,发展数字经济是把握新一轮科技革命和产业变革新机遇的战略选择。数字经济健康发展,有利于推动构建新发展格局,有利于推动建设现代化经济体系,有利于推动构筑国家竞争新优势。开年以来,包括上海、浙江等多地也在加大部署,力推数字经济发展。银行板块大涨的主要原因在于,估值较低,市场风险偏好下降带来避险资金,此外稳经济政策预期加强、近期央行降息均利好银行。跌幅居前的行业中,医药生物属于前期受到新冠药、检测等催化涨幅较大后的回调需求,此外,个别企业本周再遭集采,板块情绪遭受冲击。
03
中观·景气——12月份智能手机产量同比增幅扩大,工业机器人产量当月同比增幅收窄
12月份智能手机产量同比增幅扩大。根据国家统计局数据,12月我国智能手机产量当月值为 1.36 亿台,月同比上升 8.7%,增幅较11月份扩大0.7个百分点。
12月集成电路产量同比增幅收窄。根据国家统计局数据,12月我国集成电路产量为299亿块,当月同比增加1.9%,相比11月份增幅收窄10个百分点。
近日台股电子公布12月营收情况,IC设计、IC制造、存储器、硅片、PCB、LED等厂商营收均同比继续上行,部分增幅有所收窄,部分面板和部分镜头厂商营收同比下降。IC设计领域部分厂商营收同比增幅扩大,联发科12月份营收当月同比增长42.47%,增幅较11月扩大8.18个百分点;联咏12月份营收当月同比增长62.66%,增幅较11月份扩大3.44个百分点;IC制造领域台积电、联电、世界、稳懋12月份营收当月同比分别增长32.39%、32.65%、53.52%和1.86%,其中台积电增幅扩大13.65个百分点,联电增幅收窄0.87个百分点,世界增幅扩大1.35个百分点,稳懋同比增幅收窄2.75个百分点;存储器厂商南科营收同比涨幅收窄11.53个百分点至36.62%,华邦电同比涨幅收窄1.81个百分点至26.42%,旺宏营收同比增幅收窄33.65个百分点至23.77%;硅片厂商台胜科当月营收同比涨幅扩大1.46个百分点至9.42%,封装厂商日月光当月营收同比18.62%,增幅较11月收窄0.84个百分点;PCB厂商景硕电子营收同比增长25.67%,增幅较11月收窄10.67个百分点;被动元件厂商国巨12月份营收当月同比增长12.18%,镜头厂商大力光营收同比下跌8.33%,玉晶光当月营收同比增长至25.99%,亚洲光学营收同比上涨28.6%;面板、LED厂商中,友达、晶电同比增幅收窄,群创、亿光同比由正转负。
12月金属切削机床产量当月同比增幅扩大。12月金属切削机床产量为6万台,同比增长5.8%,增幅较上月扩大3.7个百分点;1-12月金属切削机床累计产量为60万台,同比增长29.2%,增幅较上月收窄0.7个百分点。
12月份工业机器人产量当月同比增幅收窄。12月工业机器人当月产量35175台/套,当月同比增长15.1%,增幅较11月收窄12.8个百分点。2021年1-12月工业机器人累计产量为366044台/套,同比增长44.9%,增幅较1-11月缩小4.1个百分点,累计产量较2019年同期增长95.8%。
1-12月份房屋竣工面积、商品房销售额、商品房销售面积、开发投资完成额、开发资金来源累计值同比增幅均收窄,房屋新开工面积累计同比降幅扩大。1-12月份房屋竣工面积累计值为10.14亿平方米,累计同比增长11.2%,较前值下降5个百分点;1-12月份房屋新开工面积累计值为19.89亿平方米,累计同比减少11.40%,较1-11月份降幅扩大2.3个百分点。
1-12月份商品房销售额累计值为18.19万亿元,累计同比增长4.8%,增幅较前值收窄3.7个百分点;1-12月份商品房销售面积累计值为17.94亿平方米,累计同比增长1.90%,增幅较前值收窄2.9个百分点;1-12月份房地产开发投资完成额累计值为14.76万亿元,累计同比增长4.4%,增幅较前值收窄1.6个百分点。
12月份房地产开发占固定资产投资完成额的比重为25.22%,1-12月份房地产开发资金来源合计累计值为20.11万亿元,累计同比增加4.2%,增幅较1-11月份收窄3个百分点。
本周钢坯、螺纹钢、铁矿石价格上行。截至1月21日,钢坯价格指数周环比上行0.31%至4484.0元/吨;全国HRB400 20mm螺纹钢价格周环比上行0.42%至4802.0元/吨;铁矿石价格指数周环比上行7.38%至488.07。
焦炭、焦煤期货价格下降,动力煤期货价格上涨。截至1月21日,焦炭期货价格周环比下行4.81%至2947.0元/吨;焦煤价格周环比下行1.62%至2253.0元/吨;动力煤期货价格周环比上行11.68%至769.0元/吨。
04
资金·众寡——人民币升值带动外资放量流入,杠杆资金流出
从全周资金流动的情况来看,本周北上资金延续净流入态势,融资资金转净流出,新成立偏股公募基金规模有所回升,ETF延续大幅净申购。具体来看,北上资金本周净流入292亿元;融资资金前四个交易日合计净流出124.5亿元;新成立偏股类公募基金253.8亿份,较前期回升;ETF延续净申购,对应净流入129亿元。
从ETF净申购来看,ETF净申购,宽指ETF以净申购为主,其中创业板(含创业板50)ETF申购较多;行业ETF申赎参半,其中医药ETF申购较多,券商ETF赎回较多。具体来看,股票型ETF总体净申购52.1亿份。其中,沪深300、创业板ETF、中证500ETF、上证50ETF和双创50ETF分别净申购8.9亿份、净申购10.4亿份、净申购5.9亿份、净赎回4.8亿份、净申购1.2亿份。行业方面,信息技术ETF净申购1.6亿份;消费ETF净赎回1.9亿份;医药ETF净申购25.1亿份;券商ETF净赎回4.8亿份;金融地产ETF净赎回1.9亿份;军工ETF净申购1.9亿份;原材料ETF净申购1.1亿份;新能源&智能汽车ETF净申购4.7亿份。
本周新成立偏股类公募基金规模较前期回升,新成立偏股类基金253.8亿份。
本周(1月16日-1月20日)北上资金净流入292.0亿元,相比前期上升。行业偏好上,北上资金净买入规模较高的为银行、非银金融、化工等,分别净买入92.8亿元、53.4亿元、34.1亿元;集中卖出休闲服务、家用电器、农林牧渔等,净卖出规模达-10.2亿元、-9.0亿元、-2.8亿元。
个股方面,北上资金净买入规模较高的为国电南瑞、药明康德、隆基股份等;净卖出规模较高的包括爱尔眼科、恒瑞医药、美的集团等。
两融方面,融资资金前四个交易日净流出124.5亿元。从行业偏好来看,本周融资资金集中买入计算机,净买入额达16.1亿元,其他净买入规模最高的行业主要包括传媒、国防军工、农林牧渔等;净卖出的主要是电子、非银金融、化工等。从个股来看,融资净买入较高个股包括宁德时代、中国电建、乐普医疗等,净卖出较多的主要包括永太科技、贵州茅台、中信证券等。
从资金需求来看,重要股东净减持规模缩小;计划减持规模下降。本周重要股东二级市场增持3.6亿元,减持82.4亿元,净减持78.8亿元,净减持规模缩小。其中,净增持规模较高的行业为综合、有色金属和银行;净减持规模较高的行业包括机械设备、医药生物、化工等。本周公告的计划减持规模为125.6亿元,较前期下降。
05
主题·风向——宁德时代进军换电市场,关注换电产业化提速
本周市场下跌,Wind全A指数周度下跌1.03%,创业板指下跌2.72%,沪深300上涨1.11%。本周涨幅居前的主要为电子政务、大数据、中国广电等相关主题。
本周和下周值得关注的主题事件有:
1、光伏——国家能源局:我国光伏发电并网装机容量突破3亿千瓦
1月20日,据国家能源局消息,统计显示,我国2021年新增光伏发电并网装机容量约5300万千瓦,连续9年稳居世界首位。截至2021年底,光伏发电并网装机容量达到3.06亿千瓦,突破3亿千瓦大关,连续7年稳居全球首位。“十四五”首年,光伏发电建设实现新突破,呈现新特点。分布式光伏达到1.075亿千瓦,突破1亿千瓦,约占全部光伏发电并网装机容量的三分之一。
2021年12月新纳入国家财政补贴规模户用光伏项目总装机容量为508.98万千瓦。截至2021年12月底,全国累计纳入2021年国家财政补贴规模户用光伏项目装机容量为2159.62万千瓦。
2、换电——宁德时代发布换电服务品牌EVOGO 打造组合换电整体解决方案
1月18日,宁德时代全资子公司时代电服发布换电服务品牌——EVOGO及组合换电整体解决方案。方案由“换电块、快换站、APP”三大产品共同构成。其中,“巧克力换电块”是专门为实现共享换电而开发量产的电池,采用宁德时代最新CTP技术,单块电池可提供200公里左右的续航,可适用于从A00级到B级、C级的乘用车以及物流车;适配全球80%已经上市及未来3年要上市的纯电平台开发的车型。换电站可以适配使用“巧克力换电块”的各品牌车型,实现换电车型的选择自由。此外,EVOGO的“小绿环家族”001号成员为一汽奔腾NAT 组合换电版。未来,EVOGO将选择十个城市首批启动换电服务,并发布更多品牌的换电车型。换电模式具备节约时间,降低成本,彻底解决里程焦虑等优点,是非常适合作为新能源车的最佳补能形式,宁德换电将面向全部车企,这是宁德在换电领域的又一大动作,也说明换电模式逐渐成为行业共识。
3、智能驾驶——百度发布汽车机器人品牌“Pixel-J”
1月18日,百度官方微博发文称,集度汽车机器人品牌标志“Pixel-J”正式诞生。19日,集度公布了其汽车机器人概念车的部分产品设计样式。据悉,这款车将于今年4月在北京车展亮相,量产版汽车机器人的外观将与概念车90%一致。同时,集度正式发布了为汽车机器人量身打造的品牌视觉体系,包含业界首个汽车机器人品牌标志“Pixel-J”、色彩以及字体。
4、新能源——交通运输部:“十四五”加快新能源和清洁能源运输装备、节能环保关键技术推广应用
1月21日,交通运输部印发《绿色交通“十四五”发展规划》提出,加快新能源和清洁能源运输装备推广应用。加快推进城市公交、出租、物流配送等领域新能源汽车推广应用,国家生态文明试验区、大气污染防治重点区域新增或更新的公交、出租、物流配送等车辆中新能源汽车比例不低于80%。鼓励开展氢燃料电池汽车试点应用。推进新增和更换港口作业机械、港内车辆和拖轮、货运场站作业车辆等优先使用新能源和清洁能源。推动公路服务区、客运枢纽等区域充(换)电设施建设,为绿色运输和绿色出行提供便利。因地制宜推进公路沿线、服务区等适宜区域合理布局光伏发电设施。深入推进内河LNG动力船舶推广应用,支持沿海及远洋LNG动力船舶发展。积极探索油电混合、氢燃料、氨燃料、甲醇动力船舶应用。
《规划》提出,加快节能环保关键技术推广应用。加大已发布的交通运输行业重点节能低碳技术推广应用力度,持续制定发布交通运输行业重点节能低碳技术目录,重点遴选一批减排潜力大、适用范围广的节能低碳技术,强化技术宣传、交流、培训和推广应用。依托交通运输科技示范工程强化节能环保技术集成应用示范与成果转化。
5、智慧旅游——“十四五”旅游业发展规划:加快推动大数据、虚拟现实等新技术在旅游领域的应用普及
1月20日,国务院印发“十四五”旅游业发展规划。规划提到,加快推动大数据、云计算、物联网、区块链及5G、北斗系统、虚拟现实、增强现实等新技术在旅游领域的应用普及,以科技创新提升旅游业发展水平。大力提升旅游服务相关技术,增强旅游产品的体验性和互动性,提高旅游服务的便利度和安全性。鼓励开发面向游客的具备智能推荐、智能决策、智能支付等综合功能的旅游平台和系统工具。推进全息展示、可穿戴设备、服务机器人、智能终端、无人机等技术的综合集成应用。推动智能旅游公共服务、旅游市场治理“智慧大脑”、交互式沉浸式旅游演艺等技术研发与应用示范。打造一批智慧旅游城市、旅游景区、度假区、旅游街区,培育一批智慧旅游创新企业和重点项目,开发数字化体验产品,发展沉浸式互动体验、虚拟展示、智慧导览等新型旅游服务,推进以“互联网+”为代表的旅游场景化建设。提升旅游景区、度假区等各类旅游重点区域5G网络覆盖水平。推动停车场、旅游集散中心、旅游咨询中心、游客服务中心、旅游专用道路、旅游厕所及旅游景区、度假区内部引导标识系统等数字化、智能化改造升级。
6、元宇宙——中国移动元宇宙产业委员会第二批成员名单公布 7家上市公司入选
1月19日,中国移动通信联合会元宇宙产业委员会官网公布第二批16家成员接纳名单,包括7家上市公司,分别为万兴科技集团股份有限公司、浙江金科汤姆猫文化产业股份有限公司、数源科技股份有限公司、深圳市盛讯达科技股份有限公司、中文在线数字出版集团股份有限公司、德艺文化创意集团股份有限公司和浙文互联集团股份有限公司。据了解,首批名单接纳65家/人(个人成员25人,单位成员40家,上市公司8家);第二批接纳新成员16家/人(个人4位、单位12家、上市公司7家)。
7、碳中和——发改委:建立绿色电力交易与可再生能源消纳责任权重挂钩机制 积极推广绿色居住消费
1月21日,发改委等部门印发《促进绿色消费实施方案》提出,进一步激发全社会绿色电力消费潜力。建立绿色电力交易与可再生能源消纳责任权重挂钩机制,市场化用户通过购买绿色电力或绿证完成可再生能源消纳责任权重。加强与碳排放权交易的衔接,结合全国碳市场相关行业核算报告技术规范的修订完善,研究在排放量核算中将绿色电力相关碳排放量予以扣减的可行性。持续推动智能光伏创新发展,大力推广建筑光伏应用,加快提升居民绿色电力消费占比。
《方案》提出,大力发展绿色交通消费。大力推广新能源汽车,逐步取消各地新能源车辆购买限制,推动落实免限行、路权等支持政策,加强充换电、新型储能、加氢等配套基础设施建设,积极推进车船用LNG发展。推动开展新能源汽车换电模式应用试点工作,有序开展燃料电池汽车示范应用。深入开展新能源汽车下乡活动,鼓励汽车企业研发推广适合农村居民出行需要、质优价廉、先进适用的新能源汽车,推动健全农村运维服务体系。合理引导消费者购买轻量化、小型化、低排放乘用车。大力推动公共领域车辆电动化,提高城市公交、出租(含网约车)、环卫、城市物流配送、邮政快递、 民航机场以及党政机关公务领域等新能源汽车应用占比。
《方案》提出,积极推广绿色居住消费。加快发展绿色建造。推动绿色建筑、低碳建筑规模化发展,将节能环保要求纳入老旧小区改造。大力发展绿色家装。鼓励使用节能灯具、节能环保灶具、节水马桶等节能节水产品。倡导合理控制室内温度、亮度和电器设备使用。持续推进农村地区清洁取暖,提升农村用能电气化水平,加快生物质能、太阳能等可再生能源在农村生活中的应用。
8、充电桩——国务院:积极建设城际充电网络和高速公路服务区快充站配套设施
1月18日,国务院印发“十四五”现代综合交通运输体系发展规划。规划提出,实施交通运输绿色低碳转型行动。完善城乡公共充换电网络布局,积极建设城际充电网络和高速公路服务区快充站配套设施,实现国家生态文明试验区、大气污染防治重点区域的高速公路服务区快充站覆盖率不低于80%、其他地区不低于60%。大力推进停车场与充电设施一体化建设,实现停车和充电数据信息互联互通。推动城市公共服务车辆和港口、机场场内车辆电动化替代,百万人口以上城市(严寒地区除外)新增或更新地面公交、城市物流配送、邮政快递、出租、公务、环卫等车辆中电动车辆比例不低于80%。在长江干线、京杭运河和西江航运干线等开展液化天然气加注站建设。
9、半导体——苹果接受台积电涨价 包下12-15万片4nm产能
1月17日,供应链业者表示,苹果自行研发的新一代A16应用处理器已完成设计定案,将采用台积电4纳米N4P制程投片,预计下半年开始在台积电Fab 18厂进入量产。苹果A16应用处理器将搭载于新一代iPhone 14及iPad等产品,由于晶圆代工产能供不应求,苹果已接受涨价以确保产能,并包下台积电12万-15万片4纳米制程产能。
10、新能源汽车——工信部:尽早研究明确新能源汽车车购税优惠延续等支持政策 稳定市场预期
1月18日,工业和信息化部党组书记、部长肖亚庆主持召开部际联席会议2022年度工作会议。会议强调,2022年要落实碳达峰碳中和目标,编制汽车产业绿色发展路线图,尽早研究明确新能源汽车车购税优惠延续等支持政策,完善积分管理要求,稳定市场预期。要统筹补短板锻长板,加快动力电池、操作系统、汽车芯片等关键技术创新和产业化突破,进一步增强产业链稳定性和竞争力。要坚持开源和节流并重,提升关键资源保障能力,健全动力电池回收利用体系,提升回收比例和利用效率。要进一步强化安全监管,完善功能安全、数据安全、网络安全相关标准。
本周产业观察——宁德时代进军换电市场,关注换电产业化提速
1月18日,宁德时代全资子公司时代电服发布换电服务品牌——EVOGO及组合换电整体解决方案。方案由“换电块、快换站、APP”三大产品共同构成。其中,“巧克力换电块”是专门为实现共享换电而开发量产的电池,采用宁德时代最新CTP技术,单块电池可提供200公里左右的续航,可适用于从A00级到B级、C级的乘用车以及物流车;适配全球80%已经上市及未来3年要上市的纯电平台开发的车型。换电站可以适配使用“巧克力换电块”的各品牌车型,实现换电车型的选择自由。此外,EVOGO的“小绿环家族”001号成员为一汽奔腾NAT 组合换电版。未来,EVOGO将选择十个城市首批启动换电服务,并发布更多品牌的换电车型。
▶ 换电模式发展现状
电动汽车换电模式是指通过集中型充电站对大量电池集中存储、集中充电、统一配送,并在电池配送站内对电动汽车进行电池更换服务或者集电池的充电、物流调配、以及换电服务于一体。换电模式具备节约时间、降低购车成本、彻底解决里程焦虑、调节电网峰谷差减少对电网冲击和实现能源互联网等优点,通过电池集中管理、梯次利用、回收利用等运营方式,实现电池效益最大化。根据中国充电联盟,目前我国换电站运营主要是三家企业——奥动、蔚来、杭州伯坦。截至2021年12月,蔚来换电站789座,奥动402座,杭州伯坦107座。
▶ 换电产业链上中下游
换电产业链主要由上游换电站,中游整车制造及运营商,下游终端消费组成。换电产业链上游是电池企业和换电设备的生产商,分别负责提供对应应用范围的动力电池和换电站设备。中游是换电站运营商和电池资产公司(主要承接电池成本,通过电池全生命管理获得利润回报)。下游则是包罗万象的应用场景(包括私家车、出租车、公交车等),目前B端客户对换电模式的需求较为强烈。
▶换电模式产业化有望提速
早期换电模式未能成为主流的原因在于电池技术标准不完善和换电站重资产运营。由于动力电池的供应商不同,不同纯电动汽车匹配的电池规格和标准也各不相同,一座换电站很难兼容诸多不同的动力电池。此外,换电站建设投入一次性成本较大,包括场地需求、车辆技术改造、电池储备、换电设施建设、能源站建设等,成本远远高于充电柱建设。
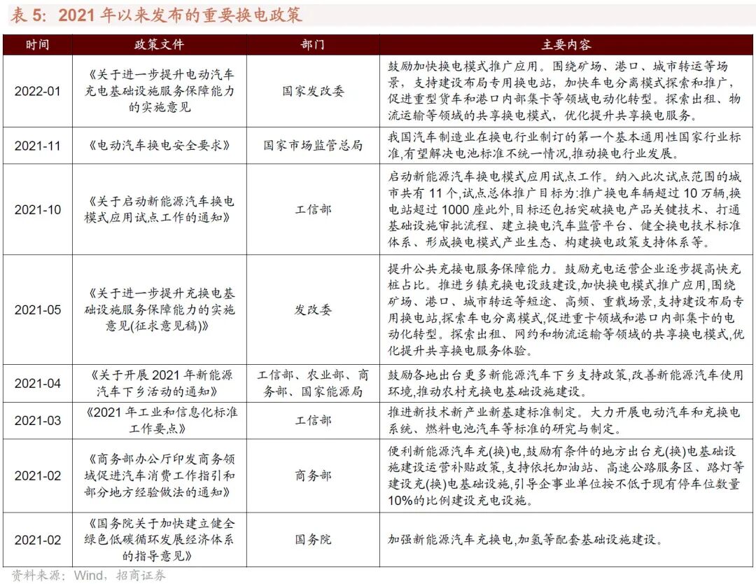
2021年以来换电行业迎来了政策的红利期,实行补贴、制定行业标准等全方位政策的出台,为行业的顶层设计夯基垒台。2022年1月10日,国家发展改革委、国家能源局等多部门联合印发了《国家发展改革委等部门关于进一步提升电动汽车充电基础设施服务保障能力的实施意见》,鼓励加快换电模式推广应用。围绕矿场、港口、城市转运等场景,支持建设布局专用换电站,加快车电分离模式探索和推广,促进重型货车和港口内部集卡等领域电动化转型。探索出租、物流运输等领域的共享换电模式,优化提升共享换电服务。随着宁德时代等龙头厂商的加入以及国家相关政策的出台,有望推动换电产业标准化,换电站模式产业化今年有望加速。
整体而言,随着换电模式逐渐被市场认可,宁德时代等电池巨头加速布局有望解决换电行业标准化难题,政策对换电模式扶持力度持续加码以及新能源汽车销量的高速增长,未来换电产业链有望迎来加速发展,建议关注该领域的投资机会。
06
数据·估值——整体A股估值下行
本周全部A股估值水平下行。截至1月21日收盘,全部A股PE(TTM)下跌0.1X至16.0X,处于历史估值水平的49.5%分位数。创业板本周下行,PE(TTM)下跌1.8X至47.1X,处于历史估值水平的40.9%分位数。代表大盘股的沪深300指数PE(TTM)本周上行0.1X至13.0X,处于历史估值水平的71.4%分位数。代表中小盘股的中证500指数PE(TTM)本周下行0.2X至17.4X,处于历史估值水平的3.7%分位数。
在行业估值方面,本周板块估值涨跌分化,其中,计算机、食品饮料板块估值上涨较多,涨幅超过1.5X,国防军工板块下跌较明显,跌幅超过4.5X。其中,计算机板块上涨2.28X至54.4X,处于67.3%历史分位;食品饮料板块上涨1.63X至43.5X,处于87.2%历史分位;国防军工板块估值下跌4.66X至58.5X,处于44.8%历史分位。截至1月21日收盘,一级行业估值排名前五的行业分别是国防军工、计算机、电气设备、食品饮料、休闲服务。
- END -
相 关 报 告
【招商策略】市场在担心什么?有何转机?——A股投资策略周报(0116)
【招商策略】当前风格剧烈波动的原因和应对策略——A股投资策略周报(0109)
【招商策略】年度策略巡回路演中的2个认知变化和4大分歧——A股投资策略周报(1226)
【招商策略】内资陆股通交易监管影响如何?——A股投资策略周报(1219)
【招商策略】从政策β到α——2021年度中央经济工作会如何指引A股——A股投资策略周报(1212)【招商策略】近期行情的三大特征和应对策略——A股投资策略周报(1205)
【招商策略】央行货币执行及表述变化对A股意味着什么——A股投资策略周报(1121)
【招商策略】风格悄然变化的原因和年底布局的思路——A股投资策略周报(1114)
【招商策略】趋于平淡,酝酿波动——A股投资策略周报(1107)
【招商策略】市场预期混乱,等待弥合的信号——A股投资策略周报(1017)
【招商策略】渐宽的流动性、更荒的资产荒与渐深入央企改革——A股投资策略周报(0926)
【招商策略】假期间港股调整对A股影响几何?——A股投资策略周报(0921)
【招商策略】为什么你觉得现在既像2015,又像2018——A股投资策略周报(0912)
【招商策略】类“资产荒”再现,四大逻辑把握投资机会——A股投资策略周报(0905)
分 析 师 承 诺
重 要 声 明