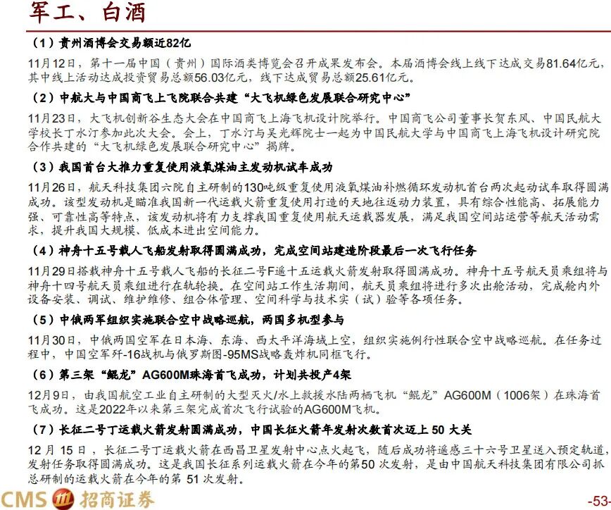
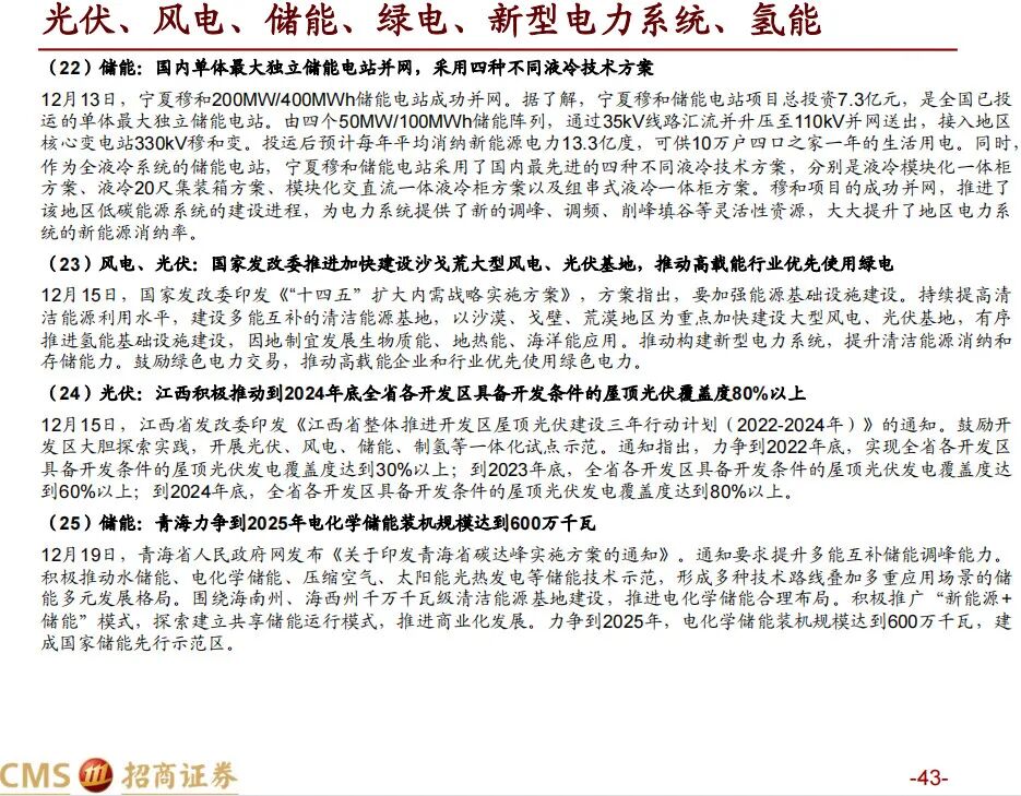
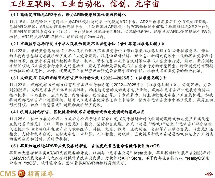
【招商策略】中央经济工作会议带来的产业投资机会——热门赛道跟踪系列(十)

张夏 陈刚 招商策略研究
招商策略研究

zhaoshangcelve

提供最新策略观点,与您共享研究心得。

Posted on
收录于合集 #热门赛道月跟踪 10个

- END -

相关报告

《当前产业赛道的分歧与应对策略——热门赛道跟踪系列(九)》

《渗透率与赛道行情关系探讨及值得关注的三个产业变化——热门赛道跟踪系列(八)》

《风格切换下的赛道选择及值得关注的三个产业趋势变化——热门赛道跟踪系列(七)》

《关注热门赛道细分领域技术变化趋势——热门赛道跟踪系列(六)》

《为什么将工业自动化加入热门赛道跟踪——热门赛道跟踪系列(五)》

《大涨过后,热门赛道怎么选——热门赛道跟踪系列(四)》

《热门赛道年报&一季报透露了哪些细节——热门赛道跟踪系列(三)》

《如果底部来到,如何优选赛道?——热门赛道跟踪系列(二)》

《从BEAT法则看2022年二十大产业趋势——热门赛道跟踪系列报告(一)》


分析师承诺



预览时标签不可点

Scan to Follow

Got It
Scan with Weixin to
use this Mini Program
Cancel Allow
Cancel Allow
: , .   Video Mini Program Like ,轻点两下取消赞 Wow ,轻点两下取消在看