#前文提要:新冠疫情怎样引发这周的美国暴乱?(点击阅读:种族到阶级,在疫情中积累和爆发的全美大暴乱)
上周五,北京市卫生健康委员会(以下简称北京卫健委)公布了同北京市中医局共同起草的《北京市中医药条例(草案公开征求意见稿)》,向全社会征求意见。
既然是征求意见,那就是希望大家畅所欲言。我们以个人身份写了一封邮件发给北京卫健委,表达了对这份意见稿中部分内容的不同意见,希望卫健委可以进行修改。
我们也希望所有关心中国民众健康,关注医药安全的读者,可以关注这个事情,能够把你的想法发给北京卫健委。虽然这只是北京的地方法规,但很可能对全国其他省市有示范作用。而且不像内蒙只有一个鸿茅药酒,北京有很多中成药巨头和养生大师们。
条例草案中有部分内容我们认为不妥,比如36和54这两条中的部分内容:不得以任何方式或行为诋毁、污蔑中成药。并要追究治安和刑事责任。
所以,我们只能写一封邮件,把我们的意见发给卫健委,尽自己的公民义务。
北京卫健委,
你好。
近日在北京卫健委官网上看到《北京市中医药条例(草案公开征求意见稿)》的相关内容,以下为我个人对于此草案的一些意见和建议。
首先,对于修改中医药管理条例,我们非常赞同:用更完善的方式对中医药进行管理,无论是对于中医药的继承和研究,还是对于中国国民卫生健康,都是很重要的一件事情。
但我们认为在草案中,有一些不当之处,应予以增加、修改或删除。
一、在三十六条中有如下内容不当:
“任何组织或者个人不得对中医药作虚假、夸大宣传;不得冒用中医药名义牟取不正当利益、损害社会公共利益”。
“广播、电视、报刊、互联网等媒体开展中医药知识宣传,应当聘请中医药专业技术人员进行,以介绍疾病预防、控制、治疗以及养生保健等科学知识为主要内容,不得以介绍健康、养生知识等形式变相发布中医医疗广告、中药广告。”
这两段的确很重要,尤其是近年来,不少无行医资格的“野中医”,养生大师,在电台、电视台、网络以及自媒体等平台上,以牟利为目的,以“中医”为噱头,大肆宣扬各种错误、有害的虚假信息,严重破坏了中医形象,造成民众生命财产损失。
同时也有一些保健品公司和中成药公司,将中医药相关概念包装成高价保健品、化妆品、食品等,通过传销渠道进行销售敛财,造成极其恶劣的社会影响,甚至引发社会动荡。
而草案中虽然注意到了这些问题,但对这些违法违规、破坏社会安定、损害国家和人民利益的行为约束不足,仅仅落实在“应”、“不得”等内容,没有任何具体处罚措施。希望草案修改,增加更为详尽、确切有效的内容,维护中医药的声誉,保护人民身体健康和社会稳定。
二、在三十六条和五十四条中有如下内容不当:
“不得以任何方式或行为诋毁、污蔑中医药。”
“违反本条例第三十六条第二款之规定,诋毁、污蔑中医药,寻衅滋事,扰乱公共秩序,构成违反治安管理行为的,由公安机关依法给予治安管理处罚;构成犯罪的,依法追究刑事责任。”
条例应该是严谨、有可执行度的,“任何方式或行为诋毁、污蔑”这种用来表达强烈感情色彩,却没有实际执行参照价值的词汇,不适合出现在条例这种正式公文的用语中。使用仅仅发泄情绪的用词和描述,只会进一步激化国内民众和学界在中医药问题上的冲突,对中医药的良性发展没有任何益处。
而且诋毁和污蔑很难判定,什么人或机构来负责判定是否是诋毁还是污蔑?在条例草案中,没有看到任何说明。如果让中医、中药企业或者中医药协会来判定,这种又当原告又当法官的做法,没有实际操作价值。
当然,任何诋毁、污蔑,不管是否是针对中医药,都是应该反对的。涉及到违法违规的行为,可以根据法规进行处罚。这点毋庸置疑。
这在我国刑法、民法等内容中都已经有条款进行明确说明。《北京中医药条例》仅仅为地方医药管理条例,从效力上不能,也无法超越我国现有法律。如果违法违规,自然有法规处理,如果没有违法违规,也不可能依据《中医药条例》处罚。这两条内容不仅无意义,而且属于越权的内容,希望予以删除。
三、在五十条中有如下内容不当:
“市、区人民政府及相关部门违反本条例规定,有下列行为之一的,由本级人民政府或者上级人民政府相关部门责令改正;情节严重的,对直接负责的主管人员和其他直接责任人员,依法给予行政处分:
......
制定与中医药相关政策未听取中医药主管部门意见的;”
北京市、区人民政府及相关部门,根据自身的部门权利和义务,在各自工作范围内,有权制定相关工作的政策、规定、条例。中医药企业及相关从业人士,必然受到各相关部门的管理。
各级政府和相关部门制定法规条例等内容,是国家上级政府或主管部门,以及人大等立法机构赋予的权力。中医药主管部门并不是“太上皇”,没有对各部门合理制定的政策的审批权。《中医药条例》仅能约束各政府及部门在制定和中医药相关政策时“应与中医药主管部门进行沟通咨询”。要求各级政府和部门“听取中医药主管部门意见”,不听的就要责令改正甚至给予行政处分。此条款将中医药主管部门凌驾于各级政府和相关部门之上,是对其他相关部门工作的粗暴干涉,希望予以删除。
以上为我对此次《北京市中医药条例(草案公开征求意见稿)》的修改意见。
感谢卫健委及相关部门的辛勤工作,祝顺利。
一名北京市民
2020年6月2日
我们也希望所有关注中医药话题的读者,能将自己有建设性的意见,发给北京卫健委。相信各种不同的思考和声音,会协助北京卫健委将此条例草案进行更全面的修改。
根据卫健委网站的征求意见说明:
此条例征求意见的时间为2020年5月29日至6月28日。在此期间,欢迎市民朋友登录市卫生健康委网站:http://wjw.beijing.gov.cn,在网站首页“政民互动”下“民意征集”板块中查看草案及说明,并通过以下方式反馈意见建议:
(一)通过电子邮件发送至zcfgc@wjw.beijing.gov.cn。请在电子邮件主题注明“北京市中医药条例”字样。
(二)通过信件邮寄至市卫生健康委政策法规处(地址:北京市西城区枣林前街70号,邮政编码:100053)。请在信封上注明“北京市中医药条例”字样。
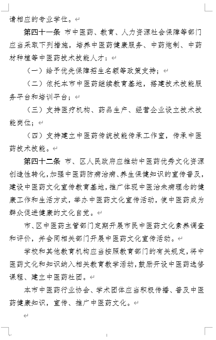
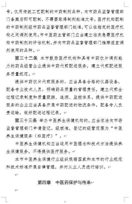
最后,我们附上条例征求意见稿的全文截图。
更多和药物有关的文章,可以点击我们公众号下方工具栏的【搜索文章】,在搜索栏里输入“药品”来进入相关的文章列表。你同样可以搜索我们文章中提到的一些其他话题,比如“排毒”。
美林or泰诺林?让你了解宝宝的退烧药
哺乳妈妈感冒发烧吃什么药
顺势疗法儿童感冒药,没用的神奇药水
怎样忽悠中国父母?某著名美国儿童药商C的八卦集合帖
哪些药品不良反应问题最严重?国家最新监测报告出炉
茵栀黄注射液对婴幼儿禁用,记得转告你的医生
淘宝顺势疗法药物揭底
匹多莫德,儿童免疫力能靠药吃出来吗?
Childlife童年时光,不是药的儿童药
卫计委:兰菌净不是疫苗
问答 | 吃利巴韦林是遵循医嘱,也不好么?
感冒清被通报,中西复方药需慎用
出国爆买?注意别买这些不适合的产品
面包超人感冒药水成分分析,6岁内慎用!
美林布洛芬导致瑞氏综合征?最懒谣言奖出炉!
红药水、紫药水、碘酒都过时了,那受伤你要怎么办?
洋药施保利通如何篡改说明书,变成儿童用药
抗雾霾中药?同仁堂们在搞什么鬼
Go to "Discover" > "Top Stories" > "Wow"