这些天,在网络上传播着一段29分12秒的音频,是一个自称“预防医学博士”的人,打电话给“法律相关部门“的热线,和一个法律工作者大谈防疫问题,洋洋洒洒列举了诸多有关我国防疫上的问题。不过如果按照音频中的说法,那只能认为我国政府机关,尤其是防疫部门已经都被敌特渗透了。而唯一了解真相的他给各种政府部门打电话举报都没人处理,在微博上被连封了6个号......
这样被打压的“预防医学博士”、“疫苗公司员工”,甚至话语中还隐约吐露出可能因为爆料受到伤害,还勇敢站出来曝光各种相关内幕,是多么有勇气,有正义感的人啊!......吗?
对于很多普通民众来说,听到音频中的各种“惊天大内幕”,尤其是来自自称专业人士的爆料,自然是吓得要死,赶快分享给亲朋好友。
但事实呢?
对防疫、预防医学有一定了解的人,大概听到10几分钟的时候,就能确认,这个人根本不可能有什么专业背景,他在音频中说的绝大部分内容都明显是从网上道听途说来的各种谣言。往好了说,这可能是一个“自学成才”的“民间预防科学爱好者”;而如果悲观点想,就像我一位从事心理医学方面工作的朋友听完后所说的,“这个人有比较明显的妄想症症状,建议就医检查”。
为什么这么说呢?
我们把他音频中主要的内容拿出来一个个跟大家解读一下就知道了。
需要说明的是,这个谣言对于老年人群的迷惑性极强,极有可能让老年人错误的产生对疫苗、核酸检测、防疫的恐慌。而从香港的惨痛教训中我们知道,如果新冠病毒爆发,死亡将会集中在老年人,尤其是未接种疫苗的老年人群中。所以大家一定要关注自己身边的亲人长辈,避免这些谣言的传播造成无法弥补的危害。
一、集中核酸是违法行为,因为《传染病防治法》中说明了流行病流行期间禁止大规模聚集。(错误)
首先说明的是:疫情爆发期间,集体核酸检测如果管控不好,出现大规模人挤人的情况,的确是可能导致不必要的感染风险。这点不只是现在,也不只是在我国。从2020年开始,全球各个国家防疫中都出现了相似的问题。这和地方管理有关,的确是需要我们注意。
但大规模核酸检测是有效快速控制疫情的核心方式,因此处理的方法是尽量改善和规范检测现场的疏导,而不是拒绝或停止做大规模检测。
所谓“预防医学博士”的上来第一个观点就是“大规模检测违法”,就说明了他其实没什么专业背景,因为他说到的《传染病防治法》中,根本没有这样的内容。
在《传染病防治法》的第四十二条中,有相关的内容:传染病暴发、流行时,县级以上地方人民政府应当立即组织力量,按照预防、控制预案进行防治,切断传染病的传播途径,必要时,报经上一级人民政府决定,可以采取下列紧急措施并予以公告:
(一)限制或者停止集市、影剧院演出或者其他人群聚集的活动;
(二)停工、停业、停课;
(三)封闭或者封存被传染病病原体污染的公共饮用水源、食品以及相关物品;
(四)控制或者扑杀染疫野生动物、家畜家禽;
(五)封闭可能造成传染病扩散的场所。
《传染病防治法》并没有禁止聚集,只是授权给县级以上政府,让政府有权限制某些聚集,并且是特指娱乐、商业性的聚集活动。简单说,法律没有规定过聚集必须禁止,尤其是核酸检测这种聚集。是否禁止,禁止哪些,原本就是政府行政部门的权力。除非当地政府自己规定公布要禁止核酸检测的聚集,才可能导致“集体测核酸违法”这种结论。
从这条就知道,这个打电话的人不可能是“预防医学博士”,否则不会对这么重要的内容扭曲理解,他应该是看到了2020年开始做大规模核酸检测时,一些网上反对检测的谣言,根本没查证过法律就当真了。
二、痰比咽拭子准多了,每人吐口痰带去检测就好了,根本不需要集中戳鼻子戳喉咙。(错误)
的确在一些研究中发现,患者痰样本中的病毒含量比咽拭子测试的含量高。而且早在两年前的《医疗机构新型冠状病毒核酸检测工作手册(试行)》,就有可以用痰样本做核酸检测了。
但是,这里说的痰样本并不是自己在家吐口唾沫就能解决的。检测要求的是“深咳痰液”,也就是说 —— 首先你要有痰,而不是口水。
深咳痰液的要求是“发自肺腑”拼命咳嗽好几次,最终带出来的痰液,这种样本中才会有较多的病毒。这和自己在家对袋子吐唾沫是完全不同的。
这同样是能辨别音频中这个人根本不是什么预防医学专业人士的依据,所谓“吐口水”测核酸的说法,估计也是他前些日子在网络媒体上看到的,因为当时在网络上有一位天天推广中医的自称“清华病理学博士”,坚决反对咽拭子核酸检测,非要拿自己吐在塑料袋里的口水让检疫人员当样本做检测。这个段子被很多境外反华中文媒体当做“抗击核酸暴政”的民主自由样本大肆宣扬,估计这位“预防医学博士”也在这些反华媒体上看到了这个故事并信以为真了。
国外的确有唾液核酸检测的方式,比如东京奥运会时,到达东京的外国记者、运动员就需要做,但这只是唾液检测,和我们的“深咳痰液”是完全不同的。一方面自己吐出来的唾液口水中病毒含量并不高,结果容易出错。对于清零要求不高的国家地区,的确可以使用。
图片来源:腾讯体育网
我们也许以后也会应用这样的方式,但却不是在现在这种大规模集中检测,需要尽快压低疫情时能使用的方法。而且就算以后放开,那也用不着自己吐一袋子口水带去检测,还不如自己在家戳完鼻子后拿拭子去,甚至直接自己在家用自测盒子测,更省事。
随着类似的谣言越传越广,这已经给防疫人员带来了很多困扰。真有很多不懂什么是“深咳痰液”的民众,看了谣言,就觉得自己懂了很多,拿着口水去为难检测人员,被拒绝就骂基层检测人员不专业。
在这里感谢一下基层第一线工作的防疫人员,你们真的辛苦了,下次再遇到这种看了谣言就来“吐口水”的,也可以拿我们这篇文章扔给他看。
三、疫苗是犹太人的阴谋,世界卫生组织、美国疾控中心都是犹太人操控的,中国疾控中心也是美国人建立的,建立完就出现SARS,非洲猪瘟......(错误)
这条是整个音频中最让人反感的部分,也是最容易分辨他没有所谓的“预防医学背景”,无非是看多了何新之流的疫苗阴谋论谣言而已。
其他的谣言我还有兴趣批驳一下,关于何新的阴谋论谣言完全没兴趣讨论。何新是疫苗阴谋论在中国推广的罪魁祸首之一,是所有学预防医学的人的公敌。如果这个打电话的真是一个预防医学专业毕业的,那就请他的老师、系主任、校长,全部辞职吧,太丢人了。
如果不了解何新做过什么,可以点击阅读:港澳麻疹爆发的今天,你还记得中国几乎消灭麻疹的2010发生过什么吗?
四、以往每年人口增加近千万,2021年只有几十万。2021年比2020多死了十几万人,都是疫苗害的。(错误)
首先这个所谓的博士在音频中说,之前每年人口增长都是千万,突然去年变成只有48万。这说明了一件事 —— 他可能是时空穿越来的,根本不知道这20年的人口变化。
因为从2000年以来,我国净出生人口就从1000万开始逐年下降,虽然2011年逐步开始放开二胎之后短暂反弹了一下,但之后继续快速下降,2018年、2020年都比前一年少了200多万,2021相比减少的还少一些呢。
数据截图自《第一财经》
而关于死亡人数的变化,同样也是今年年初,很多反华境外中文媒体热衷操作的谣言,比如用下面这张图来说中国去年死了很多人,是疫苗害死的。
但如果我们将这个图上2016年到2019年的死亡人数柱状图顶端连成一条线,就会发现其实2021年的柱子也符合这个规律 —— 所以并不是2021年死亡人数激增,只是2020年死的人少了。
死亡人数增加的原因很简单,因为中国人口在增长,尤其是老年人口越来越多,自然每年死亡数字就会增高。2020年也因为疫情防控的原因,外出少了,流感也没了,所以当年死亡人数大幅度减少,而2021年相对回到了正常的数字而已。
不仅是我国,看看隔壁的日本也是如此。每年死亡人数同样规律递增,但2020年突然下降。
这无非又是一个网络上收集来的谣言而已。
五、新冠是来源不明的病毒,所以根据《疫苗管理法》不能制作疫苗。而且正常疫苗没有像新冠疫苗这样反复打的。(错误)
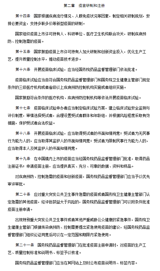
第一部分很简单,只要网上搜一下《疫苗管理法》的第二章“疫苗研制和注册”,就可以看到,里面根本没有说过什么“来源不明”的病毒不能制作疫苗之类的内容。
当然这也不符合现实逻辑。制造疫苗是根据我们对病毒特征的研究和分析,和它是怎么来的没什么关系?我们知道流感病毒是怎么诞生的吗?知道天花是怎么诞生的么?还是知道HPV是怎么诞生的?
无论是过去、现在还是未来,我们都会遇到危害到人体的病毒,其中绝大部分都无法真正找到来源,难道就因此不做疫苗了?这种想当然的内容,不可能出自任何正经学过疫苗原理的“预防科学”专业毕业生脑中。
至于疫苗不能反复打?如果这个人真是如自己吹嘘的,“在疫苗公司工作”。那他至少应该知道:因为在新冠之前,世界上每年使用最多的疫苗,就是要每年反复打的 —— 流感疫苗。
六、新冠核酸拭子里有氧化石墨烯等致癌物,戳多了对身体有害(错误)
额.......您知道氧化石墨烯(Graphene Oxide)有多贵吗?
就算不知道,您看到“石墨烯”、“石墨”,或者干脆只看到“墨”这一个字,也应该发现,它是“黑”的吧.......您家的拭子是黑的?
这个谣言其实是去年在国外先出现的,当时是说辉瑞疫苗里有氧化石墨烯,后来各个媒体都出来辟谣,提醒大家看看疫苗是不是黑色的,这个谣言也就不攻自破了。
而到了国内,因为我们没有辉瑞疫苗,所以谣言就摇身一变,成为了“拭子里有氧化石墨烯”,真是一谣多用啊。
至于说棉签不是棉的,是“化学纤维”,如何如何。这更暴露了这个人不可能是“预防医学博士”。首先如果学预防医学的,那就应该直接说这个是“拭子”,而不会说棉签。而且都学到医学博士了,对各种化学成分早就有科学理性的认知,不会有所谓的“化学恐惧症”,听到化学两个字就怕得要死。
而且拭子本身的意义就是吸取被检测者呼吸道的样品,因此使用了效率更高的原材料而不是棉花,但也是因此它根本不需要含有什么特别成分,也就谈不到什么毒害问题。
在整个音频中,还涉及到了不少谣言。可以不夸张的说,这个打电话的人,真的是非常认真的每天在网上找各种谣言看,然后融会贯通,这一个30分钟的音频,甚至可以看做过去2年多疫情谣言的集大成者了。不过今天这篇文章已经快6000字了,剩下的谣言就不一个个的分析了。
音频中这位博士在最后几分钟拼命推广中药,说2021年没有爆发疫情都是全国人民大家一起吃中药吃好的。网络上很多批驳这个音频的人,就用这段内容来断定他根本不可能是学预防科学的博士。个人倒是觉得也未必,虽然我认识的学预防科学的人都不喜欢中医。但说不定他是张伯礼院士的研究生呢?
如果只咬牙听一遍,那么你可能觉得这只是一个阴谋论者、被迫害妄想症患者、精神病人,因为看多了网络上的阴谋论谣言的大爆发。
不过因为要写这篇文章,我忍住不适感听了2-3遍,结果反而多了些疑虑:比如他很多地方的用词不像是电话沟通时的临时发挥,而是之前打过草稿,润色过词语。而接听的“法律工作者”一唱一和的态度也很奇怪。大部分时候都在不断“捧哏”,夸对方这名“博士”多专业,自己多心悦诚服。
但无论这是真的热线录音,还是双方共同演出录制的“作品”。这样一个音频传遍网络的结果却是一样的:很有可能对我国防疫、疫苗接种造成严重风险,尤其是现在防疫的其中一个重中之重,是增加老年人群的接种率,从而减少像香港一样,一旦疫情爆发之后的死伤惨重。
但老年人群同样是谣言、伪科学传播的重灾区,这次的30分钟音频,虽然大部分受过一定科学教育的中青年,可以发觉或者感觉到这里的不对劲,不会照单全收,但对于老年人群来说,这可能就是让他们对疫苗恐惧,拒绝接种疫苗,从而可能付出生命代价的导火索。
更令人疑惑的是,这个音频的散播背后,很可能并不是那么简单,并非是一般谣言那种自媒体抓眼球追求流量的行为。比如这两天在网络上传播比较广的两个微信文章,按照点赞率估计,怎么也有几百甚至上千万的阅读量了。
但发布文章的公众号,并不是用群发模式,而是用预览模式发布的文章,用于私下传播。所以在公众号中,根本看不到群发记录。换句话说,这些“私发”的音频肯定是借助其他渠道,投入资源推广,才能在互联网上成功发酵酝酿成千万级的传播效应。
而且这两个公众号并不是追求流量、骗人订阅的自媒体号,不需要私下发这种抓人眼球的谣言内容。这就更可疑了。我们点开公众号查一下发布主体,是来自长春的两个公司:
查询发现这两家公司成立的时间相近,法人是同一个人,并且名下有493家公司。
在平台上的用户留言可以看到,这些公司的成立是为了用于网络营销,比如充值诈骗。
那问题就来了,是谁费力不讨好,用这种涉嫌网络诈骗的营销公众号,私下发布谣言音频,然后全面推广?这种私下传播没有流量和收益,那为什么要找这种诈骗属性的网络营销号来发布?
希望防疫和执法部门介入调查,看看是什么人在台面下推波助澜,制造和传播谣言恐吓老年人。如果真的只是某个妄想症患者,幻想自己是“预防医学专家”,那除了要追究他造谣传谣的法律责任外,更应该及时帮助他就诊治疗,早日康复。
但如果是出于某些黑暗目的,有个人或者组织故意破坏我国的防疫,阻碍疫苗推广,尤其是故意拉低老年人群接种率。香港因为疫苗谣言导致数千名生命逝去的血泪还在眼前。如果我们继续放任这些谣言在国内传播,那无疑会危及到上亿老年人群的生命安全,我们每个家庭的幸福,以及国家社会稳定。
我们新增了日常提问咨询的入口,如果你有什么问题,可以点击我们公众号下方工具栏的【提问沟通】告诉我们:
与疫苗相关的文章,也可以点击工具栏里的【文章搜索】,在搜索栏里输入“疫苗”来进入相关的文章列表:
近期文章回顾