来源:中国债券信息网
从1981年恢复国债发行开始,中国债券市场在曲折中前行,走过了四十年不同寻常的发展历程。1996年末中央托管机构建立,债券市场由此进入快速发展期,市场规模迅速壮大,市场创新不断涌现,市场主体日趋多元,市场活跃度稳步提升,对外开放稳步推进,制度框架也逐步完善。中国债券市场已成为全球第二大债券市场。
债券市场的重要性日渐凸显。十八届三中全会决议提出,要发展并规范债券市场,提高直接融资比重。“十三五”规划纲要指出,要完善债券发行注册制和债券市场基础设施,加快债券市场互联互通,稳妥推进债券产品创新。“十四五”规划纲要指出,要完善市场化债券发行机制,稳步扩大债券市场规模,丰富债券品种,发行长期国债和基础设施长期债券。作为资本市场重要组成部分,中国债券市场正步入重大战略机遇期。
中央结算公司中债研发中心自2016年起组织编制并逐年修订《中国债券市场概览》,介绍中国债券市场的最新发展成果和现状,旨在为境内外有志于投资、参与和研究中国债券市场的人士垫石铺路。立足新发展阶段,债券市场应深入贯彻新发展理念,加快构建新发展格局,在降低社会融资成本、推动经济提质增效方面发挥积极作用。希望《中国债券市场概览(2021)》能够帮助各方对更好地建设我国债券市场形成有益思考,推动债券市场实现更加安全、更加透明、更可持续、更高质量的发展。
囿于编者的认知和所掌握资料的程度,疏漏之处难免。本书内容仅供参考,欢迎各界人士的批评指正和咨询建议。
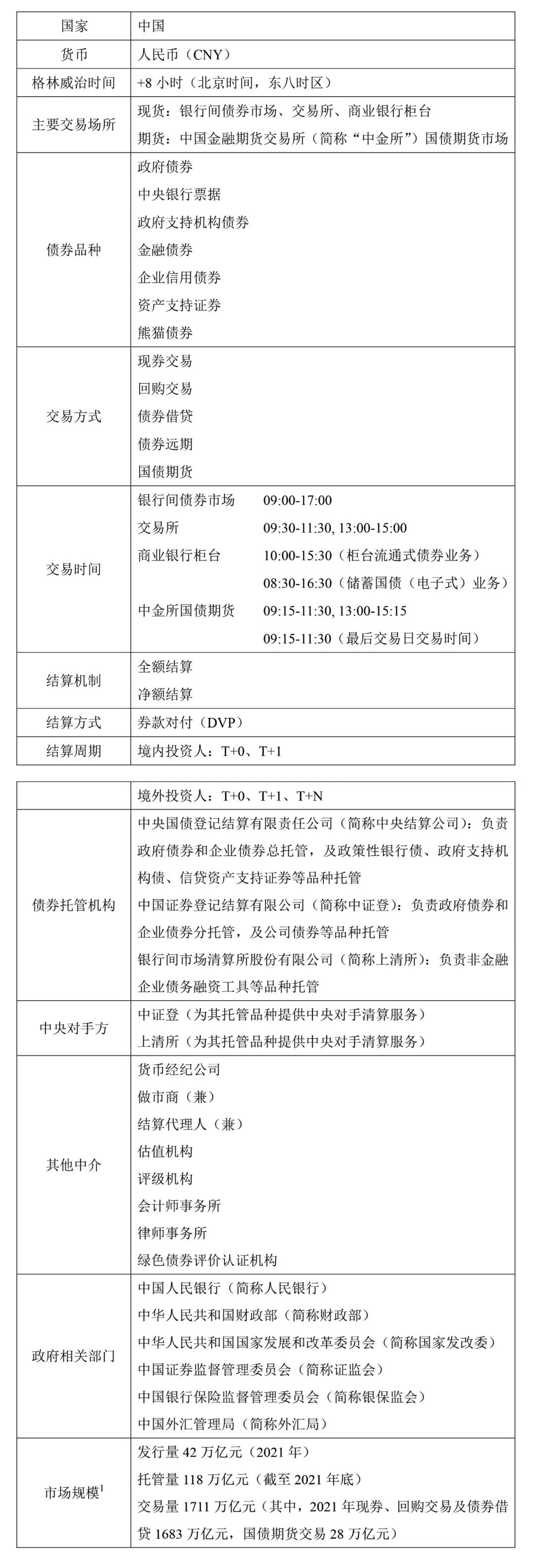
市场基本信息
债券品种
经过30多年发展,中国已发展形成门类基本齐全、品种结构较为合理、信用层次不断拓展的债券市场。
一
按照发行主体划分
(一)政府债券
1. 国债。发行主体是中央政府,具有最高信用等级,由财政部具体进行发行操作,分为记账式国债和储蓄国债。
其中,记账式国债通过中央结算公司招标发行,在中央结算公司总托管。目前贴现国债有91天、182天、273天三个品种,附息国债有1年、2年、3年、5年、7年、10年、15年、20年、30年、50年期等品种2。
储蓄国债通过商业银行柜台面向个人投资者发行,分为凭证式和电子式,其中储蓄国债(电子式)在中央结算公司总托管。
2. 地方政府债券。发行主体是地方政府,分为一般债券和专项债券。通过中央结算公司招标或承销发行,在中央结算公司总托管。目前有1年、2年、3年、5年、7年、10年、15年、20年、30年等品种。自2019年起,地方政府债券可在商业银行柜台发行。
(二)中央银行票据
发行主体为中国人民银行,是为调节货币供应量面向商业银行(一级交易商)发行的债务凭证。期限一般不超过1年,但也有长至3年的品种。央行票据通过央行公开市场操作系统发行,在中央结算公司托管。
(三)政府支持机构债券
一般地,政府支持机构债券通过中央结算公司发行,主要在中央结算公司托管。
1. 铁道债券。发行主体为中国国家铁路集团有限公司(前身为铁道部),由国家发改委注册发行。
2. 中央汇金债券。发行主体为中央汇金投资有限责任公司,经人民银行批准发行。
(四)金融债券
一般地,金融债券通过中央结算公司发行,在中央结算公司托管。
1. 政策性金融债券。发行主体为开发性金融机构(国家开发银行)和政策性银行(中国进出口银行、中国农业发展银行)。近年来,政策性金融债券加大创新力度,推出扶贫专项金融债、“债券通”绿色金融债等品种,试点弹性招标发行。政策性金融债券已在商业银行柜台交易,其中国开债在柜台已实现常规化发行。
2. 商业银行债券。发行主体为境内设立的商业银行法人,分为一般金融债券、小微企业贷款专项债、“三农”专项金融债、次级债券、二级资本工具、无固定期限资本债券等品种。
3. 非银行金融债券。发行主体为境内设立的非银行金融机构法人。包括银行业金融机构发行的财务公司债券、金融租赁公司债券、证券公司债券、保险公司金融债和保险公司次级债。
(五)企业信用债券
1. 企业债券。发行主体为企业,经国家发改委注册后发行。国家发改委指定相关机构负责企业债券的受理、审核,其中,中央结算公司为受理机构,中央结算公司、银行间市场交易商协会为审核机构。3企业债券通过中央结算公司发行系统,面向银行间和交易所发行,在中央结算公司总登记托管。
中小企业集合债券。是企业债券的一种,由牵头人组织,发债主体为多个中小企业所构成的集合。发行企业各自确定发行额度分别负债,使用统一的债券名称,统收统付。期限一般为3-5年。
项目收益债券。是企业债券的一种,发行主体为项目实施主体或其实际控制人,债券募集资金用于特定项目的投资与建设,本息偿还资金完全或主要来源于项目建成后的运营收益。
可续期债券。是企业债券的一种,无固定期限,嵌入发行人续期选择权,具有混合资本属性。
专项企业债券。是针对重点行业产业推出的企业债券,已推出的品种包括:城市地下综合管廊建设专项债券、战略性新兴产业专项债券、养老产业专项债券、城市停车场建设专项债券、双创孵化专项债券、配电网建设改造专项债券、市场化银行债权转股权专项债券、政府和社会资本合作(PPP)项目专项债券、农村产业融合发展专项债券、社会领域产业专项债券、县城新型城镇化建设专项企业债券等。
2. 非金融企业债务融资工具。在交易商协会注册发行,发行主体为具有法人资格的非金融企业,在上清所登记托管。4
3. 公司债券。发行主体为上市公司或非上市公众公司,在中证登登记托管。
4. 可转换公司债券。发行主体为境内上市公司,在一定期间内依据约定条件可以转换成股份,在中证登登记托管。
5. 中小企业私募债券。发行主体为境内中小微型企业,在中证登登记托管。
(六)资产支持证券
1. 信贷资产支持证券。发行主体为特定目的信托受托机构(信托公司),代表特定目的信托的信托受益权份额。受托机构以因承诺信托而取得的银行业金融机构的信贷资产(信托财产)为限,向投资机构支付资产支持证券收益。信贷资产支持证券在中央结算公司登记托管。
2. 企业资产支持证券。发行主体为券商,以券商集合理财计划形式出现,基础资产为信贷资产以外的其他资产、收费权等,在中证登登记托管。
(七)熊猫债券
境外机构在中国境内发行的人民币债券,包括主权类机构、国际开发机构、金融机构和非金融企业等。
二
按照付息方式划分
1. 零息债券。低于面值折价发行,到期按面值一次性偿还,期限在1年以上。
2. 贴现债券。低于面值折价发行,到期按面值一次性偿还,期限在1年以内。
3. 固定利率附息债券。发行时标明票面利率、付息频率、付息日期等要素,按照约定利率定期支付利息,到期日偿还最后一次利息和本金。
4. 浮动利率附息债券。以某一短期货币市场参考指标为债券基准利率并加上利差(发行主体可通过招标或簿记建档确定)作为票面利率,基准利率在待偿期内可能变化,但基本利差不变。
5. 利随本清债券。发行时标明票面利率,到期兑付日前不支付利息,全部利息累计至到期兑付日和本金一同偿付。
三
按照币种划分
1. 人民币债券。以人民币计价的债券,包括境内机构发行的人民币债券和境外机构发行的熊猫债券,占中国债券市场的绝大部分。
2. 外币债券。境内机构在境内发行的以外币计价的债券,经人民银行批准发行。目前仅有零星的境内美元债券,大部分在中央结算公司托管。
3. SDR债券。以特别提款权(SDR)计价的债券。2016年8月世界银行在中国银行间市场发行5亿以人民币结算的SDR债券,后续预计有更多中资机构和国际组织参与发行。
四
其他
1.绿色债券。绿色债券是指募集资金专门用于支持符合规定条件的绿色产业、绿色项目或绿色经济活动,依照法定程序发行并按约定还本付息的有价证券。按照募集资金投向领域,绿色债券分为募集资金投向可持续型海洋经济领域的蓝色债券、募集资金专项用于实现碳减排目标的碳中和债券等。2021年,境内主体发行“投向绿”5债券约13289亿元。其中,贴标绿债发行规模约6041亿元,包含在岸贴标绿债5592亿元、离岸贴标绿债449亿元;非贴标绿债规模为7248亿元。截至2021年年末,我国累计发行贴标绿色债券1.7万亿元,规模位居全球第二。
2.社会效应债券。将募集资金用于社会公共服务领域的有情怀的债券,注重用市场化手段解决社会性问题。2016年,中国首单社会效应债券——山东省沂南县扶贫社会效应债券在银行间交易商协会完成注册,募集资金5亿元,用于当地的扶贫工作。
3.疫情防控债券。为应对新冠肺炎疫情,支持企业复工复产,中央和地方纷纷出台扶持政策,资本市场也加大对疫情防控领域的支持力度,疫情防控债券也应运而生。具体品种包括抗疫特别国债,以及募集资金用于受疫情影响较大的行业、企业或为疫情防控领域相关项目而发行的金融债、公司债、资产支持证券、债务融资工具等。
4.ESG主题债券。近年来,环境、社会和治理(ESG)问题日益成为全球关注的热点话题,ESG 主题类债券应运而生,即募集资金投向ESG相关领域的债券。ESG主题债券主要包括绿色债券、社会责任债券、可持续发展债券、可持续发展挂钩债券等。ESG债券市场发展以绿色债券为主体,其余品类债券正在积极探索,增势强劲。
表2-1 债券品种、场所及定价基准的创新演变
债券市场参与者
随着市场发展,中国债券市场的参与者群体不断扩大,参与者层次也日益丰富,为债市发展注入强大活力。
一
债券现货市场参与者
1. 发行人。经监管部门审批或备案具备发行资格的筹资人可在银行间债券市场、交易所、商业银行柜台发行债券。包括中央及地方政府、中央银行、政府支持机构、金融机构、企业法人、国际开发机构等。
2. 承销商。指导与帮助发行人完成债券发行,参与债券发行投标或认购,在发行期内将承销债券向其他结算成员(和分销认购人)进行分销,并在债券存续期内牵头其他市场中介一起监督债券发行人履行相关义务的金融机构。由依法取得承销资格的商业银行、证券公司担任。
3. 做市商。经人民银行批准,在银行间债券市场开展做市业务,享有规定权利并承担相应义务的金融机构,由商业银行和证券公司担任。做市商按照有关要求连续报出做市券种的现券买、卖双边价格,并按其报价与其他市场参与者达成交易。截至2021年12月31日,银行间债券市场现券做市商综合类成员共79家。
4. 货币经纪公司。经银保监会批准在中国境内设立的,通过电子技术或其他手段,专门从事促进金融机构间资金融通和外汇交易等经纪服务,并从中收取佣金的非银行金融机构。其进入银行间债券市场从事经纪业务须向人民银行备案。目前国内有五家货币经纪公司,分别是上海国利货币经纪有限公司、上海国际货币经纪有限责任公司、平安利顺国际货币经纪有限责任公司、中诚宝捷思货币经纪有限公司、天津信唐货币经纪有限责任公司。
5. 结算代理人。受市场其他参与者的委托并为其办理债券结算等业务的金融机构,由人民银行批准的商业银行担任。在开办结算代理业务前,结算代理人应与委托人签订代理协议,结算代理人为委托人在中央结算公司以委托人的名义开立债券托管账户,代理委托人使用该账户进行债券托管和债券结算。
6. 境内投资人。商业银行、信用社、非银行金融机构(包括信托公司、财务公司、租赁公司和汽车金融公司等)、证券公司、保险公司、基金公司、非金融机构、非法人机构投资者、个人投资者等。
其中,人民银行发布银行间债券市场的准入投资者类型,符合准入类型的投资者向人民银行上海总部备案。交易所债券市场参与者须向沪深交易所申请,各类社会投资者均可参与,政策性银行和国家开发银行、国有大型商业银行、股份制商业银行、城市商业银行、在华外资银行、境内上市的其他银行可在证券交易所参与债券现券的竞价交易。6商业银行柜台债券业务参与者需在开办机构开立二级托管账户,开办机构建立投资者适当性管理制度,向具备相应能力的投资者提供适当债券品种的销售和交易服务,柜台市场投资者主要为个人和中小机构。
此外,直接投资人是指承销团成员以外,须具备一定资格,可直接参与企业债券申购的投资人/可直接通过招标系统参与企业债券投标的投资人。直接投资人可根据自身投资需求,参与所有企业债券的簿记建档/招标发行。
7. 境外投资人。包括境外央行或货币当局、主权财富基金、国际金融组织、人民币业务清算行、跨境贸易人民币结算境外参加行、境外保险机构、合格境外机构投资者(QFII)、人民币合格境外机构投资者(RQFII);在境外依法注册成立的商业银行、保险公司、证券公司、基金管理公司及其他资产管理机构等各类金融机构,上述机构依法合规面向客户发行的投资产品,以及养老基金、慈善基金、捐赠基金等人民银行认可的其他中长期机构投资者。
上述境外机构投资者可在银行间债券市场开展现券交易,并可基于套期保值需求开展债券借贷、债券远期、远期利率协议及利率互换等交易,其中,境外央行或货币当局、国际金融组织、主权财富基金、境外人民币业务清算行和参加行还可在银行间债券市场开展债券回购交易。符合条件的境外机构投资者在银行间市场可自主决定投资规模,没有投资额度限制。
二
债券衍生品市场参与者
1. 场内债券衍生品市场
交易前台为中国金融期货交易所(简称中金所)。投资人为符合标准的自然人、一般单位客户和特殊单位客户,其中特殊单位客户包括证券公司、基金管理公司、信托公司等。此外,根据2020年2月证监会与财政部、人民银行、银保监会联合发布的《关于商业银行、保险机构参与中国金融期货交易所国债期货交易的公告》,符合条件的试点商业银行和具备投资管理能力的保险机构,按照依法合规、风险可控、商业可持续的原则,可参与中金所国债期货交易。投资人开户需通过中金所会员在中金所备案。国债期货在中金所结算,在中央结算公司交割,可使用中央结算公司托管的债券作为保证金。
2. 场外债券衍生品市场
场外债券衍生品的交易登记和辅助报价前台是外汇交易中心。投资人开展交易需签订《中国银行间市场金融衍生产品交易主协议》。场外债券衍生品根据债券品种的不同分别在中央结算公司或上清所结算交割。
注:
1.不包括同业存单。
2.关键期限记账式国债可在商业银行柜台交易。
3.根据国家发展改革委于2020年3月1日发布的《国家发展改革委关于企业债券发行实施注册制有关事项的通知》(发改财金[2020]298号)规定。
4.2010年以前发行的非金融企业债务融资工具全部在中央结算公司托管。
5.“投向绿”债券指募集资金投向符合我国《绿色债券支持项目目录》、国际资本市场协会(ICMA)《绿色债券原则》、气候债券倡议组织(CBI)《气候债券分类方案》这三项绿色债券标准之一,且投向绿色产业项目的资金规模在募集资金中占比不低于贴标绿债券规定要求的债券。
6.2019年8月,中国证券监督管理委员会、中国人民银行、中国银行保险监督管理委员会发布《关于银行在证券交易所参与债券交易有关问题的通知》,放开银行在证券交易所参与债券现券的竞价交易,银行参与交易所债券市场的限制进一步放宽。
以上内容为节选,完整版请点击文末“阅读原文”查看并下载,同时本微信号将对全文进行连载,敬请关注。
推荐阅读