科技创新在我国经济发展中的地位愈发重要。债券市场作为直接融资市场的重要组成部分,近年来陆续出台了支持科技创新的举措。本文通过总结当前科技创新类债券的特点,分析部分案例,建议探索建立中国的高收益债市场,发挥创新创业园区的引领辐射作用,探索知识产权融资新路径,构建多层次信用风险分散分担机制,完善相关配套政策,以促进债券市场进一步支持科技创新发展。
科技创新债券 双创债 高收益债券
我国经济已由高速增长阶段转向高质量发展阶段,创新成为可持续发展的第一推动力。债券市场是直接融资市场的重要组成部分,然而我国科创企业的债券融资规模相对较小,原因包括:科创企业资产规模小、可抵押物少,难以达到债券发行门槛;我国高收益债券市场发育不健全,投资主体缺位等。随着我国债券市场发展日渐成熟,可为科技创新融资提供更多支持。
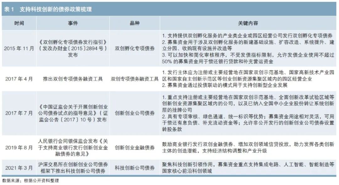
债券市场支持科技创新政策梳理
自 2015 年起,各监管部门陆续出台了支持科 技创新的有关政策(见表1)。截至 2021 年底,已有双创孵化专项债券、双创专项债务融资工具、 创新创业公司债券、创新创业金融债券、科技创新 公司债券五大类债券品种专门用于支持科技创新。总体来看,国家发展改革委与交易商协会的品种更 倾向于支持为创新创业企业提供服务支持的园区经营企业融资,交易所体系的工具直接涵盖了创新创业企业本身,创新创业金融债券主要针对商业银行增加双创信贷投放所设计。
各类科技创新债券的市场特征
从2015年起至2021年,我国累计发行各类科技创新债券约2173.79亿元,其中在2020年和2021年发行规模均超过500亿元(见图1)。
从品种来看,超过四成为企业债;商业银行债、公司债次之,占比分别为25.67% 和17.82%。其中,以公募方式发行的债券占比为90.64%,以私募方 式发行的债券占比为9.36%。具体而言,双创孵化 专项债券共发行926.00亿元,占比为42.60%; 创新创业公司债券及科技创新公司债券合计发行590.79亿元,占比为27.18%;创新创业金融债券发行558.00亿元,占比为25.67%;双创专项债务融资工具发行99.00亿元,占比为4.55%。
从科技创新类债券的发行主体来看,AAA评级主体发行规模最大,达948.30亿元,占比为43.62%;其次为AA评级主体,发行规模达758.30亿元,占比为34.88%(见图2)。考虑到商业银行债的发行规模较大,而其发行人多为AAA评级主体,可知产业类发债企业较多集中于AA评级,显示出科技创新类债券发行主体的信用资质有一定的下沉。发行期限以中长期限为主,5年期及以上的产品合计占比达63.34%,其中7年期产品占比最高,达36.38%;1年期及以内的债券合计占比在1% 左右(见图3)。整体融资状况较为符合科技创新类企业需要较长期限资金支持的特点。
在已发行的科技创新类债券中,52.50%由地方融资平台发行,主要因为有大量发债主体是各地服务经济技术开发区、高新技术产业园区等创新创业资源集聚区域的园区服务和运营企业,这类企业主要负责相关园区的基础设施建设、招商服务等工作,与地方政府联系紧密。从区域来看,科技创新类债券的发行区域主要集中在北京、江苏、湖南等东部和中部省份,西部地区发行较少,显示出各地科技 创新资源聚集的不同情况,以及采用融资方式的各有侧重,表明部分地区通过发行科技创新类债券这一方式支持科创行业发展仍有较大的空间。
增信方面,在所统计的225只债券中,有增信的债券有78只,以发行金额计算占比为21.98%,远高于一般信用类债券的增信比率,符合科技创新类项目风险偏高的特点。其中,由专业增信机构提供服务的债券有36只,显示出增信行业在科技创新类债券业务上仍有较大的潜力。
总体而言,由于创新创业型公司成长性与风险性并重,与债券投资者偏好的稳定现金流存在天然的差异,目前的实践显示,科技创新类债券发行人为创新创业型公司自身的较少,且几乎没有尚处于种子期、初创期的企业。除商业银行外,大部分债券发行人还是各类园区运营和创新产业孵化企业,其募集资金主要是两类用途的结合——一类用于高新园区基础设施的建设以及偿还过往债务、补充运营资金等,另一类是通过委托贷款、股权投资等形式支持创新创业企业发展。
科技创新类债券的几个案例
在近几年的市场实践中,涌现出一批具有代表性的创新案例,为深化债券市场支持科技创新提供了思路。
(一)园区开发企业的实践
A公司于2017年发行了银行间市场首单双创 专项债务融资工具(债券 a),募集资金的30% 用于偿还银行贷款,60%用于孵化项目建设,10%分散用于11个创新性企业股权投资,包括生物医药、高端装备制造、互联网软件开发、节能环保等国家战略性新兴产业,直接支持所在地高新区双创企业的科技创新与建设发展。该案例的融资主体为区域内重要的园区开发和产业孵化国企,其募集资金既有偿还自身债务的部分,也有投资于新孵化园区基础设施建设的部分,还有少部分用于创新企业的直接股权投资,充分体现出投债联动的思路。
(二)创投机构的实践
新三板挂牌的专业创投机构B公司先后发行 两期债券进行融资,所得资金全部通过直接投资或设立契约型基金、公司型基金以及设立有限合伙企业等方式投资于种子期、初创期、成长期的创业创新公司股权。区别于一般政府背景的创投企业,该案例融资主体的民营背景显示出市场对于科技创新类债券需求的广泛性。B公司的主体评级为AA,通过引入专业增信机构(中证信用增进)的服务,上述两期债券评级均达到AAA,期限3+2年,票面利率为5.8%,相较其他融资方式大大降低了融资成本。
(三)知识产权证券化的实践
C公司于2020年5月非公开发行绿色创新创 业公司债券(疫情防控债),主要用于防护服基布原料生产所需营运资金的补充及相关有息负债的偿还。该债券引用了发行人拥有的6项专利权进行质押增信,并由主承销商创设了全国首单知识产权质押双创债信用保护合约,为推进知识产权证券化做出了有益尝试。
思考与建议
发行科技创新类债券不仅是对我国债券市场服务实体经济的积极尝试,也是探索建立我国高收益债券市场的良好契机。建议以前期实践为基础,持续发展双创债等既有品种,从多角度出发形成合力,促进债券市场对科技创新的支持。
(一)探索建立中国高收益债券市场
美国的资本市场发展领先,其关于高收益债市场建设的一系列举措促进了科技创新企业的债券融资。建议借鉴先进经验,探索建立中国的高收益债券市场。一是适当降低债券的发行要求、简化发行手续。二是匹配风险承受能力,对高收益债券设置合格投资者准入门槛。三是鼓励合理设置如限制发行人支出用途、限制股息分红、限制新增债务等多样化的契约性条款,保护债券投资者权益。
(二)发挥创新创业园区的引领辐射作用
一是鼓励各类创新创业园区的经营企业作为债券融资主体,依托资金输入,强化园区的基础及配套设施建设,发挥辐射带动作用,吸引众多企业成为创新共同体,促使创新创业资源集聚区域形成优势互补、相互服务、利益共享的产业生态,更大激发其社会创造力。二是以“债券 +”的思路进行引导,允许科创孵化、创投机构等融资主体将一定比例的债券募集资金以委托贷款或股权投资形式支持科技创新类企业发展。三是适度绑定债权与股权,探索带认股权证的债券、可转债等创新方式,满足创新创业企业的融资需求。
(三)探索知识产权融资新路径
积极探索知识产权证券化路径。一是完善知识产权价值评估体系,加强人才培养与市场培育,为联动债券市场与知识产权交易市场提供基础。二是开发以发行人合法拥有、可依法转让的专利权、著作权、注册商标专用权等知识产权质押作为债券增信手段,借助区块链等技术保证基础资产的真实和可追溯。三是借鉴成熟市场经验,探索将知识产权注入特殊目的机构(SPV),通过架构设计进行风险隔离。
(四)构建多层次的风险分担机制
创新信用风险管理手段,构建多层次信用风险分散分担机制。一是鼓励政策性融资担保机构、国家级融资担保基金等加大对科技创新类债券的支持力度。二是鼓励保险公司、再保险公司开发针对科技创新类债券的信用保证保险。三是充分探索合约类、凭证类、指数类信用衍生工具在科技创新类债券中的使用,对此类信用保护卖方提供适当激励,从而调动市场参与者的热情,丰富科技创新类债券的投资主体。
(五)加强相关配套政策支持
出台各项配套政策,促进科技创新类债券的扩容。一是加强信用信息在工商、税务、金融等部门间的共享,加强跨市场、跨行业、跨领域的全视角信用风险监测。二是通过要求科技创新类债券发行人开立资金监管专户、增加专项信息披露等方式,严格管理募集资金投向。三是鼓励地方政府综合运用投资补助、基金注资、担保补贴、债券贴息或与特定产业基金合作等多种方式精准支持科技创新类债券的发行,促进科技创新企业的发展。
参考文献
[1] 高莉,周知,刘巨松 . 高收益债市场发展的美国经验与中国路径 [J]. 金融市场研究,2017(3). [2] 黄伟平,唐跃 . 约束性契约:国内外条款对比分析 [J]. 债券,2016(9).
[3] 刘璐茜,陈冬旭 . 中国双创债与美国“明日之星”的比较研究 [J]. 中国物价,2021(11).
[4] 王立军,范国强 . 知识产权金融服务体系构建研究 [J]. 现代商业,2016(25).
[5] 许艳,王海波,雷文斓 . 我国高收益债市场发展分析 [J]. 中国货币市场,2021(2).
◇ 本文原载《债券》2022年5月刊
◇ 作者:天府信用增进业务发展部 郑涵胭
◇ 责任编辑:陈森 刘颖
延伸阅读
推荐阅读
中债研报
权威报告
特别策划
中债品牌活动
联系我们