The following article is from 任博宏观论道 Author 毛小柒
居天地之间,寻江湖之远。
【正文】
出于金融资源更加集聚与防范化解风险的考虑,同业与地产纷纷破刚兑及风险出清进程加快之后,似乎该轮到城投了。
近年来地方政府隐性债务的持续整顿(问责案例不定期发布)、2019年已经明确5-10年内解决完隐性债务问题以及遵义道桥银行贷款重组等事件表明,地方政府融资平台正处于新一轮整顿重组期,平台公司之间持续分化、尾部风险有所加大的局面可能会维持一段时期。
1、2022年11月财政部长刘昆在《健全现代预算制度》一文中提出“加强地方政府融资平台公司治理,打破政府兜底预期”,这意味着“加强平台公司治理”与“打破政府兜底预期”是一脉相承的,即破刚兑。
实际上,刘昆部长在《健全现代预算制度》一文中还提及“逐步实现地方政债务按统一规则合并监管”,这意味着纳入显性债务监管的隐性债务规模不会很大,也即大量隐性债务可能不会纳入合并监管,而这些债务自然也得不到保障。
2、和2020年“抓实化解地方政府隐性债务风险工作”、2021年“坚决遏制新增地方政府隐性债务”相比,2022年12月的中央经济工作会议对地方政府债务风险更为关注,多次提及,如“保障财政可持续和地方政府债务风险可控……要防范化解地方政府债务风险,坚决遏制增量、化解存量……加强金融、地方债务风险防控,守住不发生系统性风险的底线”。
这表明,目前我国部分地区(特别是一些区县级地区)的债务风险可能正处于濒临爆发的边缘,已经引起关注(如财政部137号文对山东高风险地区债务地区的提示等)。可以预期,未来一段时期,财政可持续会作为重中之重,地方政府融资平台在举债方面应该会继续受到比较严格的约束,具备财政承受能力是进行再融资的前提。当然,财政可持续也意味着,具有区域重要性的平台应不会被允许出现流动性危机。
3、2022年12月29日的财政年度会议提出要继续抓实化解地方隐性债务风险,加强地方政府融资平台公司治理,意味着2023年地方隐性债务仍是非常值得关注的领域,政策口径并未有放松。其中,这里提及的“加强地方政府融资平台公司治理”尤为值得关注,表明融资平台之间分化会更为明显,需要关注城投平台领域的尾部风险。
4、2023年1月3日,财政部部长刘昆在接受央视记者采访时表示“进一步打破政府兜底预期,分类推进融资平台公司市场化转型,推动形成政府和企业界限清晰、责任明确、风险可控的良性机制,促进财政可持续发展。开‘前门’、堵‘后门’,牢牢守住不发生系统性风险的底线”,进一步表明地方政府融资平台之间分化会加剧,具备市场化运营能力或区域重要性的城投平台料将继续得到政策支持,低层级、低评级、低资质平台压力会不断上升。
2022年12月9日,中国证券业协会发布《非公开发行公司债券项目承接负面清单指引(2022年修订)》(中证协发〔2022〕294号),和2019年12月20日发布的负面清单相比,剔除了“地方融资平台公司”,被视为城投平台的重大利好。294号文意味着,只要地方政府融资平台满足一般发行人的条件及不存在不符合地方政府债务管理规定或新增地方政府债务的,便可以发行私募债。通常我们认为,满足上述条件的融资平台整体上资质还可以。因此,中证协的这一做法相当于在继续限制尾部平台的基础上,给优质平台开了绿灯。
政策层面近期也更关注地方融资平台的尾部风险。
1、融资平台是地方政府的影子,在反腐力度不断加深以及财经纪律不断加强的背景下,融资平台自身在投融资领域的风险亦在不断释放中。
(1)2022年1月11日,中纪委官网发布“严防国有平台公司成腐败温床”一文,直指城投平台在融资、举债过程中存在诸如吃回扣、吃利差等腐败问题,所以去年以来城投领域很多腐败问题开始被揭发。
(2)同年1月,中纪委第六次全体会议公报亦明确提出“严格财经纪律,促进防范和化解地方政府隐性债务风险。坚决查处基础设施建设、公共资源交易等方面腐败问题,持续推进金融领域腐败治理,深化国企反腐败工作,深化粮食购销等领域腐败专项整治”。
(3)同年4月,中央深改委第25次会议则指出要压实地方各级政府风险防控责任,完善防范化解隐性债务风险长效机制,坚决遏制隐性债务增量,从严查处违法违规举债融资行为。要严肃财经纪律,维护财经秩序,健全财会监督机制。
2、2022年2月17日,财政部召开视频会议,专题研究部署区县财政平稳运行工作,亦可被视为政策部门对区县高度关注的一个信号。随后在2022年6月2日的新闻发布会上,财政部便明确按照“县级为主、市级帮扶、省级兜底、中央激励”的原则,解决区县财政困境,即建制县(含县级市)的财政运行由省级财政负主要责任。
3、近期政策层面比较明确的另外一个方向是通过约束低评级、低资质、低层级以及市场主体的外债融资,特别是短期限外债融资,以防范重点行业和重点区域的外债风险,同时鼓励优化外债币种、期限与价格等结构。例如,2022年3月5日,国家发改委在《关于2021年国民经济和社会发展计划执行情况与2022年国民经济和社会发展计划草案的报告》中明确提出要优化企业外债分类管理,完善对房地产、地方融资平台、低信用企业的外债调控。
1、2019年中资海外城投债的放量发行已经引起了政策层面的关注,且呈现出一定收紧迹象。例如,2022年4月25日前后,城投海外债发行便受到窗口指导,明确(1)代建与土地整理收入占比合计不能高于50%(棚改安置房不算政府收入),且占比最好不要接近50%;(2)补流比例不高于20%、发债规模(含累计余额)不高于净资产的40%;(3)近三年平均净利润能够覆盖债券利息、项目收益能够覆盖成本。
再比如,2022年下半年以来,对于2021年以来通过备证方式支持城投平台发债的做法也受到了监管部门的一些窗口指导,对备证行及发行主体提出了更为严格的要求,发改、外管等部门也提出了一些新要求(如要求核查发债资金预投资项目的收益情况等),而一些银行也顺势收紧了对城投平台提供备证(SBLC),使得一些城投平台的海外债无法续期,而不得不选择内保外贷、内保外贷等方式偿还债务。
2、2022年8月26日,国家发改委发布《企业中长期外债审核登记管理办法(征求意见稿)》,明确2015年9月14日发布的《关于推进企业发行外债备案登记制管理改革的通知》(发改外资(2015)2044号)将同时废止,意味着中长期外债面临的监管环境有所变化,且总体方向上趋严,如明确外债由“备案登记”转向了“审核登记”、提升发行主体资质、将境内企业间接在境外借用外债纳入全口径管理以及细化了外债资金用途负面清单等等。虽然只是征求意见稿,但风向上已经出现了变化,据悉现在政策层面对海外债发行主体不仅有评级上的要求,还对资质(特别是区县级平台)、收入结构(如代建类占比不高于50%等)、担保情况(如能否提供担保函等)、核查预投资项目收益、外债备案登记(平台类的境外资金需要提前沟通)等也提出了更严格的要求。
无论从哪个方面来讲,对地方融资平台及地方隐性债务的整顿均是必要和确定的。
(一)继这几年的同业与地产两大金融资源集聚地之后,为推动金融资源进一步向国家需要的领域集聚以及出于化解风险角度的考虑,城投有可能是一个政策层面着力推动风清的领域。当然,在这一过程中,就像地产行业领域存在分化(如优质地产企业会获得政策加持)一样,城投领域同样也是如此,大的方向应比较确定。
(二)地方政府隐性债务的根源在于过去很长一段时期融资不受约束或硬约束不够以及对应项目支出不够规范、项目创利能力有限等。理论上来说,地方政府融资平台“通过政府信用来进行融资,完成基础设施、市政项目建设,并以所建设项目的未来现金流偿还债务”的链条并无不妥。但这个链条并不稳定,存在以下几种可能会破坏生态的情况。
1、如果其所建设项目的未来现金流稳定性差、期限差以及每期现金流覆盖度不够,则可能会使得其未来现金流与融资现金流存在期限上的错配,导致前期融资被悬空。
2、获得的融资与其所建设的基础设施、市政项目匹配度较差,存在所谓的虚假融资、超额融资等问题,可能会存在融资资金被大量挪用以及债务负担被放大等问题。
(三)考虑到归于融资平台的优质项目越来越少、项目的回报水平走低以及项目运作能力明显不足等因素,地方政府平台融资端与项目端的错位问题可能也会越来越突出。这意味着地方政府隐性债务的压力会越来越大,而解决这个问题的思路无非是三个:
1、强化对项目端的管控(如闭环管理)很重要,避免项目超负荷背负债务。
2、推动地方政府平台“去金融化”,避免地方政府平台过度融资。
3、通过PPP、REITs等路径盘活政府存量资产。
4、通过债务重组(如展期、降息、削本)等缓解债务压力,并通过推动低评级、低层级、低资质平台兼并重组来出清风险。
因此,当前及后续一段时期,限制地方政府融资平台的融资规模、推动地方融资平台“去金融化”会变得比较重要,只要先控制住总量的情况下,才有可能真正化解风险。这也意味着,城投平台融资总量没限制的情况,城投平台之间能够分的融资蛋糕也会受到限制,即优质城投平台会更被青睐,而低层级、低评级、低资质融资平台则会逐步成为被抛弃的对象。
(四)对于没有市场化运营和独立自主经营能力的城投平台来说,其在设立时定位本就不清,当其开始承担基础设施建设、土地整理开发以及市政项目建设时,便会存在一系列债务和融资漏洞。同时该类平台所在区域往往也会存在诸多文化、经济以及政治生态方面的问题,一旦触及社会敏感神经,陷入舆论风波,则可能会引发信用危机和债务危机。
(五)区县城投平台往往更偏好于利用政府项目、政策倾斜、资金集中等优势,在工程发包中暗箱操作,在融资、举债过程中吃回扣、吃利差,以及在土地整理经营上肥一己之私(如冒用身份或寻找关联方低价承包、高价租赁等),这就意味着区县平台的公司治理机制通常不够完善,偿债能力势必会存在很多瑕疵。当前,区县城投平台确在爬坡过坎,毕竟市场自己会进行投票,稍微有点风吹草动,都会影响到区县城投的融资环境。从目前的政策导向来看,推动区县城投债存量规模逐渐趋于下降、推动区县城投平台进行合并重组等方式,实现区县城投平台的兼并转,成为真正意义上的市场化国企,可能是主要路径。
(六)后续强区域的低层级平台、弱区域的高层级平台均会面临转型问题,前者可能以相同层级之间的优化整合为主,后者则更倾向于通过更高层级的城投平台合并低层级的城投平台。不过整体来看,当前区县城投的脆弱性正在逐步上升、稳定性明显变差,这在一些融资成本较高、融资环境较差的地区表现的尢为明显。
(七)总的来说,未来一段时期那些低评级、低资质、低层级的城投可能会持续面临融资压力不断上升的困境,城投融资限制全局性的放松已不可能,特别是区县平台。同时,在海外融资方面,政策层面的导向亦很明确,即通过约束低评级、低资质、低层级市场主体的外债融资,特别是短期限外债融资,以防范重点行业和重点区域的外债风险,同时鼓励优化外债币种、期限与价格等结构。
(八)对于城投债务问题的解决,还是要做好心理准备。城投债务问题本身是债权人与地方政府之间的博弈。城投项目的资产端创利能力逐步走低以及融资端成本较为刚性等因素,导致城投项目所背负的债务很大程度上只能通过重整的方式解决。而在与地方打交道过程中,债权人持续让利应该是比较明确的,特别是那些作为金融体系的资金方。
我想,逻辑很简单,薅政府羊毛的人早晚会被薅回来。
(九)对地方政府债务而言,靠存量基础设施与市政项目产生的现金流很难覆盖,因此很大程度上具有永续性质,根本在于要维持再融资能力,否则很难滚续。既然大量基础设施等政府类资产都需要通过PPP、REITs等方式进行盘活才能产生新的现金流,那么这些资产身上所背负的各类政府债务自然也需要通过重组(展期、降息、削本金)的方式进行优化,二者实际上是一个问题的两面。特别是,对于那些政府类资产无法盘活或很难创造新现金流的地区和平台,则其资产端对应的融资面临的压力无疑会更为突出。
(十)某种程度上来说,凡是融资成本高于经济增速的融资平台,均是需要规避的对象,因为经济基本面不支持,而这些债务最终可能都会通过债权人让利来缓解。融资的本质在于信用,能否存续取决于再融资能力,因此那些连利息都还不起的区域和融资平台自然需要评估其信用被自我破坏后再融资能力的变化。
关于地方政府融资平台的定义有很多,通常以2010年的19号文、2010年的412号文和2013年的10号文为准,但总的来说殊途同归,撇不开地方政府的关系。
1、2010年6月10日,国务院发布的《关于加强地方政府融资平台公司管理有关问题的通知》(国发(2010)19号)将地方政府融资平台定义为“由地方政府及其部门和机构等通过财政拨款或注入土地、股权等资产设立,承担政府投资项目融资功能,并拥有独立法人资格的经济实体”。
2、2010年7月30日,财政部、发改委、央行和银监会联合发布的《关于贯彻国务院关于加强地方政府融资平台公司管理有关问题的通知相关事项的通知》(财预(2010)412号)将地方政府融资平台定义为“由地方政府及其部门和机构、所属事业单位等通过财政拨款或注入土地、股权等资产设立,具有政府公益性项目投融资功能,并拥有独立企业法人资格的经济实体”,同时进一步明确了融资平台的范围为“各类综合性投资公司,如建设投资公司、建设开发公司、投资开发公司、投资控股公司、投资发展公司、投资集团公司、国有资产运营公司、国有资本经营管理中心等,以及行业性投资公司(如交通投资公司等)”。因此融资平台通常也被为城投平台。
3、2013年4月19日,原银监会发布的《关于加强2013年地方政府融资平台贷款风险监管的指导意见》(银监发(2013)10号)直接将地方政府融资平台定义为“地方政府出资设立并承担连带还款责任的机关、事业、企业三类法人”。
1、19号文根据贷款投向和偿债资金来源对平台公司进行划分,并采取不同的处理措施。其中,对于还款来源的70%以上依靠自身的融资平台公司,政策层面还是倾向于给予鼓励的。
2、2013年银监会发布的《关于加强2013年地方政府融资平台贷款风险监管的指导意见》(银监发(2013)10号)根据融资平台自身现金流覆盖情况将融资平台分为全覆盖、基本覆盖、半覆盖和无覆盖等四类。当然这一分类方式是动态调整的,相当于对融资平台进行动态评级。具体如下:
3、原银监会将地方政府融资平台分为“仍按平台管理类”和“退出为一般公司类”两大类(目前已停止使用)。其中,“退出类”具体指经核查评估和整改后,已具备商业化贷款条件,自身具有充足稳定的经营性现金流,能够金额偿还贷款本息,整体转化为一般公司类客户管理的融资平台;“仍按平台管理类”是指凡不符合退出条件以及未完成退出流程的融资平台,继续按平台实施管理。此外,根据银监办发(2011)191号、银监发(2013)10号文的要求,退出银监会的政府融资平台名单需满足以下条件:
(1)符合现代公司治理要求,属于按照商业化原则运作的企业法人。
(2)资产负债率在70%以下,财务报告经过会计师事务所审计。
(3)各债权银行对融资平台的风险定性均为全覆盖。
(4)存量贷款中需要财政偿还的部分已纳入地方财政预算管理并已落实预算资金来源,且存量贷款的抵押担保、贷款期限、还款方式等已整改合格。
(5)诚信经营,无违约记录,可持续独立发展。
退出程序为牵头行发起、各债权行总行审批以及债权行、地方政府、平台公司三方签字三确认、退出承诺(地方政府不为平台新增贷款担保以及债权银行承担平台新增贷款风险)以及进行监管备案以标示退出。
1、某种程度上可以将融资平台看作是地方政府组建的一个财务指标可以达到融资标准的经济实体,其成立和经营的目的是为地方政府开展基础设施、公益性项目、公用事业等承担投融资功能,其在定位上与一般企业有本质上的差异,即不以盈利为最大化。因此,企业财务数据一般难以反映其实质信用状况,其偿债能力大多是依靠背后的地方政府信用支持。
2、由于过去企业发行债券受其净资产的限制,因此地方政府一般会通过财政拨款、注入土地、股权等资产做大平台企业账面资产以放大发债规模。其中,土地使用权是地方政府最容易动用的资产,财政拨款则是真金白银、但不是主要部分,其它可注入的资产还包括地方政府持有的地方国企股权、上市公司股权等。
3、前面已经指出,平台企业一般是地方基础设施建设和土地开发主体,承担着地方投融资的职能。其运行模式大致如下:
(1)基础设施业务大多是以回购协议(即BT模式)的方式开展,其过程可以简单描述为平台企业自行筹集资金为当地政府代建项目,建成后由地方政府按照协议价格分多年进行回购。
项目交付前以在建工程科目记入资产负债表,交付后则会以应收账款形式记入资产负债率(政府一般会支付少量现金)。
(2)土地开发业务是指政府授权平台企业对一定区域范围内的城市国有土地或集体土地进行统一的征地、拆迁、安置、补偿,并进行适当的市政配套设施建设,土地开发完成后平台企业将土地交由当地政府进行土地拍卖,所得的土地出让金按预设比例进行返还。
土地出让完成前以土地使用权的形式计入存货,出让后地方政府一般将开发成本的部分以现金形式支付给平台企业,其余部分则仍以应收账款形式记入资产负债表。
(3)可以看出,无论是项目的交付还是土地出让的完成,平台企业仅能收到少量现金以维持日常运营与债务利息支付,绝大部分收入会以应收账款的形式挂在资产负债表中,随后政府再通过注入土地、股权等形式抵消上述应收账款。
(4)除上述业务外,平台企业还会承担当地政府的投融资功能,利用其经营活动或筹资活动得到的资金与其它企业、政府及相关机构进行非经营活动。与此同时其它国企也会在平台企业融资受限时通过筹资奖金来支持平台企业。上述业务模式下的资金往来一般会以其他应收应付款的形式存在。
根据Wind的统计,截至2023年1月4日,有存续债的城投公司数量为3040家,城投债存量为13.52万亿、城投债存续只数为18747只。从区域分布上看,主要集中在江苏、浙江、山东、四川、湖南、湖北、重庆、江西、安徽等地,而市场认可度比较低的地区依次为云南、天津、贵州、甘肃、吉林、河南、辽宁、陕西、山西、重庆、湖南、广西等地,2022年下半年以来发行成本比较高的地区依次为青海、辽宁、天津、贵州、云南、吉林、黑龙江、甘肃、宁夏、重庆、内蒙古、陕西、广西、河北、河南、山西、四川等地。
地方融资平台的发展史与我国20多年来的经济发展情况具有不可分割的关系,其生存环境的周期性变化恰恰也是我国经济发展模式的真实写照。不过历史上看政策层面对融资平台的态度实际上是反复的,其主要在促进地方经济发展和防范金融风险防范之间进行平衡。
1、20世纪90年代,由于中央财政收入在全国预算收入中的比例较低(不足1/4),导致中央财政吃紧的情况较为严重,无法支撑中央布局重大经济战略,为此1994年国务院提出分税制等财政金融体系改革,实现“财权上移、事权不变”的目标(即收入相对集中、支出相对分权),使得原本归于地方政府的主要税种(消费税和增值税)大部分归于中央,导致地方政府的财政困境逐步凸显。
2、1994年的《预算法》明确提出“地方各级预算按照量入为出、收支平衡的原则编制,不列赤字。除法律和国务院另有规定外,地方政府不得发行债券,不能通过发行债券方法进行融资”,这一规定使得地方政府在2009年以前无法通过发债来获得资金支持。
3、1995年的《担保法》规定“国家机关不得为保证人,但经国务院批准为使用外国政府或者国际经济组织贷款进行转贷的除外……学校、幼儿园、医院等以公益为目的的事业单位、社会团体不得为保证人”。
实际上2020年12月25日最高院关于适用《中华人民共和国民法典》有关担保制度的解释中亦明确“除经国务院批准为使用外国政府或者国际经济组织贷款进行转贷的,机关单位提供担保无效;除依照村民委员会组织法规定的讨论决定程序对外提供担保的外,居民委员会、村民委员会提供担保的,担保合同无效;非盈利机构提供担保的,以公益为目的的非营利性学校、幼儿园、医疗机构、养老机构等提供担保的,人民法院应当认定担保合同无效”。
4、1996年央行发布的《贷款通则》进一步明确提出“借款人应当是工商行政管理机关(或主管机关)核准登记的企(事)业法人、其他经济组织、个体工商户或具有中华人民共和国国籍的具有完全民事行为能力的自然人”。
显然这一时期,地方政府在收支压力明显增大的情况下,如何更有效地筹措建设资金是摆在地方政府面前的主要问题。特别是1997-1998年亚洲金融危机之后,地方政府在承担基础建设的压力也越来越大,而受限于1994年的《预算法》、1995年的《担保法》和1996年的《贷款通则》,地方政府既无法举债融资、亦无法担保融资,融资平台的背景正是基于此。
不过虽然有《预算法》、《担保法》限制,但地方政府的融资乱象在过去很时期内始终存在,且一直很严重。例如2005年4月30日国家发改委、财政部、建设部、央行和银监会联合发文规定金融机构要立即停止一切对政府的打捆贷款和授信活动,同时明确2005年1月26日以后地方政府对贷款所作的担保有效。这意味着2005年以前地方政府为贷款所作的担保很可能是普遍现象。
上世纪末在内外交困的背景下,商业银行自身也面临贷款投向的纠结问题,基于此商业银行(特别是国有大行以及国开行等政策性银行)建议地方政府通过设立融资平台公式的方式,来承接商业银行的信贷投放,并可变相实现地方政府融资的目的,亦可规避《预算法》、《担保法》和《贷款通则》的约束。
受此影响,各地方政府纷纷设立地方融资平台,并通过土地资产划拨等方式注入资本,同时借助房地产的浪潮提升地方融资平台的资本实力和融资能力。此时资产质量问题得以解决的国开行由于可以从债券市场获取低成本资金,便成为拥有天量信贷资源的金主和拯救地方政府的救世主。1998年8月,时任国开行行长陈元与安徽省长回良玉签署国开行与安徽省投融服务合作协议,在随后国家开发银行和芜湖市政府的合作中,形成了所谓的地方政府融资平台模式、打捆贷款模式以及先贷款后开发模式,从而成为融资平台后续各类业务模式的鼻祖。
1、国开行建议芜湖市政府成立一家企业,即芜湖建设投资有限公司,然后芜湖市政府向芜湖建投注入大量诸如土地储备、高速公路等优质资产,芜湖建投以这些资产作为抵押品,向国开行申请贷款,地方政府无须进行担保。这样一来,贷款的主体为芜湖建投并非政府(可以避开1994年的预算法)且政府无须对这一过程进行担保(可以避开1995年的《担保法》),从而形成了现在的“地方政府融资平台”模式(即Local Government Finance Vehicle,简称LGFV)。
2、随后芜湖建投将财务质量层次不齐的项目捆绑在一起,进行打包申请贷款,从而弥补财务质量较差项目无法融资的问题,即所谓的“打捆贷款”模式。
3、在以上两种模式的基础上,国开行还开创了土地收益权抵押品模式。2002年芜湖市政府授权芜湖建投“以土地出让收益质押作为主要还款保证”,向国开行申请10.95亿元贷款,即“先贷款后开发”模式。
以上几种模式被称为“芜湖模式”,随后各地政府纷纷效仿,比如重庆的渝富模式等等,地方政府融资平台模式正式在祖国遍地开花。
2008年金融危机之后,地方政府的角色再次得到重视,需要承担大量的基建投融资任务,此时地方融资平台的地位得到进一步突出,而政策层面亦给予相应支持。例如,2009年3月18日央行和银监会联合发布的《关于进一步加强信贷结构调整促进国民经济平稳较快发展的指导意见》明确鼓励地方政府通过增加地方财政贴息、完善信贷奖补机制、设立合规的政府融资平台等多种方式,发行企业债、中期票据等融资工具。而2009年10月,财政部也发布631号文,明确地方政府配套资金可利用政府融资平台通过市场机制筹措。
这一时期,地方融资平台公司数量快速增长,并开始大规模举债,以支持基建投资(其融资方式包括银行信贷、企业债、项目收益债、短期融资券、中期票据、专项债、政策性银行贷款、专项建设基金、银行信贷、非标、互联网金融、P2P等等),地方政府问题在这一时期也变得越来越严重。
基于2008-2010年地方政府融资平台的乱象丛生,以及所引发的一系列潜在风险,监管部门从2010年开始对地方政府融资平台进行管控,这些文件包括但不限于《关于加强地方政府融资平台公司管理有关问题的通知》(国发19号文)、《关于加强2013年地方政府融资平台贷款风险监管的指导意见》(银监10号文)、《关于贯彻国务院关于加强地方政府融资平台公司管理有关问题的通知相关事项的通知》(财政部412号文)等等。
这一时期,地方政府债券发行机制也在不断调整,从代发代还到自发代还,再到自发自还。2013年8月1中央启动了建国以来最大规模、覆盖五级政府的政府债务审计,审计结果显示截至2013年6月底全国省、市、县、乡四级地方政府负有偿还责任的债务总额为10.90万亿元(另有或有债务规模7万亿)。
如果和之前两次摸底相比,则发现或有债务增加明显。第一次摸底结果显示截至2010年底,全国省、市、县三级地方政府性债务余额共计10.70万亿元;第二次摸底结果显示截至2012年底36个地方政府本级政府性债务余额为3.70万亿(比2010年底增长12.94%)。
2013年新一届政府对风险的重视程度超过以前,并酝酿一场战略布局。于是2014年中央政府启动对地方政府的债务甄别工作,同年9月国务院发布43号文(《关于加强地方政府性债务管理的意见》),明确将政企债务进行分离切割,并开始在全国范围整治地方政府债务问题。这期间最重要的思路是债务置换工作,即以显性债务置换隐性债务,大力提倡地方政府及融资平台以发行债券的方式进行融资,不过期间由于各种原因出现一定程度的反复。
例如,2014-2015年期间,发改委和财政部相继推出专项债券,2015年开始我国也正式启动地方政府债券置换工作。截止目前,专项债券与置换债券规模分别已经达到9.60万亿元和15万亿元。但2015年新《预算法》明确地方政府通过省级政府发行地方债是唯一合法的政府融资渠道后,地方政府开始利用PPP或基金等方式,变相举债,各种除地方政府债之外的隐性举措方式如雨后春笋般不断涌现(如出具承诺函、融资租赁、签订政府购买服务协议等等),地方政府违规举债行为再次进入高潮。
这期间的政策有所反复,时而收紧,时而放松。
1、2017年4月财政部、发改委、司法部和一行两会联合发布《关于进一步规范地方政府举债融资行为的通知》(财预(2017)50号),明确金融机构为融资平台公司等企业提供融资时,不得要求或接受地方政府及其所属部门以担保函、承诺函、安慰函等任何形式提供的担保,同时明确地方政府不得以文件、会议纪要、领导批示等方式,要求或决定企业为政府举债或变相为政府举债,此后平台公司融资环境整体趋紧。
2、2017年7月的政治局会议强调“要积极稳妥化解累积的地方政府债务风险,有效规范地方政府举债融资,坚决遏制隐性债务增量”。
3、2018年3月中共中央办公厅印发《关于人大预算审查监督重点向支出预算和政策拓展的指导意见》明确提出“积极稳妥化解累积的地方政府债务风险,坚决遏制隐性债务增量,决不允许新增各类隐性债务”。
4、2018年8月,国务院发布《关于防范化解地方政府隐性债务风险的意见》(中发〔2018〕27号),要求地方政府通过“统筹资金、偿还一批;债务置换、展期一批;项目运营、消化一批;引入资本、转换一批”等方式在5-10年内化解地方政府隐性债务。
5、2017年后非标融资面临异常严厉的监管,PPP和地方建设基金等开始面临全面清查,导致我国基建投资增速开始大幅下降以及地方政府债务面临无法续接的问题,于是政策开始考虑对之前的一些政策进行调整。例如,国务院和银保监会相继发布101号文和76号文,明确提出金融机构要满足融资平台的合理融资需求,历史进入一个新的循环。
6、2018年9月13日发布的《关于加强国有企业资产负债约束的指导意见》便已明确提出“对严重资不抵债失去清偿能力的地方政府融资平台公司,依法实施破产重整或清算,坚决防止‘大而不能倒’,坚决防止风险累积成系统性风险”。
7、为缓解融资平台到期债务违约风险,2019年6月发布的《关于防范化解融资平台公司到期隐性债务风险的指导意见》(国办函(2019)4号文)允许平台公司债权人将到期债务转让给AMC,并提出平台公司到期债务暂时难以偿还的,允许其和金融机构协商的基础上采取适当展期、债务重组等方式维所有隐性债务将在5-10年到期。
防范地方政府债务风险的关键在于规范地方政府融资平台的运行。
1、就地方政府融资平台而言,财政部过去的做法基本可以浓缩为压实地方政府主体责任、严禁新设融资平台公司、严禁与地方政府信用挂钩、剥离融资平台的政府融资职能、防止地方国企和事业单位“平台化”以及加大虚假不实化债的问责力度等几个方面。
例如,财政部已经分别于2022年5月、7月连续两次通报隐性债务问责案例,一些地方(如湖南益阳问责益阳市城投集团与益阳市交投集团不实化债等)。
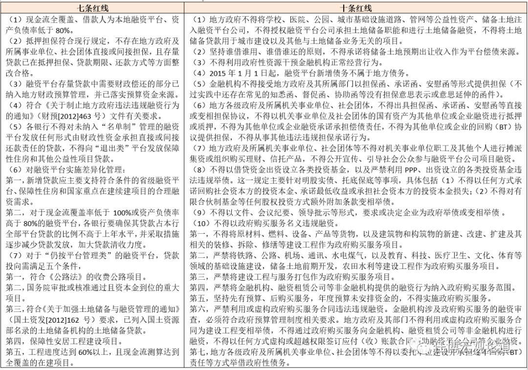
2、银监会自2009年初对融资平台项目贷款提出严禁发放打捆贷款、不得与地方政府签署无特定项目的大额授信合作协议;对出资不实、治理架构、内部控制、风险管理、资金管理运用制度不健全的融资平台要严格限制贷款并立即协商风险防范具体措施等三条红线。
3、2013-2017年期间,银监会、国发〔2014〕43号、财预(2017)50号以及财预(2017)87号文等先后划定了“七条红线”和“十条红线”。
企业债的约束主要体现在发行主体、资产质量、偿债来源、营业收入、担保措施、审核分类、融资成本、发行方式、募集资金投向、发债规模、区域经济债务指标、评级机构等几个维度,且往往须和所属地方政府的债务水平挂钩(如要求70%以上偿债来源于企业自身收益、承担政府性项目比例受到限制以及区域全口径债务率超过100%的企业不予受理等)。
其中,最为重要的政策约束即为2111原则,即每个省会城市可以有2家平台申请发债;国家级开发区、保税区和地级市允许1家平台发债;县级主体必须是百强县才能有1家平台发债;四个直辖市申报城投项目没有限制、但其所属任一区仅可同时申报1家。
(1)证监会体系对平台发行公司的约束有一个演变过程,如2015年1月将纳入银监会名单内企业排除在外、2015年7月通过窗口指导推行“双50%”要求以限制自身没有实际业务的纯融资平台、2016年9月升级为“单50%”要求。
(2)目前平台企业发行公司债主要受是否纳入银监会平台名单以及是否满足“单50%”或“双50”等限制且并不稳定。其中,其中“双50%”主要指最近三年来自所属地方政府的现金流入与发行人经营活动现金流入占比平均不得超过50%,或者最近三年来自所属地方政府的收入与营业收入占比平均不得超过50%。
相较而言,城投债在银行间市场发行债务融资工具受到的约束可能是最小的,具体来看城投债发行中票、短融等债务融资工具主要受到“六真”原则的约束,即真公司、真资产、真项目、真支持、真偿债、真现金流。
1、从近期的导向来看,无论是交易商协会体系、证监会体系还是发改委体系,平台企业发行债券的政策约束正逐渐趋同,允许融资平台公司发债,但一般会明确应当符合地方政府债务管理的相关规定且不得新增政府债务。例如,
(1)新发布的证券法删掉了“累计债券余额不超过公司净资产的40%”这一规定,意味着公司类债券的规定将另有规则进行统一。
(2)2020年12月20日,交易商协会对发行人制订了新的名单制管理政策,要求涉及地方隐性债务的企业出具隐性债务排查说明,并穿透核查募集资金置换债务情况。
(3)2020年12月28日,央行、发改委与证监会联合发布的《公司信用类债券信息披露管理办法》意味着企业债券、公司债券和非金融企业债务融资工具发行、信息披露及存续期信息披露规则将趋于统一(2021年5月1日施行)。
(4)2021年2月26日证监会发布的《公司债券发行与交易管理办法》(第180号令),将之前的“本办法规定的发行人不包括地方政府融资平台公司”调整为“发行公司债券,应当符合地方政府性债务管理的相关规定,不得新增政府债务”。这一规定虽然是定性的,但实际上已经成为行业共同遵守的规则。
2、2019年以来,隐性债务的分档管理制度可能被广泛采取。根据2019年7月30日麟游县财政局局长吴海涛在县十七届人大常委会第二十一次会议上所作的《关于麟游县2018年全县财政决算(草案)及2019年1-6月份财政预算执行情况的报告》(2019年8月13日发布),财政部从2019年起建立地方政府隐性债务风险等级评定制度,对各地隐性债务和法定限额内政府债务的风险情况进行评估,并将债务风险等级分为红(债务率≧300%)、橙(200≦债务率<300%)、黄(120≦债务率<200%)、绿(债务率<120%)五个分线预警等级。
在地方政府隐性债务风险等级评定制度的基础上,2021年1月开始交易商协会和交易所根据地方债务率分档情况并按照募集资金用途对城投债进行分档审理。具体来看,红档企业发行用途只能是偿还存量债券、橙档企业发行用途只能为偿还存量债券和存量有息债务、黄档企业发行用途可以进一步扩展至补充流动奖金、绿档企业则可按照实际用途披露上报。
同时在具体审理时,交易所还明确要重点支持市级及以上国企,对区县级国企除看其隐性债务规模外、还要看所在地区的地方政府债务率,交易商协会则要求城投类企业必须开立募集资金监管账户(协议需上传系统)、出具募集资金用途的情况说明、主承销商亦需出具关于资金用途的尽调报告等等。
2020年12月的中央经济工作会议提出“抓实化解地方政府隐性债务风险工作”后,2021年3月国府发布的《关于进一步深化预算管理制度改革的意见》(国发〔2021〕5号)可以被视为与隐性债务有关的根本性文件,而2021年7月银保监会体系的15号文正是基于上述5号文。5号文要点大致如下,
1、把防范化解隐债风险作为重要的政治纪律和政治规矩,坚决遏制隐债增量,妥善处置和化解隐性债务存量。
2、完善常态化监控机制,进一步加强日常监督管理,决不允许新增隐债上新项目、铺新摊子。
3、强化国企事业单位监管,依法健全地方政府及其部门向企事业单位拨款机制,严禁地方政府以企业债务形式增加隐债。
4、严禁地方政府通过金融机构违规融资或变相举债。
5、金融机构要审慎合规经营,尽职调查、严格把关,严禁要求或接受地方党委、人大、政府及其部门出具担保性质文件或者签署担保性质协议。
6、清理规范平台公司,剥离其政府融资职能,对失去清偿能力的要依法实施破产重整或清算。
7、健全市场化、法治化的债务违约处置机制,鼓励债务人、债权人协商处置存量债务,切实防范恶意逃废债,保护债权人合法权益,坚决防止风险累积形成系统性风险。
8、加强督查审计问责,严格落实政府举债终身问责制和债务问题倒查机制。
可以看出,5号文正是近年来地方隐性债务监管的根本遵循。
2021年7月,银保监会发布《银行保险机构进一步做好地方政府隐性债务风险防范化解工作的指导意见》(银保监发(2021)15号)对城投平台的约束将长期存在,其带来的政策执行力度、压力和释放的信号是强烈且显而易见的。
15号文要求银行保险机构将本级地方政府的书面审核确认作为审批融资的前提条件以及贴身式监管整改加强后,业内在执行时基本参照最严标准,也即对于不涉隐债的客户,不再新增隐性债务;对于承担隐债的客户,不得新提供流动资金贷款或流动资金贷款性质的融资。而实操中,即便不涉及隐性债务,金融体系的授信仍需较为审慎。
债市研究开通了知识星球,旨在搭建一个债券知识学习和投融资业务(债券、融资租赁、信托和ABS)撮合平台。债市研究合作数十家券商、几十家信托公司,100多家融资租赁和金融租赁公司,2022年债市研究成功操作全国各地城投公司撮合融资租赁、信托、保理、定融、境内外债券、债券保发行超30亿元。掌握最新政策,手握大量资金方资源,你才能运筹帷幄,欢迎老铁们加入。