【权威发布】2018杭州市区学区划分公布!

2018-04-02 杭州教育发布 杭州教育发布

今天杭州市教育局公布杭州市区最新学区划分,一起来看看!杭州教育发布学区查询功能也将及时更新,明天起,你也可以通过杭州教育发布自定义功能查询2018杭州市区各学区划分。

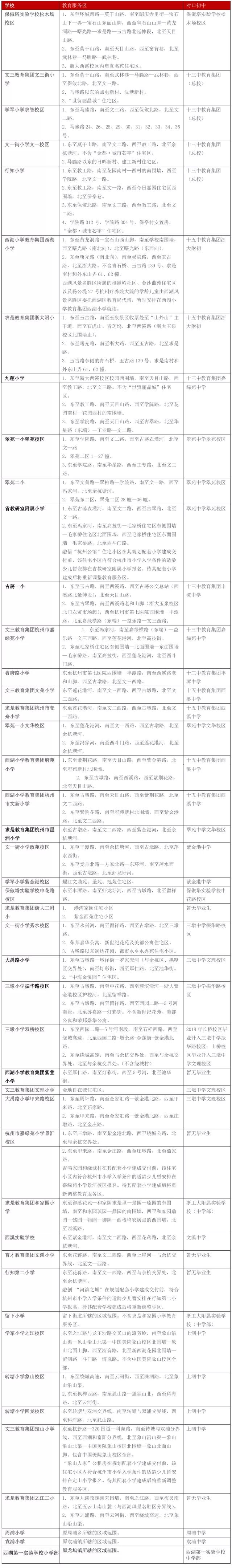
上城区

常住人口教育服务区

流动人口随迁子女报名服务区

公办初中分配范围

下城区


向上滑动阅览

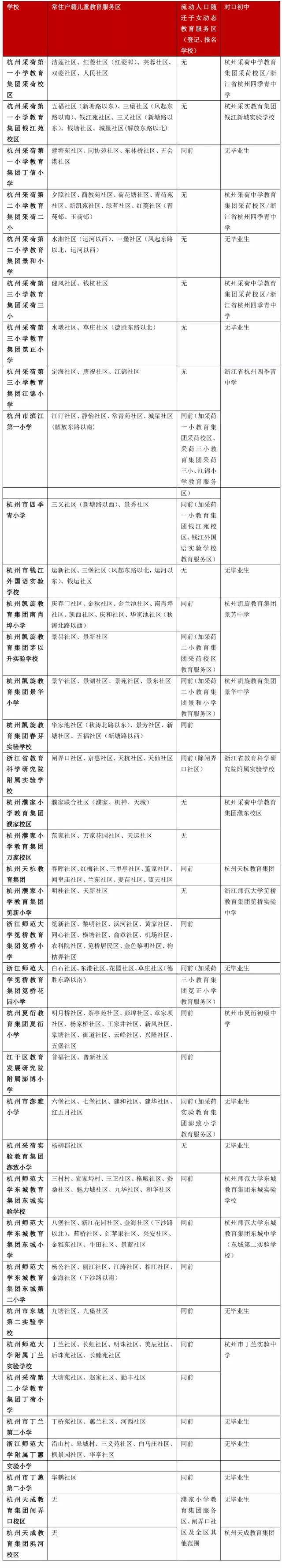
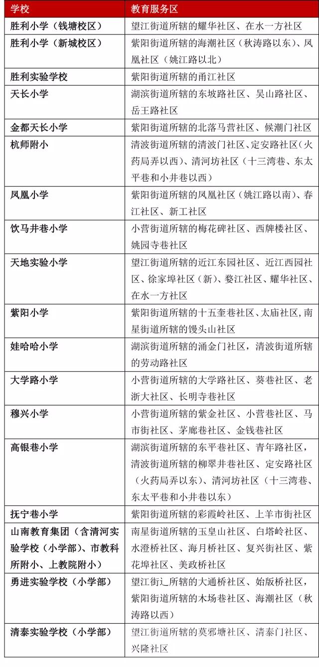
江干区


向上滑动阅览

提醒:1.流动人口随迁子女动态教育服务区(登记、报名学校),根据实际教育资源每年进行调整;2.部分学校新生摸底数大幅度超出招生计划,因此其只接受对应的动态教育服务区学生报名登记,实际录取学校根据区域教育资源统筹协调;3.常住户籍儿童教育服务区,会因新建学校、布局调整、招生容量等因素进行适度调整,请勿将教育服务区划分作为购房依据。


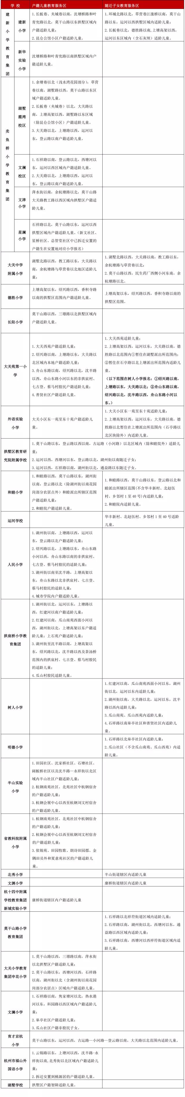
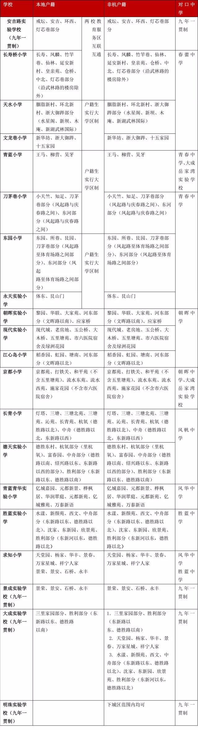
拱墅区

拱墅区2018年公办小学教育服务区


向上滑动阅览

提醒:1.教育服务区划分解释权在拱墅区教育局。2.非常住户籍儿童动态教育服务区划分,根据实际教育资源每年进行调整;常住户籍儿童教育服务区划分,会因新建学校、布局调整、招生容量等因素进行适度调整。请勿将教育服务区划分作为购房依据。

西湖区


向上滑动阅览

浙工大附属实验学校小学部继续接收留下地区符合入学条件的流动人口子女报名入学。

育才教育集团黄姑山路校区继续接收求是教育集团浙大附小、保俶塔实验学校松木场校区、文一街小学、行知小学、文三教育集团文三街小学、学军小学求智校区、西湖小学教育集团西湖小学等教育服务区中符合入学条件的流动人口子女报名入学。 

提醒:1.上述教育服务区的划分自公布之日起执行。以上仅作为2018年西湖区小学服务区的公布结果,以后均以当年公布的教育服务区为依据。2.上述教育服务区仅包含已经区教育行政部门备案明确的住宅。以后新建或改扩建的住宅,将另行确定其教育服务区,并以区教育行政部门公布的文件为准。3.上述教育服务区的划分今后会因规划布局、新建学校、招生容量等因素进行调整,请慎将现教育服务区作为购房依据。

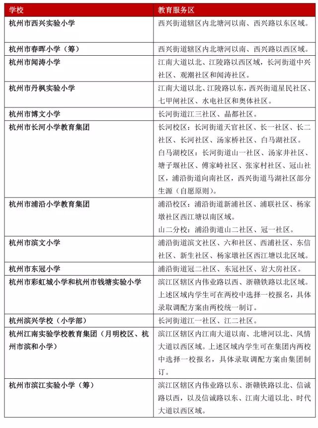
滨江区

公办小学服务区

公办初中服务区

各公办初中学校采用单校划片、对口直升方式招生,即一所初中对口接受片区内所有小学毕业生入学。

提醒:上述中小学教育服务区自公布之日起当年有效,新建楼盘待交付学年明确学区。教育服务区划分的解释权在区教育局教育科。

杭州经济技术开发区

2018年杭州经济技术开发区公办小学教育服务区调整如下:

2018年杭州经济技术开发区公办初中对口衔接小学


西湖风景名胜区

公办小学教育服务区

此外,西湖风景名胜区所属的北山路、葛岭路、栖霞岭社区、金沙港社区(金沙曲苑农居)的学龄儿童由西湖风景名胜区委托西湖区教育局代培,暂时保留在西湖小学教育集团西湖小学教育服务区

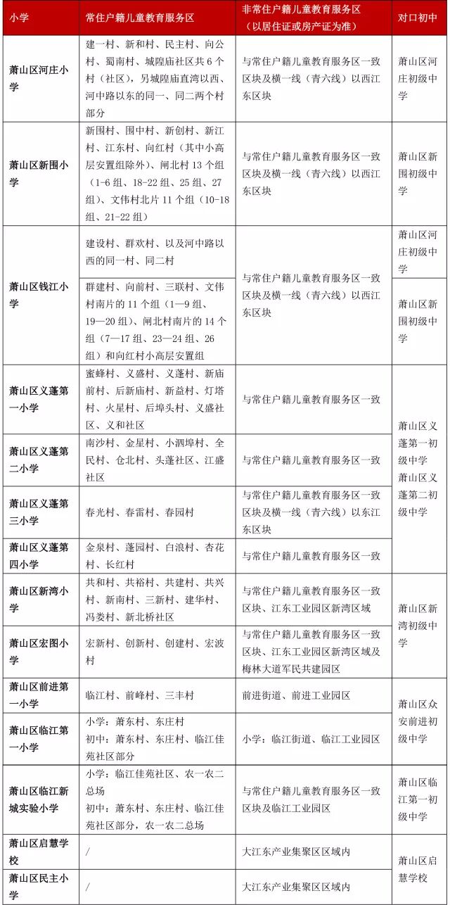
大江东产业集聚区

杭州大江东产业集聚区2018年小学、初中教育服务区划分

提醒:每年教育服务区划分方案会因布局调整、招生容量等因素进行适度微调,请家长勿将教育服务区划分作为购房依据。

注:文内市区范围指上城区、下城区、江干区、拱墅区、西湖区、滨江区、杭州经济技术开发区、西湖风景名胜区、大江东产业集聚区。

各教育局咨询电话

上城区教育局:87802200 87822587

下城区教育局:85337080 85337082

拱墅区教育局:88259970 58237977

江干区教育局:86974946 86974947

西湖区教育局:87965057 87965058

滨江区教育局:87702150

下沙社发局: 86871717 86871718

风景名胜区: 87173402

大江东集聚区:82987532

杭州市教育局:87061385

来源:市教育局基教处,各区教育局

编辑:蔡宇冠  陈笛