近期,全国多地出现新冠肺炎疫情反弹,我市长沙县、雨花区相继报告新冠肺炎核酸阳性检测者,湖南省居民健康码红码、黄码人员急剧增多。今日,长沙市新冠肺炎疫情防控指挥部就核酸检测及防疫管理有关事项进行提示:
一、一旦发现自己或家人湖南省居民健康码变成红码或者黄码,请立即主动报告所在社区、单位或酒店。
二、湖南省居民健康码红码人员原则上先就地隔离再进行调查,甄别原因后确定防疫管理措施。由实施就地隔离的属地政府组织实施核酸检测等防疫措施,对核酸检测实行免费。
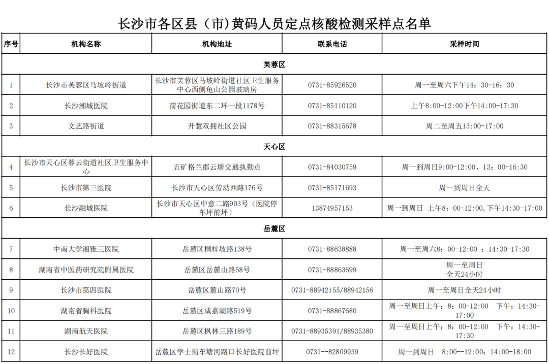
三、湖南省居民健康码黄码人员,经调查确实不属于集中隔离对象范围的,可在全程做好防护的前提下,自行前往指定核酸检测地点,凭本人健康码免费开展核酸检测。
四、按照相关规定,黄码人员应该在7天内进行3次核酸检测,结果为阴性即可向社区(村)申请解除黄码;14天内凭7日内有效核酸检测证明可有序通行,但仍需避免参加聚集性活动、前往公共场所等人群聚集区域。
五、对目前在长沙市的“黄码”人员,社区(村)收到解码申请后进行初审,递交县级疾控中心,县级疾控中心认定符合解码条件的给予解码。
六、对目前不在长沙市的“红黄码”人员按照湖南省疾控中心2021年8月3日发布的通告有关规定执行。【关于湖南省居民健康码“红、黄码”人员服务紧急通告】
七、以上如有新的规定,请您及时关注官方发布。
长沙市县两级疾控中心24小时咨询电话一览表
长沙市疾控中心 咨询电话:0731-84792176
芙蓉区疾控中心 咨询电话:17700795321
天心区疾控中心 咨询电话:0731-85286911
岳麓区疾控中心 咨询电话:0731-88940746
开福区疾控中心 咨询电话:0731-84310097
雨花区疾控中心 咨询电话:0731-85880843
长沙县疾控中心 咨询电话:0731-84015781
望城区疾控中心 咨询电话:0731-88075708
浏阳市疾控中心 咨询电话:0731-83612510
宁乡市疾控中心 咨询电话:0731-81830729
戴口罩、勤洗手、常通风、一米线、少聚集
疫情防控不松懈,
小布送上防疫秘籍,
请收好!
小布快报>>>
►吴桂英调度长沙疫情防控:从严从快落实落细 坚决守住安全底线
►“长沙 · 中国1024程序员节”盛大开幕!元宇宙、硬科幻...你不来看看?
小布提示>>>
►长沙市最新、最全新冠病毒核酸检测采样点
►长沙接种新冠疫苗最新预约方式!
扫描二维码关注小布,解锁更多服务!
Go to "Discover" > "Top Stories" > "Wow"