分析师:张锦,执业证书编号:S0890521080001
研究助理:曾文婉 张后来
![]()
1. 多维度价值导向投资与公司治理
从16世纪西方开始兴起伦理投资,到近年来绿色投资、社会责任投资、ESG投资、可持续投资成为市场热点,其背后都蕴含了投资理念和投资策略的变化。区别于只关注财务绩效的传统投资,这类投资的关注重点不仅仅是经济价值,也包括环境价值、社会价值,价值导向呈现多维度的特点。相比以往的投资活动,这类多维度价值导向的投资既关注企业经营活动内部性,同时兼顾外部性。从微观经济学角度来分析,企业存在的目的是创造价值。根据以新古典经济学为代表的传统理论体系,企业创造的价值表现为股东利益的最大化。但随着以利益相关者利益最大化为导向的现代公司治理理论的逐步成熟,公司治理的范围由内部治理扩大到外部治理,企业创造的价值表现为利益相关者利益最大化。传统公司治理:新古典企业理论认为,股东是企业的所有者,应该享有剩余控制权和剩余索取权,并承担相关的剩余风险,因而他们拥有最佳的激励去监督企业,最大化股东的利益就等于最大化公司的利益。从这一点说,公司存在的目的就是追求股东利益最大化。
利益相关者治理:1984年弗里曼出版了《战略管理:利益相关者管理的分析方法》一书,明确提出了利益相关者管理理论。利益相关者管理理论是指企业的经营管理者为综合平衡各个利益相关者的利益要求而进行的管理活动。与传统的股东至上主义相比较,该理论认为任何一个公司的发展都离不开各利益相关者的投入或参与,企业追求的是利益相关者的整体利益,而不仅仅是某些主体的利益。其中企业的利益相关者是指那些与企业决策行为相关的现实及潜在的、有直接和间接影响的人和群体,包括企业的管理者、投资人、雇员、消费者、供应商、债权人、社区、政府等,这既包括股东在内,又涵盖了股东之外与企业发展相关的群体。
从利益相关者关注点来看,他们从企业获取的利益主要来自于人与人关系、人与自然关系两个领域。投资作为股权方、债权方向企业提供资金的经营性行为,是以企业价值最大化为导向的,因此须要充分理解环境、社会、公司治理等多维度因素对投资行为和经济社会的影响,进而做出最有有利于经济、社会、环境价值的投资决策。![]()
本报告尝试对伦理投资、绿色投资、社会责任投资、ESG投资、可持续投资等多维度价值导向投资进行分析,梳理理论框架和投资策略。2. 伦理投资起源于宗教,以伦理道德为落脚点,寻求经济价值与社会价值的结合
伦理投资起源于宗教
伦理投资(部分学著称为道德投资)源起圣经时代,当时犹太人曾设定以道德价值为标准的投资原则。美国贵格会教徒被视为是第一批的道德投资者,16世纪乔治·福克斯(George Fox)在美国创建了贵格会教派,该教派教徒信仰人权平等及反对暴力战争,同时也以这些社会标准来规范投资行为。到了1758年,北美贵格会宣布其教徒不得从武器和奴隶贸易中获利。1760年,美国卫理公会创始人约翰·卫斯理发表著名布道《论金钱的使用》,号召“使用金钱的人不应该参与罪恶的交易”;之后两百年,这些道德投资的原则主要被宗教组织及其教徒所执行,对主流投融资活动并未造成显著影响。伦理投资在欧洲最早可以追溯到英国维多利亚时期(1840年左右)。当时一些投资者已开始关注暴力和公正的雇佣条件,促进了英国伦理投资的萌芽。以宗教文化为背景的信徒投资者,他们拒绝投资于酒类、烟草、赌博、武器等行业,其实质是在投资选择中推行和传播一种与自己的宗教信仰相一致的价值观。20世纪20年代美国宗教运动中循道宗教徒在股票市场进行投资时,排除了与酿酒和赌博有关的公司;公谊会教徒紧随其后,拒绝投资于武器制造业等等。教会不投资于烟草、酿酒、武器、赌博等行业已有多年的历史。在金融投资领域,大多数的金融理论者认为,金融学是一门仅依赖于可视事实的客观科学,它不作任何关于伦理价值的判断。伦理投资的兴起,形成了一种新的视角认识,对以往的投资理念发起了挑战,有助于提升整个社会的伦理标准。以伦理道德为落脚点,寻求经济价值与社会价值的结合
国内李树(1999)将伦理投资定义为以社会伦理道德为落脚点,寻求经济价值与社会价值的结合,使经济主体在投资过程中产生正外部性来实现社会和谐发展。从其定义可以看出,伦理投资范围将企业的投资行为由企业内部转移到企业外部,考虑伦理投资对外部经济有效性的重要意义。克里斯托弗·J·考顿(1999)认为金融投资的伦理冲突存在于投资者在进行战争武器制造、烟酒、赌娱活动及环境污染等投资项目决策时,只顾财务效率还是兼顾伦理理性投资。Iulie Aslaksen与Terje Synnestvedt(2003)认为将伦理理念引入公司的投资审查,可以激励公司改善自身不良行为,使伦理投资践行着在用伦理理念进行投资决策时获得一定的额外福利,抓住自己偏好的投资机会,实现公司的可持续发展。标准的相对性和道德枷锁制约了伦理投资发展
整体来看,伦理投资尽管有明确的伦理标准界定,但作为一种金融产品首先要说明什么是伦理。在现代社会里要说明这个问题确有困难。因为伦理是由人与人的社会关系决定,伦理标准具有相对性;日益增长的国际化趋势以及某些国家国内传统道德观念的衰落和边缘化,使得以伦理道德为标准追求社会价值存在不确定性。也有部分学者认为:伦理投资者渴望在创造社会和谐的积极变化中发挥作用。在实践中,基本信仰和价值观不同的人也能够在社会和谐上达成共识,伦理在确定的领域内具有一定的确定性。伦理投资虽然为企业的健康可持续发展提供了指导,但是其所具有的沉重的道德枷锁抑制了其在理论界和实务界的发展。随着学术界对社会责任研究的日渐兴盛,人们开始淡化对伦理投资的研究,转而研究并宣扬措辞比较柔和的社会责任投资,并将伦理投资视作社会责任投资的一个维度。伦理投资主要应用负面筛选策略
在选择投资策略时,伦理投资者往往运用筛选法列举应该支持的投资项目和应该规避的投资项目,从实践来看,采取负面筛选(规避相关行业)为主。由于伦理投资者对筛选标准的理解有差异,因而他们所支持和规避的项目也不尽相同。案例:GPFG应用伦理投资的实践
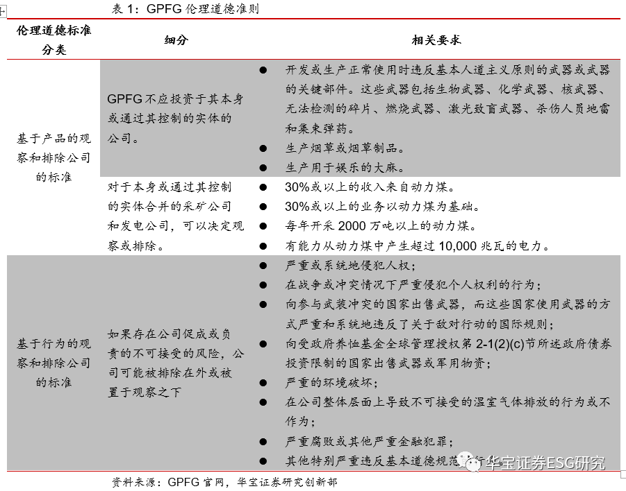
挪威全球政府养老基金(GPFG),成立于1990年,该基金的设立是为了保护挪威经济免受石油收入起伏的影响。该基金现在是世界上最大的主权财富基金之一,截止2022年该基金在全球拥有9000家公司股份,持股份额接近全球上市公司近1.5%。在伦理投资实践上,2004年底GPFG特别成立了道德监督委员会,帮助财政部更全面地监督基金运作。同时GPFG制定基金道德准则,避免投资于导致或助长严重违反基本道德规范的公司。道德委员会根据基金道德准则第3条和第4条规定的标准,就GPFG投资组合中的公司的观察和排除以及观察和排除决定的撤销向银行提出建议。
道德委员会对GPFG的投资进行监督,目的是识别那些对基金道德准则第3和第4节所列的产品或行为有贡献或本身有责任的公司。
道德规范委员会主动或应挪威央行的要求受理案件。道德操守委员会应制定并公布选择公司进行密切调查的原则。
道德委员会可自由收集其认为必要的信息,并应确保在就观察、排除或撤销此类决定提出建议之前,对每个事项进行彻底调查。
正在被考虑观察或排除的公司应在该过程的早期阶段有机会向道德委员会提出信息和意见。在这种情况下,道德委员会应向该公司澄清哪些情况可构成观察或排除的依据。如果道德委员会决定根据道德准则第4条建议观察或排除,其建议草案应提交给公司征求意见。
道德规范委员会应说明其向挪威央行提出建议的理由。世行可对此类建议的形式提出更详细的要求。
道德操守委员会应负责评估观察或排除的依据是否仍然存在。根据新的信息,道德委员会可以建议挪威央行撤销观察或排除的决定。这些程序必须予以公布。已经被排除在外的公司必须被单独告知这些程序。
伦理道德准则适用于全球政府养老基金道德委员会(道德委员会)和挪威银行(银行)对GPFG的股票和固定收益投资组合中的公司进行观察和排除的工作。![]()
整体来看,GPFG的主要从产品、行为等方面界定伦理标准,部分指标采取了定量化指标,主要策略以负面筛选为主。截止2022年,纳入GPFG伦理投资负面清单的共有185家公司。![]()
3. 绿色投资聚焦环境绩效、绿色产业、环境风险,以创造环境价值
绿色投资起源于环保信贷
绿色投资作为绿色金融的一部分,发端于上世纪70年代。1972年,联合国在瑞典斯德哥尔摩召开了“人类环境大会”,是世界各国政府共同讨论环境问题的开端。1974年,联邦德国以“生态银行”命名成立了第一家政策性环保银行,专门负责为一般银行不愿接受的环境项目提供优惠贷款,开展绿色投资。1992年,联合国环境规划署(UNEP)在里约地球峰会上宣布成立“金融倡议”(UNEP FI),并发布《银行界关于环境可持续的声明》。2003年6月,花旗集团、巴克莱银行和荷兰银行等全球主要金融机构参照世界银行下属国际金融公司(International Finance Corporation,简写作IFC)的可持续发展政策与指南建立了一套自愿性金融行业基准——赤道原则(Equator Principles,简写作EPs),推进了绿色信贷的国际化。绿色投资聚焦环境绩效、绿色产业、环境风险,以创造环境价值
2013年,Eyraud认为与环保有关的各种资本支出均可纳入企业的绿色投资,比如可再生技术的财务投资、选择节能技术、研发绿色技术等,目的在于减少温室气体排放和大气污染。2016年G20绿色金融研究小组将绿色金融定义为“能产生环境效益以支持可持续发展的投融资活动”。2018年,Krushelnytska认为任何涉及能源效率和可再生能源以及废物处理和回收、水污染治理、工业污染控制、生物多样性保护、气候变化缓解和适应等的投资均是绿色投资。2018年11月10日,中国证券投资基金业协会发布《绿色投资指引(试行)》,明确了绿色投资的定义,界定了绿色投资的范围,提供了绿色投资的开展方法,为基金管理人开展绿色投资提供了良好的指导。![]()
整体来看,广义的绿色投资指的是凡能推动“绿色GDP”增加的投入,均可属于“绿色投资”,亦即在现有社会投资总量中扣除不构成“绿色GDP”的无效投资甚至负效投资,扣除对人类生存和发展的无益投资甚至是有害投资。绿色投资聚焦环境绩效、绿色产业、环境风险,以创造环境价值。绿色投资主要采用筛选策略
绿色投资采用一系列环境标准来筛选项目,投资范围受到限制。基金公司准确识别绿色标的,可从环境风险暴露、负面环境影响、正面绿色绩效、环境信息披露水平等4个维度进行。《绿色投资指引(试行)》提出了标的资产环境评价指标,包括环境风险暴露,负面环境影响,正面绿色绩效和环境信息披露水平四个维度,能帮助基金公司准确识别绿色标的,提高绿色投资的可操作性。个别机构在绿色投资上,应用了股东主张、绿色整合模式。![]()
案例:兴全绿色投资基金的投资
兴全绿色投资成立于2011年5月6日,基金管理人为兴证全球基金。该基金致力于投资绿色科技产业或公司,以及其他产业中积极履行环境责任公司的投资机会。该基金以中证兴业证券ESG盈利100指数收益率*80%+中证国债指数收益率*20%作为业绩基准。兴全绿色投资基金为混合型基金,股票投资比例为基金资产的60%-95%,其中,符合绿色投资理念的股票合计投资比例不低于股票资产的80%。根据基金2022年三季报数据显示,截至2022年三季度末,兴全绿色投资基金成立以来净值增长率为294.54%,大幅跑赢业绩基准(同时间段净值增长率为28.91%)265.63个百分点。![]()
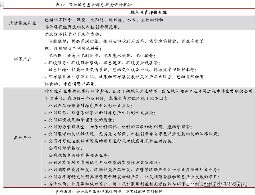
根据该基金三季报披露显示,截至2022年三季度末,前十大持仓股为芒果超媒(7.33%)、韵达股份(6.37%)、宁德时代(5.61%)、金地集团(4.93%)、保利发展(4.80%)、立讯精密(4.73%)、TCL中环(3.77%)、赣锋锂业(3.28%)、晶晨股份(3.05%)、中船科技(3.02%)。前十大重仓股的所属行业配置上来看,以电力设备新能源、房地产、TMT行业为主。基金对绿色投资界定包括三个层次:包括清洁能源产业、环保产业、以及其他产业中积极履行环境责任、致力于向绿色产业转型、或在绿色相关产业发展过程中作出贡献的公司。其中,清洁能源产业、环保产业可统称为绿色科技产业。![]()
围绕三大绿色领域,兴全绿色构建了评价标准,明确细分领域。![]()
![]()
4. 社会责任投资主要围绕经济、持续发展、法律、道德四方面责任进行实践
社会责任投资起源于对社会问题重视
现代社会责任投资出现于20世纪60年代的欧美国家,当时开始显现的环境问题,越战、南非种族隔离等社会、政治事件,令这些国家中一部分思想进步的投资者开始通过投资行为来表达自己的政治诉求和价值取向。1971年,美国圣公会以股东身份要求南非最大的黑人员工雇主——美国通用汽车暂停在南非的一切业务直至南非废除种族隔离制度。同年,帕克斯全球资产管理公司在美国成立了世界上第一支社会责任共同基金——帕克斯世界基金(Pax World Funds)。该基金首次采用负面筛选策略,将资助越南战争的企业剔除投资组合,并且只投资符合伦理价值规范的企业。1972年,美国学者Milton Moskowitz在报纸发布了一份“负责任”股票的清单,为企业社会责任投资奠定了基础。1973年,欧洲管理论坛年会首次在关注焦点从单纯的商业管理实践,转移到经济和社会问题上。1977年,美国民权运动领袖沙利文为企业制定了行为规范准则(“沙利文原则”),促进企业公平对待员工,这套准则更新后于1999年被联合国纳入全球契约。1984年,友诚公积金(前身是贵格会英国人寿办事处)在英国推出了具有社会责任投资性质的信托基金——Friends Provident Fund Stewardship Trust,该基金的投资原则主要有三条:规避对社会有负面影响的公司,支持对社会有正面影响的公司,鼓励公司行为更加注重社会责任。1990年,世界第一个社会责任投资指数——多米尼400社会指数(Domini 400 Social Index)由社会责任投资专业研究机构KLD在美国发布。时至今日,社会责任投资在海外已经取得了蓬勃发展,越来越多的机构投资者开始采用社会责任投资的相关策略。社会责任投资主要围绕经济、持续发展、法律、道德四方面责任实践
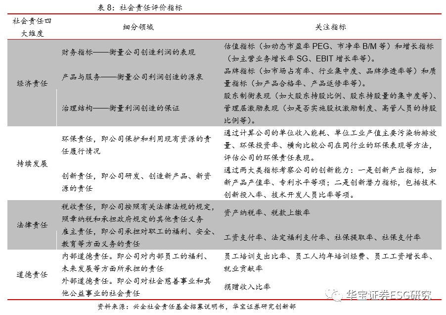
社会责任投资(SRI)理念起源于伦理投资。社会责任通常是指微观经济体或个人承担的高于自己目标的社会义务,它超越了法律与经济对组织所要求的义务。社会责任包括企业环境保护、安全生产、社会道德以及公共利益等方面,由经济责任、持续发展责任、法律责任和道德责任等构成。社会责任投资的重要意义体现在以下两个方面:在微观层次上,通过引入社会责任投资的理念以及社会责任投资基金,让更多的资源流向社会责任良好的企业,进一步鼓励企业和个人承担和履行社会责任;在宏观层次上,社会责任投资是一种基于可持续发展战略的投资模式,在选择投资项目时综合考虑了投资项目的社会效益与经济效益,有意识为那些同时关注社会责任和财务绩效的公司提供资金支持,助推兼顾社会目标和经济目标的公司成长壮大,以此促进人类社会的可持续发展。SRI基金的投资策略包括筛选、股东主张和社区投资,依据定性判断
筛选是指根据社会或者环境标准将公司纳入/剔出投资组合:正面筛选出来的标的,不仅盈利,并且在员工关系、社区参与、环境实践、尊重人权、产品安全等方面具有良好的表现;相反,负面筛选则会不予考虑纳入上述表现不佳的公司。
股东主张或称为股东倡议(或股东对话、股东请愿),指的是社会责任投资者可以以企业所有者的身份直接提出经营管理建议、与企业高管进行对话或通过行使股东权利方式,诸如代理投票和提交股东决议等来影响企业在社会责任方面的投资决策。
l社区投资是指社区发展金融机构(CDFIs)直接投资以社区为基础的组织,这些组织往往无法从传统金融机构获得担保贷款,投资资金可用于创立中小企业、企业培训、廉租房等项目。提供社区投资的机构通常会提供专业培训,来确保贷款能够回收并给予投资者相应的回报。根据The FxExplained Team,2022年SRI重点关注的领域包括:气候变化、食物多样化、时尚产业革命、精神健康、同工同酬。
![]()
社会责任投资的策略依据定性+定量判断,定性依据标准或原则进行筛选,股东主张、社区投资也是其策略。整体来看,社会责任投资具备初步投资外部性考量,但依据指标较为笼统、主观。案例:兴全社会责任(340007.OF)
兴全社会责任成立于2008年4月30日,管理人为兴证全球基金,该基金在投资理念上除追求当期收益和长期资本增值外,还强调上市公司在持续发展、法律、道德责任等方面的履行。该基金的业绩基准为沪深300指数*80%+中证国债指数*20%。根据基金2022年三季报数据显示,截至2022年三季度末,兴全社会责任成立以来净值增长率为378.36%,大幅跑赢业绩基准(同时间段净值增长率为23.61%)354.75个百分点。![]()
根据基金的三季报显示,截至2022年三季度末,前十大重仓股为中国中免(9.82%)、宁德时代(9.03%)、恒生电子(8.24%)、法拉电子(7.24%)、宁波银行(5.69%)、亿纬锂能(3.81%)、万华化学(3.71%)、江海股份(3.54%)、恩捷股份(3.53%)、妙可蓝多(3.48%)。从前十大重仓股的中信行业分布来看,以消费、电力设备新能源、基础化工等行业为主。
兴全社会责任在投资采用行业+股票策略模式。
行业策略:采用“兴全双层行业筛选法”进行优化调整,首先运用“消极筛选法”低配或规避在持续发展责任、法律责任、内外部道德责任履行等方面具有较差表现的行业;其次,运用“积极筛选法”超配或寻求在持续发展责任、法律责任、内外部道德责任履行等方面具有较好表现的行业,定期动态优化行业配置资产。
股票策略:基金采用“兴全社会责任四维选股模型”精选股票。
首先,根据公司的经济责任表现指标,定期对股票进行初步筛选,经济责任较好的股票进入基础股票池;同时,还剔除社会责任表现指标特别差的某些公司。在此基础上,按照经济责任、持续发展责任、法律责任、道德责任等不同社会责任对公司价值的相对贡献,对基础股票池中的股票进行二次筛选,进入备选股票池。对于备选股票池,本基金将定期(一般一个季度)或不定期(突发事件)进行四维风险因子度量,以判断经济责任、持续发展责任、法律责任、道德责任对公司价值的相对贡献因子大小。![]()
在精选股票的同时强调以下两个原则:一是行业内社会责任的相对表现;二是辅以优化行业配置策略调整最终的股票投资组合,以避免过高的行业配置风险。本基金以四维社会责任综合指标作为投资评价依据,将定期(一般一个季度)或不定期(突发事件)进行社会责任指标度量,并对不符合下述标准的股票予以剔除:一是相关指标发生变化导致其综合社会责任指标排名下降,不再符合相应股票组合入选标准的股票;二是发生重大、突发事件,导致某项指标严重违反本基金设定的社会责任标准的股票。
5. ESG投资是融合环境、社会、治理评价的整合类投资
ESG投资发展于社会责任投资
ESG投资理念缘起于欧美,前身是“企业社会责任投资”。其概念最早出于2004年联合国全球契约组织(UN Global Compact)发布的《在乎者即赢家:连接金融市场与变化中的世界》(Who Care Wins—Connecting Financial Markets to a Changing
World)报告。该报告为将ESG价值驱动因素纳入金融市场研究、分析和投资,邀请不同金融部门参与者提出了一系列建议,以共同寻求解决方案。并认为其是影响股东长期利益的重要因素,ESG成为系统化考察投资标的非财务因素的标志。2005年的Who Cares Wins会议首次将机构投资者、资产经理、买方和卖方研究分析师、全球顾问和政府及监管机构聚集在一起,对ESG价值驱动因素在资产管理和金融研究中的作用进行研究探讨。与会者基本一致认为ESG因素在长期投资方面发挥着重要作用。2006年,联合国第七任秘书长科菲·安南(Kofi Annan)邀请了一批世界领先金融机构的投资者共同制定责任投资原则(Principles for
Responsible Investment,PRI),成立了联合国责任投资原则组织(UNPRI)。该原则致力于推动各大投资机构在投资决策中纳入ESG指标,帮助PRI的签署方提升可持续投资的能力并在实践中规避风险,优化投资表现。ESG投资由此开始被广泛研究和运用。该原则于同年4月在纽约证券交易所发布,为将ESG问题纳入投资实践提供了可行性指南。此后,在UNPRI的推动支持下,ESG投资在全球迅速发展。ESG投资是融合环境、社会、治理评价的整合类投资
社会价值联盟在《可持续发展金融概念全景报告》中指出:ESG投资其本质是一种整合工具,投资者通过综合考虑环境、社会及治理因素来审视风险与机遇,结合ESG指标与财务因素全面评估投资标的。与社会责任投资相比,ESG投资更强调综合利用E/S/G三个元素相关的指标对企业进行评估,并且将“整合”作为投资的指导思想。![]()
ESG投资主要以整合、筛选、股东主张为主
在理论上,全球可持续投资联盟(GSIA)发表的《全球可持续投资回顾2012》中,首次对ESG可持续投资策略进行了分类与定义,目前已成为全球的分类标准。为反映全球可持续投资行业的最新理念和实践,2020年10月,GSIA还对定义进行了修订,目前主流的七类投资策略如下:![]()
在实践上全球各地区均采用多样化的ESG投资策略,其中采用ESG整合策略的资产规模最大、其次是负面筛选、第三是股东主张。根据全球可持续投资联盟(Global Sustainable
Investment Alliance,GSIA)统计其成员国(包括欧洲、美国、加拿大、澳大利亚和日本)的ESG投资数据,2020年上述5个国家采用ESG整合策略的资产规模最大,合计25.20万亿美元,其次为采用负面筛选策略的资产规模(合计15.03万亿美元),之后为采用股东主张(10.50万亿美元)、国际标准筛选(4.14万亿美元)、可持续主题投资(1.95万亿美元)、正面筛选(1.39万亿美元)、社会责任投资(0.35万亿美元)策略的资产规模。每个GSIA成员国均不会仅采用单一种类的ESG投资策略,但是在ESG投资策略的选择上有所偏好。其中,仅欧洲最倾向于采用负面筛选投资策略(资产规模为9.24万亿美元),在各类ESG投资策略中占比最大(达42%)。其余国家均最倾向于采用ESG整合策略进行ESG投资,其中澳大利亚和美国采用ESG整合策略的资产规模占比分别达到87.64%和66.91%。![]()
2020年采用ESG整合策略的资产规模和增速负面筛选策略,逐渐成为最受欢迎的ESG投资策略。ESG投资初期,投资者主要利用负面筛选的方式来剔除投资组合中ESG评级靠后的投资标的,以便剔除尾部风险。随着ESG信息披露以及评价体系的完善,采用ESG整合策略的资产逐渐增加。根据GSIA统计数据,2020年全球采用ESG整合策略的资产规模达25.20万亿美元,在当年各类ESG投资策略中占比43.03%,相较2016年增长了143.36%,CAGR达24.90%,资产规模和增速均反超负面筛选策略,成为最热门的ESG投资策略。其次是采用负面筛选的资产规模为15.03万亿美元,当年占比25.67%,相较2016年减少了0.23%,CAGR为-0.06%。值得注意的是,采取可持续主题投资策略的总资产规模虽然一直占比较小,2020年的资产规模为1.92万亿,在各种ESG投资策略中占比仅3.33%,但是相较2016年,其资产规模的增长率达605.80%,并且CAGR达62.99%,其增速远超其他ESG投资策略。此外,采用社会责任投资策略的资产规模虽然一直排名最小,但是自2016年也保持了CAGR 12.38%的增速。![]()
案例:浦银安盛ESG责任投资
浦银安盛ESG责任投资成立于2021年3月16日,基金管理人为浦银安盛基金,该基金坚持将ESG投资理念与价值投资理念相结合,在控制组合风险的基础上兼顾投资的社会价值和商业价值。该基金的业绩基准为MSCI中国A股指数收益率*70%+中证全债指数收益率*20%+恒生指数收益率(使用估值汇率折算)*10%。根据基金2022年三季报数据显示,截至2022年三季度末,浦银安盛ESG责任投资A类基金成立以来净值增长率为-24.93%,跑输业绩基准(同时间段净值增长率为-15.31%)9.62%;C类基金成立以来净值增长率为-25.34%,跑输业绩基准(同时间段净值增长率为-15.31%)10.03%。![]()
根据基金三季报显示,截至2022年三季度末,该基金前十大重仓股为中国移动(H股+A股,9.92%)、天坛生物(8.26%)、科士达(6.72%)、纳思达(6.27%)、海康威视(5.40%)、万华化学(4.73%)、腾讯控股(4.33%)、药明康德(3.94%)、联创电子(3.93%)、正泰电器(3.72%)。从前十大重仓股的中信行业分布来看,以TMT、医药、电力设备新能源、基础化工为主。基金坚持“ESG”与“价值投资”相结合的投资理念。坚持严格的基本面分析,以股东价值为核心,不仅关注其商业价值,同时也关注其社会价值。注重风险与收益的平衡,结合公司长期发展趋势,精选个股构建投资组合。本基金界定的ESG责任投资将综合考虑企业的环境效益(E)、对社会的贡献(S)和良好的公司治理(G),通过定性和定量相结合的策略将ESG评价情况纳入投资参考。ESG投资策略依托于内外部研究优选各个行业中在ESG方面表现突出,质地优秀、具备长期价值增长潜力的上市公司。ESG投资策略主要采用“定性为主、定量为辅”的方法。ESG投资策略分为一次负面筛选+二次负面筛选+动量策略。![]()
6. 可持续投资是ESG投资的扩展,更注重长期价值
可持续投资兼顾经济效益和可持续三大原则
可持续投资与可持续金融的发展理念密不可分。1972年6月,联合国人类环境会议在瑞典斯德哥尔摩召开,大会通过了《人类环境行动计划》并成立了联合国环境规划署(UNEP)。1980年3月,由联合国环境规划署(UNEP)、世界自然保护联盟(IUCN)和世界自然基金会(WWF)共同发起,多国政府官员和科学家参与制定的《世界自然保护大纲》初步提出可持续发展的思想。1987年,联合国在《我们共同的未来》报告中正式定义了可持续发展概念,即“能满足当代人的需要,又不对后代人满足其需要的能力构成危害的发展”。自上世纪90年代始,可持续发展逐渐成为全球共识。1992年6月,178个国家代表(含103名元首)赴巴西里约热内卢,参加了联合国环境与发展会议,通过了《里约热内卢宣言》、《21世纪议程》等多项文件。1997年12月,《联合国气候变化框架公约的京都议定书》条约在日本京都通过,《京都议定书》于2005年2月16日开始强制生效。到2009年2月,共有183 个国家和地区通过了该条约。随着全球化进程的深化,人们逐渐意识到南北差距的扩大以及制约欠发达国家和地区经济发展和环境保护的深层次社会问题。2000年9月,191个国家代表参加了联合国千年首脑会议,通过了《2000-2015联合国千年发展目标》(MDGs),包括消灭极端贫穷和饥饿、普及基础教育、促进男女平等、保环境的可持续能力等目标。2015年9月25日,全球可持续发展峰会在联合国纽约总部召开,193个成员国正式通过《2015-2030年可持续发展议程》,该议程提出了包括无贫困、零饥饿、良好健康与福祉等17项可持续发展目标(SDGs)和169项子目标,这些目标旨在以综合方式彻底解决经济、社会和环境三个维度的发展问题,使全球转向可持续发展道路。2016年9月,中国制定发布了《中国落实2030年可持续发展议程国别方案》,详细阐述了中国未来一段时间落实17项可持续发展目标和169个子目标的具体方案。![]()
从经济学的角度定义可持续发展,巴比尔认为,可持续发展是在“保护自然资源的质量和其所提供服务的前提下,使经济发展的净利益增加到最大限度”。挪威前首相布伦特兰夫人给可持续发展下过一个非常经典的定义:“既满足当代人的需求,又不对后代人满足自身需求的能力构成威胁的发展。”可以看出,经济学意义上的可持续发展,是“发展”加“可持续性”。可持续发展包含两个要素:“需要”和“限制”,通过经济发展、社会包容和生态保护三大支柱来维系两个要素间的平衡,而为了推动经济、社会和生态环境三维发展,可持续发展必须遵循三大原则,即持续性原则、公平性原则、共同性原则。持续性投资原则:本质要求是“不超出维持生态系统承载能力”的范围来寻求发展思路。
公平性原则:包含以下代际公平和代内公平。代际公平是公平性原则的首要内容,也是可持续发展的实质之所在;它要求在处理未来的发展关系,并作出投资安排时,当代人应当替后代人着想,担负起为后代人提供美好生活条件的投资责任,并为他们的发展留下与自己所处的时代至少一样多的机会。代内公平是指在对待人类现实发展的问题上,要从投资上为各国、各地区、各民族提供均等的机会和条件,使他们的基本需求得到大致相同的满足,不至于出现过大的、社会难以接受的贫富差别。
共同性原则:是指每个国家地区都有义务坚持全球的可持续发展道路,在环境资源等问题上加以制约。
可持续投资是可持续发展的一个重要实现条件、手段;在兼顾经济效益原则的同时,也需要兼顾持续性、公平性、共同性三大原则。从微观角度来看,企业的可持续发展能力是在宏观可持续发展背景下,企业具备长期、稳定的竞争力的体现。可持续投资是ESG投资的扩展,更注重长期价值
可持续投资是一种包含社会、环境和治理(ESG)的投资理念和投资方式。全球可持续投资联盟(GSIA)将可持续投资定义为一种在投资组合的选择和管理中考虑环境、社会和治理(ESG)因素的投资方法。广义的可持续投资包含了社会责任投资(SocialResponsible Investing,SRI)、ESG投资和影响力投资(Impact Investing)等。整体来看可持续投资是一种投资方法,在追求有竞争力、实现长期价值的投资回报及对人类和地球产生正面影响的同时,考虑环境、社会及企业治理(ESG)因素和财务因素。可持续投资策略与ESG投资一致
从全球可持续投资联盟(GSIA)的定义来看,可持续投资策略与ESG投资一致,整体也分为7大策略。案例:华夏融盛可持续(014482)
华夏融盛可持续一年持有成立于2022年7月26日,基金管理人为华夏基金。该基金采用可持续投资策略,在控制风险的前提下追求更高的投资回报。该基金的业绩基准为 MSCI中国A股指数收益率*60%+中证港股通综合指数收益率*20%+中债总指数收益率*20%。根据基金2022年三季报数据显示,截至2022年三季度末,华夏融盛可持续一年持有A类基金成立以来的净值增长率为-11.63%,跑输业绩基准(同时间段净值增长率为-8.50%)3.13个百分点;C类基金成立以来的净值增长率为-11.73%,跑输业绩基准(同时间段净值增长率为-8.50%)3.23个百分点。![]()
根据基金三季报相关数据显示,截至2022年三季度末,该基金前十大重仓股为爱旭股份(9.32%)、TCL中环(8.18%)、贵州茅台(7.27%)、长江电力(5.24%)、通威股份(4.84%)、隆基绿能(3.89%)、兖矿能源(3.86%)、乐普医疗(2.72%)、宁德时代(2.64%)、汇川技术(2.50%)。从前十大重仓股的中信行业分布来看,主要集中于电力设备新能源等行业。基金采用可持续投资策略,精选具有良好的治理结构、有环境保护和社会责任意识,能够努力管理和预期目前以及未来潜在的经济、环境、社会和治理风险,同时重视产品与服务质量、降低运营成本、创造竞争优势以及长期价值,在中长期区间能够持续推动社会价值创造并推动经济效益提升,实现业务的持续发展和资产增值的公司进行投资。![]()
7. 多维度价值导向的投资理念和策略总结
随着公司治理目标由股东利益最大化转向相关者整体利益最大化,公司治理的范围由内部治理扩大到外部治理,企业创造的价值表现为利益相关者的利益最大化。伦理投资、绿色投资、社会责任投资、ESG投资、可持续投资正是以利益相关者利益最大化为导向的投资理念。区别于只关注财务绩效的传统投资,这类投资关注的重点不仅仅是经济价值,也包括环境价值、社会价值。其中:伦理投资起源于宗教,以伦理道德为落脚点,寻求经济价值与社会价值的结合;但标准的相对性和道德枷锁制约了伦理投资发展。
绿色投资聚焦环境绩效、绿色产业、环境风险,以创造环境价值。
社会责任投资主要围绕经济、持续发展、法律、道德四方面责任进行实践。
ESG投资是融合环境、社会、治理评价的整合类投资。
可持续投资是ESG投资的扩展,更注重长期价值。
![]()
8. 投资风险分析
本报告所提及的基金仅用于对ESG基金的选股策略和评价体系研究,不构成任何投资建议。
![]()
华宝证券研究创新部承接金融机构ESG投研服务、企业ESG咨询服务。![]()
![]()
![]()