多种化工原料即将大涨!美国预测化工行业将有28000个经销商倒闭!

萍萍 关注☞ 化工707

中美贸易战进一步升级,关税层层加码,9月18日,美国政府宣布对从中国进口的约2000亿美元商品加征关税,自2018年9月24日起加征关税税率为10%,2019年1月1日起加征关税税率提高到25%。为此,中国政府9月18日出台反制措施对原产于美国的5207个税目、约600亿美元商品,加征10%或5%的关税,自2018年9月24日12时01分起实施。



1


中国对美国征税清单里

包含的部分化学品征税情况



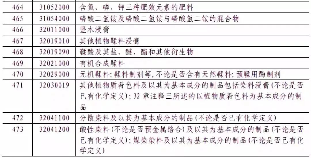
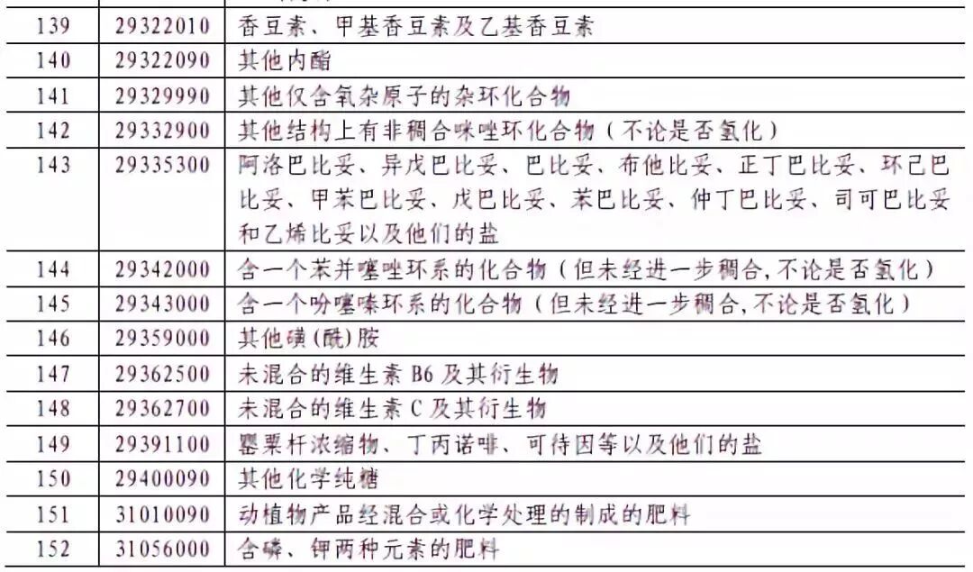
中国对美国征税清单里所包含的部分化学品征税情况如下:


附件1所列2493个税目、附件2所列1078个税目商品加征10%的关税



附件3所列974个税目、附件4所列662个税目商品加征5%的关税




2


美国对中国2000亿美元关税

化工品的征税详情


美国2000亿美元关税清单化工品类目分布



根据美对中清单显示,下列化工品进入征税范围:



注:中文翻译仅供参考,具体详见美国HTS代码下的,英文原文


化工品是美国加征关税的主要对象


从美方公布的清单看,征税范围涉及6030项HS八位数商品,覆盖绝大部分HS两位数子行业,其中化工品1339项,占比为22%,由此可见,化工品继续成为美国加征关税的主要对象,全面进入征税范围。



3


化工产品价格上涨,

美国预测28000个经销商将被削减掉!



化工原料受冲击,迄今为止,美国已向价值500亿美元的中国产品加征关税,届时两轮加征关税政策全部落地执行,必将对两国产生贸易转移效应,两国都将寻求第三方的替代供应方。对美出口依赖较高的化工原料或受到较大冲击。


数据显示,2017年,中美双边贸易额达到历史新高5837亿美元,其中中国对美出口4298亿美元,自美进口1539亿美元。中国从美国进口的化工品主要为高端的原材料,如HDI固化剂,每年都有大量进口,而且国内没有替代品,无法弥补空缺,出口的则是涂料的直接原材料,比如万华化学的TDI供应给美国涂料公司等等。


值得注意的是,即将到来的2000亿美元商品征税涉及更多的是化工上游原材料和辅料,在双方的清单中提到的部分商品有重合,还有部分产品是互为上下游产业链关系,如涂料在双方的清单中都存在,中对美清单中的钛白粉作为涂料的原材料,中国从美方进口原材料时需要缴纳一笔关税,加工后再出口到美方,又需要缴纳另一笔关税,此时这个商品则会增加双方叠加的关税,价格必然高出很多。


据外媒报道,美国企业已经警告加税可能会损害其利润,迫使其裁员,并在某些情况下还会摧毁公司。化学品分销商全国协会本月发布了一项研究,预计将有2.8万个化学品分销商和供应商的工作岗位被削减,原因是2000亿美元的关税会推动价格上涨。


有业内人士分析预测,由于贸易环境的不确定性,化工企业存在提前发货、签单的现象,随着新一轮加税开始实施,未来的第四季度,出口增速存在进一步下滑的可能性,而进口增速则可能继续保持平稳增长。当前,通过产品创新等方式来分散贸易风险的企业越来越多,以从容应对复杂的贸易环境。


化工企业在加强产品创新方面已是刻不容缓,最重要的是追求高质量发展,提升基于科技创新等具有核心竞争力的产品附加值,才能实现长远发展。



4


贸易战,

何时休?



从贸易战角度来看,中美化工行业在产业结构上互为补充。上游方面,中国从美国进口原油、天然气、液化石油气的数量在逐年增加,中国能源对于美国的依赖度在增加,同时美国也需要中国这一庞大的出口市场。中游方面,中国竞争力提升,在很多产品的生产环节竞争力已经超过美国。另外,未来1-2年美国将会有大量的乙烯投产,届时会有大量的聚乙烯需要出口,目标的主要市场之一就是中国。下游方面,美国有大量的精细化工产品输出中国。


中国作为美国化学工业最重要的贸易伙伴之一,在2017年美国出口到中国的塑料树脂占总出口量的11%,价值达32亿美元。美国化学理事会认为,目前高额的关税政策,会导致准备在美国新建、扩建和重新开工的化工类投资者重新选择投资市场,预估的这部分投资接近1850亿。若真失去这样大笔的化工投资,对美国国内的化工产业发展来说,无疑是雪上加霜。


反观中国,目前中国化工品全球化布局,正逐步减弱对美国出口的依赖。若贸易摩擦进一步升级,短期或将影响对美出口占比较多的行业,但由于万华、巨石等均在美国设立工厂,因此影响有限。通过中国化工企业多年的发展以及对抗贸易风险的经验积累,优秀的化工龙头已经全球化布局,同时在部分领域的市场占有率及成本优势已经使其具备实力对抗可能发生的贸易摩擦。


#今日话题#

涨价潮将至!

化工企业如何面对?


来源:涂料采购网、京检危化品安全培训

由化工707编辑整理。

编辑:萍萍

审核:小皇冠



大型民营炼厂接连倒闭,四大国际化工巨头争相落户,中国石化市场到底将往哪里走?

祸不单行!江苏辉丰被要求拆除未批先建项目!损失或超6千万!

正式宣布!特朗普新一轮2000亿美元关税计划,4项重点!

工业4.0真的会完爆淘宝?科技化工对我们来说意味着什么?

“环评资质”,再见!国务院:取消“环评机构资质”和“环保竣工验收”!


一个赞,老板就给小编工资加一元钱↓