据世界卫生组织胃病情况统计:胃病在人群中发病率高达80%!
胃病,“三分靠治,七分靠养”,很多人一旦胃不舒服,就想靠吃点什么来把胃养好。甚至,自己总结了一套“养胃食物大全”:白粥、小米粥、面条、南瓜、山药……吃了这么多“养胃”食物,但是这些食物真的养胃吗?
这些食物真的养胃吗?
真相:不完全正确,得分人
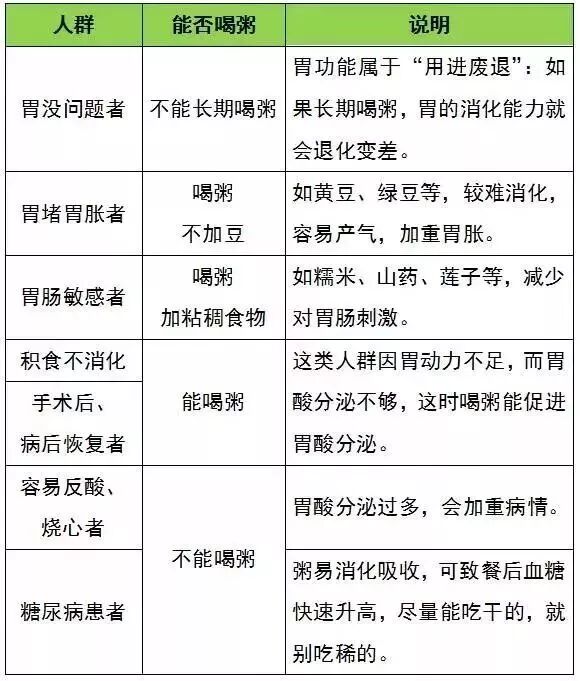
胃不舒服吃什么?大多数人第一反应是——喝粥。粥通常都煮的很稀烂了,易消化,不会增加胃的负担,这样看确实“养胃”
并不是所有胃不舒服都能喝粥,怎么喝粥也很有讲究
建议:
对于粥的做法,在大火煮开了以后,一定要小火慢慢地熬,这样才能煮出米油来。
米油含有蛋白质、脂肪、微量元素等,当米油充分地混到粥里面,才能起到更好的充养作用。
真相:清汤、煮软烂才管用
面条、面片一般容易消化,尤其适合胃酸过多的人群。因为面条、面片中的碱可以中和胃酸,缓解胃部不适。
建议:
面条、面片要煮得软烂。
面条、面片最好吃清汤的。油汤面、拌面或炒面条、炒面片过于油腻,会增加胃的负担,引起消化不良。
真相:烤馒头片、面包片更合适
把馒头片、面包片烤一烤再吃,有助于养胃。因为烤馒头片、面包片时,高温会促进淀粉充分糊化,变成分子结构更小、更容易快速吸收的糊精。
建议:
烤面包片和馒头片至金黄色即可,不要烤糊。
不要贪多,胃肠不好的人每次吃1~2片即可。
真相:作为加餐食用就好
苏打饼干能养胃,是因为它添加了苏打粉,可以中和胃部过多的胃酸,缓解胃酸分泌过多而产生的“烧心”等不适症状。
但市面上有些苏打饼干,脂肪含量高,过多摄入会增加胃的负担,还会导致热量超标。苏打饼干中的钠含量也很高,易导致血压升高。
建议:
不能当饭吃,只可以作为加餐吃几块。
吃苏打饼干时,要充分咀嚼、细嚼慢咽,而且要配合一些流质食物一起吃,这样才能起到养胃的作用。
购买时要看食品成分表,买脂肪和钠含量低的。
真相:得吃绵密软糯的“面”山药
说山药养胃,是因为山药富含多糖,而多糖对于胃粘膜有保护作用。只是,通过食物补充的多糖含量,不一定能达到治疗胃病的有效剂量。
建议:
选择多糖丰富的品种,也就是那种口感绵密、软糯的“面”山药。而爽脆口感的,多糖含量较少。
不能多吃。不管拿山药当菜吃还是替代主食吃,因为淀粉含量不算少,不能吃太多。
真相:必须彻底做熟烂
南瓜富含的碳水化合物、果胶可以保护胃部免受刺激,其含有的膳食纤维非常细软,易吸收,算是对胃有一定好处。
建议:
胃不好的人,无论是蒸南瓜、炒南瓜,一定要把南瓜彻底做熟烂了再吃。
真相:吃的量少,意义不大
生姜、干姜片里的姜辣素,可以减少幽门螺杆菌对胃黏膜的损伤,也可增加胃黏膜的血流量,对胃有一定的保护作用。
但是日常生活中使用姜的情况,姜丝、姜片作为佐料入菜,量不够、不吃下去,意义都不大。
真相:喝牛奶未必一定养胃
牛奶有全脂牛奶和脱脂牛奶之分。
全脂牛奶:含有比例得当的脂肪,有抑制胃酸分泌的作用,适合胃酸过多的人。但乳糖不耐受的人,少喝为妙。
脱脂牛奶:脂肪含量大大降低,甚至不到普通牛奶的1/7,因此不但不能养胃,还容易刺激胃酸分泌。
真相:相对不伤胃
无论绿茶、红茶、花果茶,都没有养胃的作用。
只是红茶属于全发酵茶,茶多酚含量相对要少,对胃的刺激性要小,但没有养胃的作用。
提醒:
胃病“三分治七分养”,七分养应该是在三分治疗的基础上进行的。应该在经过全方位的检查确诊之后,在医生指导下进行治和养。
8个养胃秘诀
消化不良,没胃口
秘诀1
一日三餐规律吃
早饭最好8点之前,午饭在13点之前,晚饭19点之前。
秘诀2
揉按中脘穴、足三里穴
每天按揉这两个穴位各5分钟,力度以产生酸胀感为宜。坚持1个月,能有效改善消化不良。
反酸、烧心
秘诀3
吃饭七分饱
吃饭七分饱就好。吃太饱容易加重胃的负担,胃内压力升高,食物更容易反流到食管。
秘诀4
吃完饭不要立即躺下
吃饭后胃内压力高,如果即刻平躺,就有可能造成食物反流到食管。另外,晚餐距睡觉必须在3个小时以上,因为胃消化排空需要3~4小时。
秘诀5
左侧卧,换个睡姿
胃在身体偏左侧,左侧卧胃的位置较低。枕头选15~20厘米高的,这样食管高于胃,防止胃酸反流。
慢性胃炎
秘诀6
早餐吃好、午餐吃饱、晚餐吃少!
早餐营养要丰富均衡,午餐餐量要多一些,晚饭少吃一点,但要清淡饮食。
秘诀7
适当运动
进餐2小时后再运动,每周运动3次,每次30分钟以上。
胃溃疡
秘诀8
多吃营养易消化的食物
如富含维生素的蔬菜、水果;富含蛋白质的鸡蛋、豆制品、鱼肉等。烹饪方式以蒸、炒、炖为主,同时吃饭要定时定量、细嚼慢咽~
★以上内容仅供参考,有身体不适请到正规医院就医★
【中医宝典】热文推荐 >>>
欢迎关注微信公众号:
中医宝典微信公众号 zhongyidaxue
Go to "Discover" > "Top Stories" > "Wow"