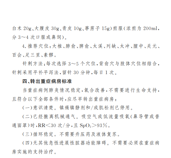
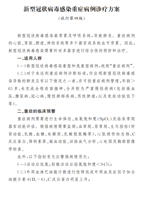
1月13日,国家卫健委、国家中医药局印发《新型冠状病毒感染重症病例诊疗方案(试行第四版)》,明确了未达到重症病例诊断标准,但年龄大于65岁、未完成全程疫苗接种、合并较为严重慢性疾病的新冠病毒感染肺炎患者,可以按重症病例管理。
国家卫健委会同国家中医药局,结合奥密克戎变异毒株特点和感染者疾病特征,总结前期医疗救治工作经验,组织对《新型冠状病毒肺炎重型、危重型病例诊疗方案(试行第三版)》进行修订,形成了《新型冠状病毒感染重症诊疗方案(试行第四版)》。
对比第三版方案,第四版方案首先对疾病名称进行调整,将“新型冠状病毒肺炎”调整为“新型冠状病毒感染”。新方案也进一步明确了未达到重症病例诊断标准,但是年龄大于65岁、未完成全程疫苗接种、合并较为严重慢性疾病(包括高血压、糖尿病、冠心病、慢性肺部疾病、恶性肿瘤,以及免疫功能低下等)的新冠病毒感染肺炎患者,可以按重症病例管理。对重症高危人群应进行生命体征监测,特别是对静息和活动后的指氧饱和度等进行监测,并强调低氧在重症临床预警方面的作用,轻微活动后指氧饱和度小于94%,应警惕病情恶化。
第四版方案在一般治疗中,增加了高热和咳嗽等对症处理;在抗病毒治疗中,增加了已在我国审批上市的小分子药物。同时,新方案还增加了抗凝治疗,强调了清醒俯卧位通气的重要性。在氧疗和呼吸支持治疗方面,结合最新认识和研究证据,新方案指出经鼻高流量氧疗优于鼻导管或面罩吸氧,改进了呼气末正压(PEEP)的设定方法,加强机械通气的肺保护措施。
此外,第四版方案还增加了部分证型及“病证结合救治”内容,加强对重型、危重型病例中西医结合临床救治指导,更好地发挥中医药特色优势。
方案全文如下: