福利又来了!坐免费公交去看海南草莓音乐节!快告诉身边的朋友!

海口发布

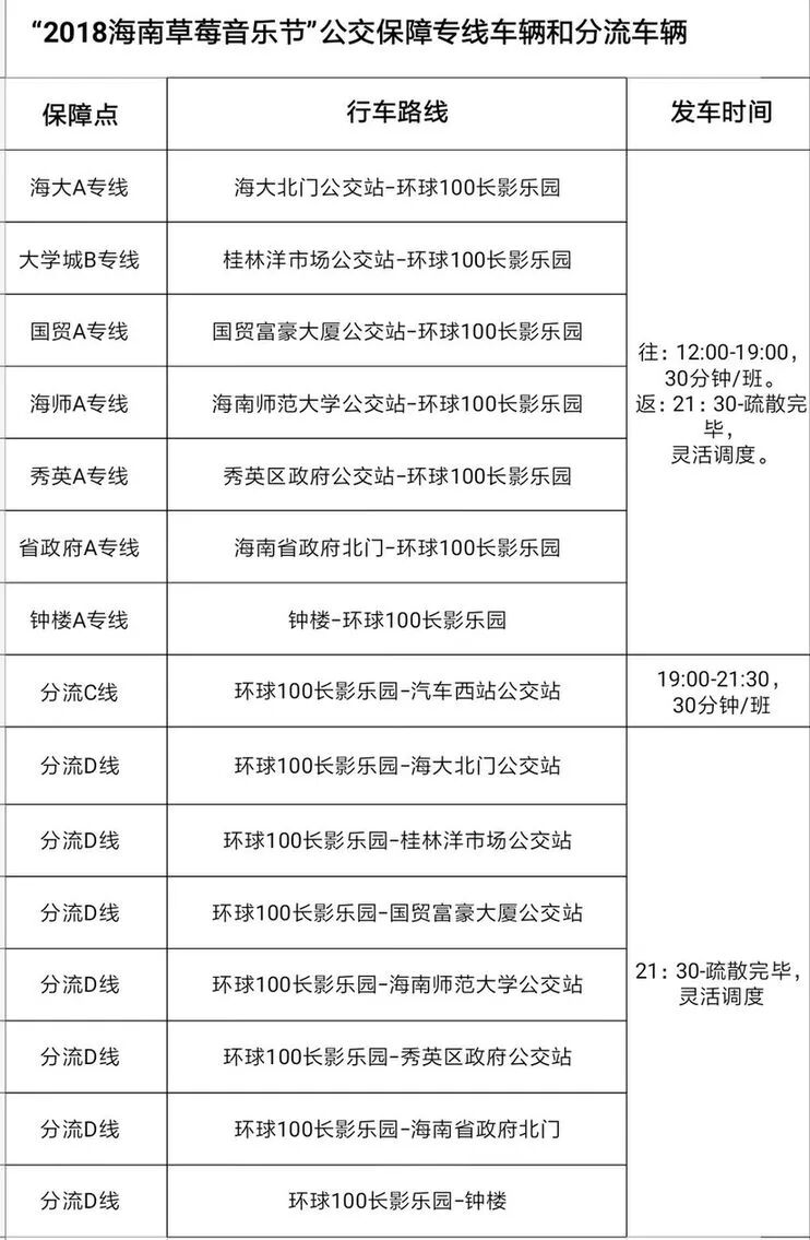
  11月24至25日,“欢乐海南,从海口开始”——2018海南草莓音乐节在长影环球100文化旅游度假区举办。海口市公交集团在全市范围设置7个公交专线和8个分流线保障点,全力为广大乐迷和市民游客开启全新“旅游+音乐”玩乐体验营造安全、优质、便捷的公共交通出行环境。


7个公交专线:


  • 海大A专线(海大北门公交站)

  • 大学城B专线(桂林洋市场公交站)

  • 国贸A专线(国贸富豪大厦公交站)

  • 海师A专线(海南师范大学公交站)

  • 秀英A专线(秀英区政府公交站)

  • 省政府A专线(海南省政府北门)

  • 钟楼A专线(钟楼)


8个分流线免费保障:


  • 分流C线(环球100长影乐园通往秀英区汽车西站公交站)

  • 分流D线(环球100长影乐园通往海大北门公交站)

  • 分流D线(环球100长影乐园通往桂林洋市场公交站)

  • 分流D线(环球100长影乐园通往国贸富豪大厦公交站)

  • 分流D线(环球100长影乐园通往海南师范大学公交站)

  • 分流D线(环球100长影乐园通往秀英区政府公交站)

  • 分流D线(环球100长影乐园通往海南省政府北门公交站)

  • 分流D线(环球100长影乐园通往钟楼)


此外,还将加大92路、94路、210路等投币常规线路发班密度,同时延长收班时间进行保障。


  专线车保障:往程12:00-19:00,30分钟/班;返程21:30-疏散完毕,灵活调度。


  分流线保障:分流C线(环球100长影乐园-汽车西站公交站),发车时间为19:00-21:30,30分钟/班;其他分流线为21:30-疏散完毕,灵活调度。


点击图片可放大查看



2018年(第十九届)海南国际旅游岛欢乐节开幕啦!


海口8路段采取违停限时3分钟自动抓拍,最新“违停VIP套餐”了解一下→




来源:海口网

通讯员:徐家启 

记者:钟元韬

编辑:叶瑾


微信又双叒叕改版了,

赶快把发布君设为星标,

这样就不怕找不到我们了。




    已同步到看一看

    发送中