海口市新型冠状病毒肺炎疫情防控工作指挥部
关于调整风险区的通报
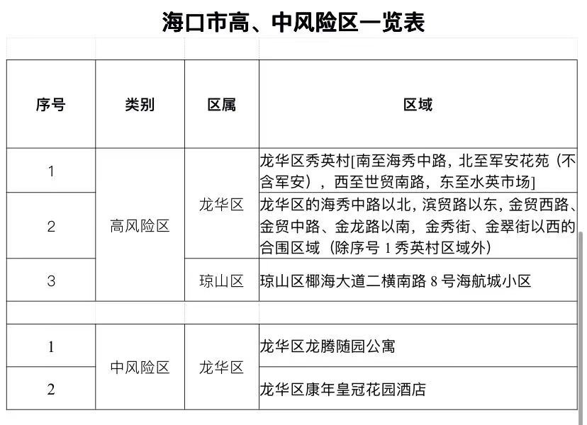
根据海南省疫情防控工作指挥部有关工作精神,按照国务院应对新型冠状病毒肺炎疫情联防联控机制综合组《新型冠状病毒肺炎防控方案(第九版)》相关规定,经流行病学综合研判,海口市疫情防控工作指挥部决定自2022年8月17日起,对全市风险区进行调整,调整后高风险区3个、中风险区2个(详见附表)。
高风险区采取封控措施:足不出户、上门服务。连续7天无新增感染者,且第7天风险区域内所有人员完成一轮核酸筛查均为阴性,降为中风险区;连续3天无新增感染者降为低风险区。
中风险区采取管控措施:足不出区、错峰取物。连续7天无新增感染者,且第7天风险区域内所有人员完成一轮核酸筛查均为阴性,降为低风险区。
以上措施自2022年8月17日起执行,后续将根据疫情防控形势变化适时调整。高、中风险区域内居民如遇到生活、就医等困难,可拨打海口市12345服务热线。
海口市新型冠状病毒肺炎
疫情防控工作指挥部
2022年8月17日
三亚市新型冠状病毒肺炎疫情防控工作指挥部通告
(通告2022年第95号)
根据当前三亚市疫情防控工作需要,按照国务院应对新型冠状病毒肺炎疫情联防联控机制综合组《新型冠状病毒肺炎防控方案(第九版)》相关规定,经专家组研判,市疫情防控指挥部决定,高风险区域调整为29个、中风险区域调整为15个。
对高风险区采取封控措施:足不出户、上门服务。区域内连续7天无新增感染者,且第7天风险区域内所有人员完成一轮核酸筛查均为阴性,降为中风险区;连续3天无新增感染者降为低风险区。
对中风险区采取管控措施:足不出区、错峰取物。区域内连续7天无新增感染者,且第7天风险区域内所有人员完成一轮核酸筛查均为阴性,降为低风险区。
以上措施后续将根据疫情防控形势变化适时调整。中、高风险区域内居民如遇到生活、就医等困难,可拨打三亚市政府服务热线12345。
三亚市新型冠状病毒肺炎
疫情防控工作指挥部
2022年8月16日
| 三亚市高风险区动态分布一览表 | ||
| 区属 | 序号 | 区域 |
| 吉阳区 和 天涯区 (8个) | 1 | 成片区【北至G98高速公路,西至G98高速公路(海角互通),东至G98高速公路(迎宾互通),南至海边】 |
| 2 | 天涯区布甫村红塘湾安徽三建工地员工宿舍小区 | |
| 3 | 天涯区文门村委会上文门小组、上中下那后小组、西风村小组 | |
| 4 | 天涯区马岭社区东三街 | |
| 5 | 天涯区华丽村委会新华一、二小组,布网一、二小组 | |
| 6 | 天涯区过岭村委会下加育小组 | |
| 7 | 吉阳区南丁村 | |
| 8 | 吉阳区大茅村下新村小组 | |
| 崖州区(19个) | 1 | 保平村 |
| 2 | 城东村 | |
| 3 | 大蛋村四村 | |
| 4 | 东关社区 | |
| 5 | 东京社区 | |
| 6 | 拱北村镇北三组 | |
| 7 | 临高村新村仔 | |
| 8 | 龙港社区 | |
| 9 | 南滨居兴滨路(水乡路口至东升队桥头,胶厂至南滨小学围墙,含职工小区) | |
| 10 | 南滨兴滨南片区(西至科宝酒店,东至南山花园, 南至G225国道,北至大棚区域) | |
| 11 | 乾隆村 | |
| 12 | 雀信社区 | |
| 13 | 水南村一村二村 | |
| 14 | 崖州区港门村 | |
| 15 | 盐灶村 | |
| 16 | 保利浅海小区 | |
| 17 | 文明社区 | |
| 18 | 兴滨路(紫檀路口至南繁路,兴滨路至南繁路) | |
| 19 | 中和社区 | |
| 海棠区 (2个) | 1 | 林旺社区江林老村 |
| 2 | 龙江村田尾小组 | |
| 三亚市中风险区动态分布一览表 | ||
| 区属 | 序号 | 区域 |
| 崖州区 (13个) | 1 | 城西村西园一二三组 |
| 2 | 拱北村 | |
| 3 | 大蛋村三村 | |
| 4 | 双联坝大学城安置区一期 | |
| 5 | 崖城村 | |
| 6 | 水南村独村 | |
| 7 | 镇海村 | |
| 8 | 梅联社区 | |
| 9 | 梅西村 | |
| 10 | 北岭村周家村 | |
| 11 | 城西村马丹村 | |
| 12 | 中心渔港 | |
| 13 | 保利崖州湾小区 | |
| 海棠区 (1个) | 1 | 南田居巨龙队芒果坡 |
| 育才生态区 (1个) | 1 | 青法村委会二、八组 |
陵水黎族自治县新型冠状病毒肺炎疫情防控工作指挥部
关于调整部分区域为中、低风险区的通告
乐东黎族自治县新型冠状病毒肺炎
疫情防控工作指挥部
根据当前乐东疫情防控工作需要,按照国务院应对新型冠状病毒肺炎疫情联防联控机制综合组《新型冠状病毒肺炎防控方案(第九版)》相关规定,经专家组研判,2022年8月17日0时起,高风险区调整为4个,中风险区调整为3个。具体情况如下:
一、调整区域
抱由镇迎新小区、志仲镇红内村、志仲镇保国村由高风险区调整为中风险区。
二、封控措施
(一)高风险区:足不出户、上门服务。区域内连续7天无新增感染者,且第7天风险区域内所有人员完成一轮核酸筛查均为阴性,降为中风险区;连续3天无新增感染者降为低风险区。
(二)中风险区:足不出区、错峰取物。区域内连续7天无新增感染者,且第7天风险区域内所有人员完成一轮核酸筛查均为阴性,降为低风险区。
后续将根据疫情防控形势变化适时调整。高、中风险区域内居民如遇到生活、就医等困难,可拨打乐东县12345服务热线平台。
2022年8月16日
东方市新型冠状病毒肺炎疫情防控工作指挥部
关于新增高风险区的通告
1.八所镇剪半圆三巷36号;
2.大田镇猴猕岭林场一巷17-1号附近区域;
3.大田镇俄乐村附近区域;
4.八所镇小岭村北面部分区域。
东方市新型冠状病毒肺炎
疫情防控工作指挥部
2022年8月16日
琼海市关于调整中高风险区的通告
(通告2022年第38号)
根据琼海市疫情防控工作需要,按照国务院应对新型冠状病毒肺炎疫情联防联控机制综合组《新型冠状病毒肺炎防控方案(第九版)》相关规定,经专家组研判,琼海市疫情防控指挥部决定自2022年8月17日起调整中高风险区。
9个地区降为中风险地区:
1.中原镇星池村委会
2.中原镇三妹便利店
3.中原镇中心卫生院
4.中原镇中兴北路1号—93号(老派出所—华莱士店)
5.中原镇中兴南路1号—353号(荣记实木家具店—十八坡红绿灯)
6.中原镇士第路南1号—119号(十八坡红绿灯—九曲江中学)
7.中原镇医院路两侧100米沿街房屋
8.中原镇九曲江中学至乌皮桥沿途房屋
9.中原镇G223国道与423县道(乌狗线)交界处往东岭方向至星池村委会路口柏油搅拌站沿途房屋(含柏油搅拌站)
5个地区降为低风险地区:
1.嘉积镇万石佳钓尼渔具店
2.嘉积镇万石海川水果店
3.嘉积镇金海路五横街南中国农业银行集资楼宿舍楼小区8单元
4.嘉积镇兴海中路上好华庭小区6幢楼
5.嘉积镇振华东二路23号
截至8月17日,琼海市高风险区清零,中风险区调整为10个。
对高风险区采取封控措施:足不出户、上门服务。区域内连续7天无新增感染者,且第7天风险区域内所有人员完成一轮核酸筛查均为阴性,降为中风险区;连续3天无新增感染者降为低风险区。
对中风险区采取管控措施:足不出区、错峰取物。区域内连续7天无新增感染者,且第7天风险区域内所有人员完成一轮核酸筛查均为阴性,降为低风险区。
以上措施后续将根据疫情防控形势变化适时调整。中、高风险区域内居民如遇到生活、就医等困难,可拨打市疫情防控指挥部办公室电话:0898-62821966。
琼海市新型冠状病毒肺炎疫情防控工作指挥部
2022年8月17日
定安县新型冠状病毒肺炎疫情防控工作指挥部
关于调整高、中风险区的通报
定安县新型冠状病毒肺炎
疫情防控工作指挥部
2022年8月16日
五指山市关于
调整高中风险区的通告
(2022年第65号)
根据国务院应对新型冠状病毒肺炎疫情联防联控机制综合组《新型冠状病毒肺炎防控方案(第九版)》有关规定,经市新冠肺炎疫情防控工作指挥部综合评估研判,自2022年8月17日起,调整五指山市高风险、中风险区:
一、高风险区
高风险区:五指山市海榆北路公路局宿舍4栋,海南省第二人民医院神经外科住院楼8、9、10楼,翡翠家园山水龙湾12栋,省第二卫生学校实训宿舍楼。
采取封控措施:足不出户、上门服务。区域内连续7天无新增感染者,且第7天风险区域内所有人员完成一轮核酸筛查均为阴性,降为中风险区;连续3天无新增感染者降为低风险区。
二、中风险区
中风险区:五指山市海榆北路公路局宿舍5栋,海南省第二人民医院除高风险区外的区域,鸿鑫农贸市场,省第二卫生学校(除实训宿舍楼外)。
采取管控措施:足不出区、错峰取物。区域内连续7天无新增感染者,且第7天风险区域内所有人员完成一轮核酸筛查均为阴性,降为低风险区。
以上措施自2022年8月17日起执行,后续将根据疫情防控形势变化适时调整。中、高风险区域内居民如遇到生活、就医等困难,可拨打五指山市政府服务热线12345或向乡镇、社区报告。
疫情防控工作指挥部
2022年8月16日
新闻君推荐
点击下方名片 关注新闻君