知识库 | 餐饮人警惕:售卖它与捕杀大熊猫同罪!

2017-04-08 司马 红餐网 红餐网

近日,一则“珠海有人当街贩卖白海豚”的新闻引爆网络。身为餐饮业从业人员,大家在采购的时候一定要警惕,千万不能因图一时之利,采购、售卖国家一级保护动物中华白海豚,否则与捕杀大熊猫同罪!



案件回顾


3月30日下午,微博@珠海同城会接到网友私信爆料称在广东珠海的南水镇发现有人贩卖白海豚,该消息随即引爆了网络。珠海市海洋农业和税务局在获悉情况后立马联合了市渔政支队等相关部门组成调查组开展调查。


▲微博@珠海同城会收到网友爆料后发布消息。


当晚渔政部门便将三名涉事人传唤到公安机关协助调查,并将残留骨肉封存,委托相关机构鉴定是否为国家一级保护动物中华白海豚。经初步调查,涉事人钟某某称打捞时该动物已疑似死亡,后才将其宰杀出售。


▲宰杀售卖现场,十分血腥。


红餐网了解到,海豚属国家二级保护动物,而中华白海豚为国家一级保护动物,即便海豚已死亡,民众也不能打捞食用、私自贩卖。打捞食用死亡海豚也会受到行政处分,一旦贩卖就会触犯刑法。如果鉴定结果为中华白海豚的话,涉事人就已触犯了相关法律,严重程度与捕杀大熊猫同罪!


我国刑法规定:非法猎捕杀害国家重点保护的珍贵、濒危野生动物者,或者非法收购、运输、出售国家重点保护的珍贵、濒危野生动物及其制品者,处五年以下有期徒刑或者拘役,并处罚金;情节严重的,处五年以上十年以下有期徒刑,并处罚金;情节特别严重的,处十年以上有期徒刑,并处罚金或者没收财产。


“水上大熊猫”中华白海豚




中华白海豚(Sousa chinensis)最早被发现记录与唐朝,在广东珠江口一带又称为卢亭、白忌、海猪。白海豚有着明显的体色变化,从刚出生时的黝黑到幼年期的灰色,随着年龄增长体色会逐渐变成白中带粉,十分可爱,素有“美人鱼”和“水上大熊猫”之称。


近年来由于野外生长环境的持续恶化,白海豚衰退死亡几率不断增加,珠江口岸经常会看到搁浅的白海豚,目前在珠江口海域发现的中华白海豚仅有2000余头,与我国现存大熊猫数量相当。

在1988年12月10日,海豚科所有属种皆列入中国《国家重点保护野生动物名录》,其中中华白海豚列为国家一级保护动物,其他海豚列为国家二级保护动物。中华白海豚被列入《中国物种红色名录》,属濒危(EN)级别;被列入《国家重点保护野生动物名录》里的一级保护动物;被列入《濒临绝种野生动植物国际贸易公约》(CITES)附录Ⅰ;被列入《保护迁徙野生动物物种公约》(CMS)附录Ⅱ;被列入《世界自然保护联盟濒危物种红色名录》的近危物种。



白海豚性格和善,爱嬉闹,对人类毫无戒心,还会像天使般露出甜甜的微笑,试想这样一种可爱又珍贵的动物,除了那些愚昧无知的野蛮人,谁还忍心去宰杀贩卖?


▲遇到搁浅、死亡的野生动物,餐饮人应该这样做。


同类事件



去年12月份,在广东湛江发生了同样令人发指的事件:一只重达416公斤的大海龟被绑后当场屠宰出售,现场地面流淌着大量鲜血,而龟肉在短短两个小时内便已售罄。



红餐网了解到被屠宰的海龟系棱皮龟,属国家二级保护动物,在我国几乎很少有发现,连具体数量都很难统计,因为海龟每年都要产卵洄游,而这只海龟很有可能就是一般性洄游到湛江然后被捕杀。


根据我国刑法规定,当事人已触犯刑法,如果该人为职务行为,则所在单位也可能涉嫌刑事犯罪,所以餐饮老板要警惕:无论如何都不能采购野生保护动物,一旦发现,就要受到法律严厉制裁。


野生保护动物还有这些


除了上述的中华白海豚与棱皮龟外,还有很多野生动物被不明就里或者别有用心的餐饮从业者搬上餐桌,从而牟取暴利。下面红餐网再介绍几种野生保护动物,以作警示。


穿山甲



红餐网发布的《知识库|注意!又有一个餐饮老板因为卖这个犯法了》一文中对贩卖穿山甲的严重后果已有详细说明,在此不再赘述。


至于年前被重新挖出的“穿山甲公子”,与年后被曝光的“穿山甲公主”晒出食用穿山甲过多流鼻血的事件,笔者只想说,莫把无知当有趣。


中华鲟



中华鲟所属的鲟鱼类距今约1.4亿年就出现了,堪称“活化石”。中华鲟出生于长江上游,在大海里生长,到了夏秋两季繁衍时期,中华鲟会从长江口逆流洄游到金沙江一带产卵繁殖。有外国专家将中华鲟带到国外生活,但中华鲟凭借出色的识途辨向能力还是会洄游到长江繁殖,于是被冠以“中华”二字。


这种千里寻根的鱼类也有“水中大熊猫”之称,现今仅在我国长江流域上有分布,十分珍稀,被列入《世界自然保护联盟》2012年濒危物种红色名录的极危物种级别;被列入《中国物种红色名录》的濒危级别。


野牦牛



野牦牛是家牦牛的同类野生动物,属国家一级保护动物,四肢强壮,舌头上有肉齿,十分凶猛善战;身披长毛,胸腹部的毛几乎垂地,可为野牦牛遮风挡雨。野牦牛是典型的高寒动物,性耐寒,栖息在海拔极高的高山草甸地带,为青藏高原特有牛种。


野牦牛被列入《世界自然保护联盟》2012年濒危物种红色名录的易危物种级别。


藏羚羊



由于常年生在于低于零度的环境下,藏羚羊通体被厚密绒毛,属国家一级保护动物。藏羚羊体形优美,善于奔跑,亦是高寒动物,有着顽强生命力,只要人类不去侵犯伤害它们,它们就能生存下来。


值得庆幸的是在我国努力保护繁育下,藏羚羊受威胁程度由濒危降为易危


鼋(yuán)



鼋又名沙鳖、蓝团鱼等,体型非常大,可重达100公斤,主要分布在长江流域等地,由于过度不傻,已经极度濒危,属世界濒危保护动物和中国国家一级重点保护野生动物。

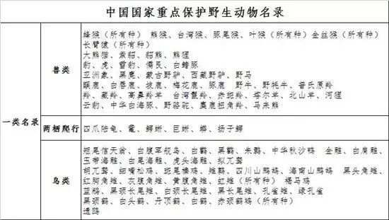
野生保护动物还有很多,在此暂不一一列举。下面是国家重点保护野生动物名录,以供参考对照。



附:《商业性经营利用驯养繁殖技术成熟的陆生野生动物名单》
貉、银狐、北极狐、水貂、果子狸、野猪(仅限杂交种)、梅花鹿、马鹿(塔里木亚种除外)、花鼠、仓鼠、麝鼠、毛丝鼠、豚鼠(别名荷兰猪)、海狸鼠、非洲鸵鸟(别名鸵鸟)、大美洲鸵(别名美洲鸵鸟)、鸸鹋(别名澳洲鸵鸟)、疣鼻栖野(别名野鸳鸯)、绿头鸭(别名野鸭)、环颈雉(别名七彩山鸡、野鸡)、火鸡、珍珠鸡、石鸡(别名美国鹧鸪)、蓝孔雀(别名印度孔雀、杂交孔雀)、蓝胸鹑、鹌鹑、鸡尾鹦鹉、虎皮鹦鹉、费氏牡丹鹦鹉、桃脸牡丹鹦鹉、黄领牡丹鹦鹉、白腰文鸟(别名十姐妹)、黑喉草雀、七彩文鸟、橙颊梅花雀、红梅花雀、禾雀、栗耳草雀、金丝雀、巴西龟、鳄龟、中华鳖、尼罗鳄、湾鳄、暹罗鳄、中国林蛙、黑龙江林蛙、猪蛙、虎纹蛙、蝎子、双齿多刺蚁、大黑木工蚁、黄猄蚁、蜈蚣。

作为餐饮业一线从业人员,我们平常接触最多的便是各种食材,也有很多接触动物的机会,对于野生动物的保护我们比普通民众更多了一份责任。借用一句老话:没有买卖,就没有伤害。


资料来源 | 新浪微博、大洋网、百度百科、中国动物物种编目数据库、中国野生动物保护协会、北京青年报(图片来源于网络,侵权必删


编辑 |  红餐网_司马

往期内容回顾


知识库|你餐馆还在卖织纹螺?小心被查!

注意!又有一个餐饮老板因为卖这个犯法了

警惕!面粉会爆炸!竟然很多餐饮人都不知道

酒楼员工买壁虎获刑10年!警惕:烹饪这些野味犯法




内容交流  |  请加微信:hongcw66 
  商务合作 | 电话/微信:18026395830


↓↓↓点击“阅读原文”

Read more
Views
Loading