01
学校印章服务安排
1月11日至2月12日期间,学校综合事务服务中心自助服务区保持每天开放,开放时间为8:00-20:00;印章服务地点为文理学部行政楼102室,工作时间为:上午8:30—11:30,下午15:00—17:00。
2月13日起综合事务服务中心所有窗口恢复正常办公。
02
财务部对外办公安排
(一)办公时间、地点
时间:1月11日至1月15日
财务部各部门在原地点正常对外办公。
时间:1月16日至2月12日
1.核算一科(文理学部财务部办公楼2楼201室)每周一至周五对外办公,办公地点不变;核算二科、核算三科、核算四科、核算五科会计业务均合并到核算一科办理。校医院财务科每周一、周四在原地点对外办公,基建财务科办公地点不变,对外办公时间与后勤保障部基建及维修款项寒假报账业务时间同步。
2.科研经费管理办公室、薪酬及学生事务管理办公室每周一、周四在原地点对外办公。
3.财务部在学校综合事务服务中心二楼的财务服务窗口办公时间与综合事务服务中心安排同步。
4.部办公室每周一至周五在原地点对外办公。
5.其他办公室、中心每周一、周四在原地点对外办公。
带班部领导保持手机畅通,寒假期间随时处理各种特殊业务。
核算一科:
校医院财务科:
基建财务科:
科研经费管理办公室:
薪酬及学生事务管理办公室:
综合事务服务中心财务服务窗口:
部办公室:
内控与财务监督管理办公室:
预决算管理办公室:
资金管理办公室:
财务信息化管理办公室:
核算中心:
会计服务中心:
国有资产监督管理委员会办公室:
(三)其他说明
寒假期间对外办公时间为上午8:30—11:30,下午15:00—17:00。双休日、1月21日(除夕)至1月27日(农历正月初六)不对外办公。请前来办理业务的师生佩戴口罩,保持安全社交距离,做好防疫。
2月13日起财务部恢复正常办公、作息时间。
03
因公临时出国(境)业务对外办公安排
国际交流部因公临时出国(境)审批中心对外办公安排:
(一)办公地点:
信息学部国际交流服务中心。
1月11日至2月12日期间每周二、周四上午8:30—11:30,下午15:00—17:00,春节及双休日期间不对外办公,2月13日起恢复正常工作时间。
87689059 87689079(校内审批);87689049(因公证件、签证、签注办理等);急件处理:伍老师18971571755。
04
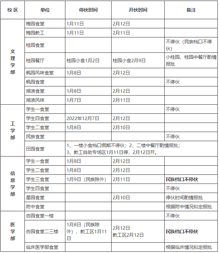
餐饮服务安排
根据各校区食堂、餐厅的实际情况,现将寒假期间开伙时间安排如下:
05
运输服务安排
(一)教职工班车安排
具体值班班车线路及发车时间:
寒假值班班车服务电话:68752144、68752441
联系人:曾翔 18086620720
(二)校巴值班安排
06
图书馆开放安排
2023年1月8日至2月14日为学校放寒假时间,图书馆开放时间为8:30—17:00,其中1月21日(除夕)至1月27日(农历正月初六)闭馆。网上电子资源服务每天24小时开放。
全馆具体开放安排见下表(如有变动,请注意各馆的具体公告):
注:1月8日至2月14日关闭北出入口,请读者从总馆大门进出。
07
校医院寒假医疗工作
校医院寒假医疗工作安排由校医院另行通知。
各单位要认真落实学校各项要求,高度重视寒假期间的值班值守工作,落实好每天至少1名中层领导干部带班和工作人员现场值班坐班制度,确保通信联络和信息渠道畅通,及时为有需要的师生及时提供服务,遇有突发情况能找得到人、办得成事。
以上各项工作安排将根据上级要求和疫情形势动态调整,如有变化另行通知。
学校24小时应急值班电话:68772305
校园110报警求助电话:68777110
后勤保障部服务电话:68771388
校医院:68766896
武汉大学党政办公室
2022年12月30日
-武汉大学研工部官方微信平台-
来源:武大新闻网
编辑:紫荆 指导:咏心
投稿邮箱: whuygb@126.com