要说蓝莓2022年最开心的事情之一
莫过于摇中了九价
那天激动的心情
至今都还记得
接种HPV疫苗
是预防宫颈癌的有效手段
蓝莓也希望把这份好运
传递给每个小仙女
希望大家都能尽早打上HPV疫苗
但是有不少姐妹不知道
在深圳如何预约HPV疫苗
今天蓝莓就来给大家捋一捋
男生朋友也要好好看下
以后也能给女朋友做做功课呀
目前预防宫颈癌最直接、最有效的方法即接种HPV疫苗。
宫颈癌又称子宫颈癌,是妇科常见的恶性肿瘤之一。宫颈癌是中国15-44岁女性中的第二大高发癌症,仅次于乳腺癌。宫颈癌是目前癌症中唯一病因明确,可早发现早预防的癌症。HPV(人乳头状瘤病毒)感染是引起宫颈癌发生的主要病因。
图源:摄图网_401800157
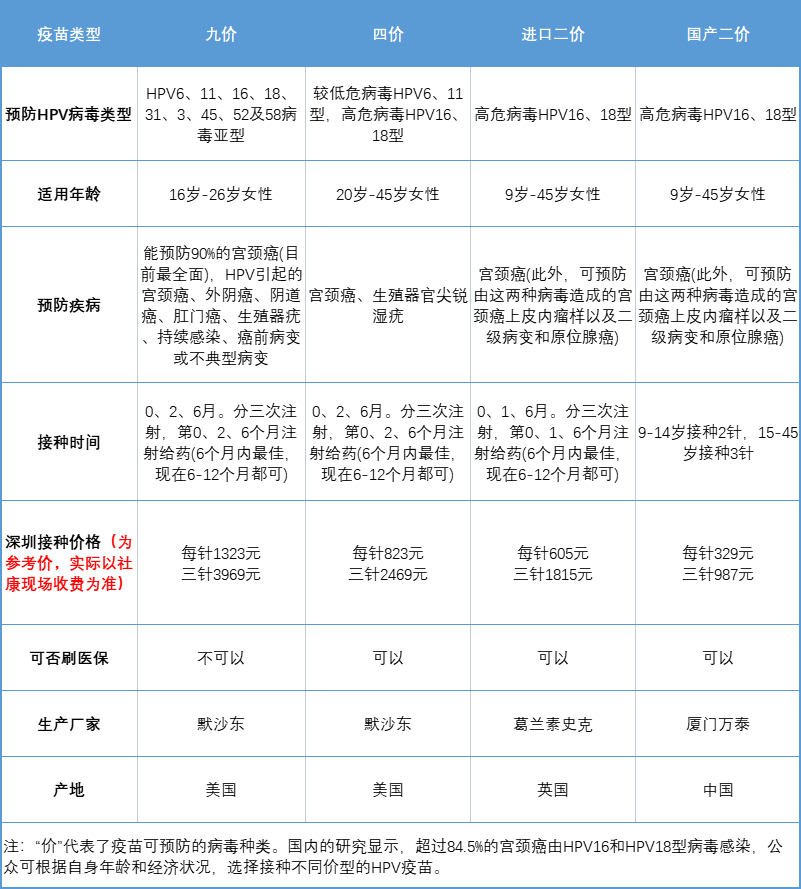
在准备预约前,咱们先要了解下这几种HPV疫苗都有哪些作用,互相之间有啥区别,自己目前是适合打哪一种,这里为大家整理成了表格,方便大家查看对比哦:
以上的价格仅为参考价格
实际价格以社康公布为准哦
至于可以接种哪一种
大家看下里面的接种年龄要求
在哪个区间
就是可以接种哪种HPV疫苗啦
这里我们也为大家准备了
HPV疫苗接种年龄计算器
在【深圳本地宝】后台聊天对话框
回复【九价】即可获取计算器入口
进入后输入年龄具体日期
点击“查询”
选择“九价”/“四价”/“二价”,
就能知道你距离该疫苗
的接种限制年龄还有多少天啦~
深圳九价HPV疫苗是通过摇号的方式进行的,符合接种条件的姐妹们,需要先去申请摇号,等摇中之后就能去预约啦。
不限深圳户籍,身份证年龄为16岁-26岁5个月的小姐姐,都可以申请参加。
点击“深圳卫健委”微信公众号底部菜单栏“便民服务” - “HPV疫苗摇号”可进入申请入口;也可以点击下方的【深圳本地宝】公众号卡片,关注后点击“发消息”,在聊天对话框内发送【九价】进入摇号申请入口。
第一次参加摇号的小仙女们,需要在“HPV疫苗摇号”系统内,阅读“用户须知”,填写个人信息,提交即可。
注册成功并申请摇号后,系统会自动生成一个你专属的申请编码,并默认连续摇号3个月,这期间你不用做啥,只需静静等待好消息就好。
要注意的是,必须实名注册,一个微信号绑定一个身份证!
详细流程如下:
图源:深圳卫健委
当然,摇号全凭靠运气,有些姐妹一直没摇中,3个月有效期过后,记得在下一次摇号前去申请延期哦。在“HPV疫苗摇号”系统内,点击“注册” - “申请延期”即可。操作完成,将自动续上3个月的有效期。
希望各位姐妹们都能有好运呀
早日中签!
深圳四价和二价HPV疫苗不需要摇号,直接去系统预约,约到了就可以去打啦。大家可以在【深圳本地宝】后台聊天对话框回复【四价】/【二价】直接获取以下以及的预约入口哦。
预约入口一:
点击“深圳卫健委”或者“深圳疾控”公众号下方的菜单栏“打疫苗”,选择“成人疫苗预约”:
进入后根据自身需求,选择二价/四价HPV疫苗:
在预约页面,依次选择“接种门诊”,“预约时间”,“受种者”,点击“立即预约”:
由于疫苗数量有限,有时候进去后可能会遇到预约满了的情况,这就需要大家时不时上去看看,祝各位好运!
预约入口二:(只能预约龙岗区的哦)
“龙岗健康在线”公众号,点击菜单栏“诊疗服务”—“预约中心”进入,点击“成人疫苗预约”
首次进入的姐妹,需要根据系统提示,先填写个人信息并注册:
注册完后,即可进入预约页面,先选择社康:
按照个人需求,选择二价或者四价:
系统里,部分社康会提示什么时候放号,大家需要仔细看下,根据系统提示的时间,调好闹钟,准时开抢~
预约入口三:(只能预约宝安区的哦)
在“宝安疾控中心”公众号,点击菜单栏“疫苗预约”,进入预约页面,首次进入的需要先添加接种人:
填写完个人信息后,进入后可以选择“按疫苗预约”或者“按社康预约”:
如果想在自己附近的社康接种,就选择“按社康预约”;如果想要早点打上,建议大家选择“按疫苗预约”,这样可以看到多家社康的到苗状况,预约到的几率就高一些,进入之后按照系统提示操作即可哦。
图源:摄图网_401908274
小结一下
深圳九价是需要摇号的
中签后可去预约
二价、四价是直接去系统预约的
放号时间不固定
大家需要时不时去上面看看
有没有苗哦
二价、四价和九价HPV疫苗
在预防HPV16/18型相关的宫颈癌方面
可以提供相同的免疫原性和保护效力
HPV疫苗能约上哪个打哪个
越早接种效果越好哦
身边如果有朋友刚好需要
记得将这份预约攻略发给她看呀
-END-
右下角,您点赞+在看
小编工资涨1毛
小编有话说
深圳一般会在月初公布
当月九价摇号时间
一旦有消息
我们也会及时发文提醒大家
希望各位姐妹们早日中签!
投稿 & 合作 & 建议 & 联系
合作QQ | 4009999087
合作电话 | 4009999087
注:手机QQ添加时,若无法找到,请选择“找公众号”即可添加
...…
文章由深圳本地宝整理发布,转载请联系授权
封面及文章图片来源|摄图网、酷吧、图虫,已获平台授权
信息来源:深圳卫健委
编辑:蓝莓
▼ 点击阅读原文,获取深圳人实用办事指南