哈喽,朋友们好,落笔时是12月9号,我抗原自测阳性第二天,有症状的第五天。
我的笔名原本是「木头羊」,但是当我在朋友圈分享阳了的症状和体验时,有朋友开玩笑说要不要改名木头牛啊?
▲朋友的调侃 😂
emmm……是个不错的建议,所以我直接改叫「杨仔阳了」,以示我的牛。
朋友圈分享后,发现很多朋友表示对于药品储备没有了解,以及对于新冠感染有恐慌也有「距离」。那我索性就不局限在自己的朋友圈,跟多一点朋友一起分享一下吧~
有症状的第四天
我抗原自测阳了
我的坐标是北京朝阳。我跟我爸妈住一起,但是我妈因为要带孙子,在周日去我哥嫂那儿住了,所以家里就只剩我和我爸。
在身体出现症状之前,我们小区已经封控了半个多月,解封之后,核酸点骤减,于是我在周日艰难地找到了核酸点,在寒风中经过了一个半小时的等待后(那天大概是4、5度的样子吧?反正很冷,我也没穿秋裤),终于,我还是没排上。
第二天早起,也就是周一,我开始嗓子不舒服了,我爸也有了咳嗽的症状,此时我还以为我们都是感冒了,然后在8点继续到核酸点排队做核酸,一个半小时后终于做上了。
遗憾的是,到了周二早上8点结果都没出来,我不得不跟我爸一起去找了另外的核酸点做了核酸。然后,症状加剧了,我开始发烧。
也就是在周二,北京核酸查验实施了新措施,进入商超、办公楼等公共场所不再查验核酸。
▲信息来源:北京发布
相当于我这两天到处找核酸点、排队做核酸都白折腾了。🤦♀️
因为身体不适,我申请了居家办公,周三症状持续加剧,我无力办公,申请了休假。周四,也就是我有症状的第四天,抗原自测显示阳性,悬着的石头终于落下了。(我的想法很简单,如果真的是流感或者感冒,那么我迟早要感染新冠,这些罪还得再遭一次……)
我的症状还是蛮典型的
下面详细说说我的症状,以及我的应对,供大家参考。
哦对了,因为知道防疫措施迟早会放开,所以我提前储备了一些药物,以备不时之需:
退烧药/止疼药:布洛芬*4盒,对乙酰氨基酚*4盒
止泻药:蒙脱石散
止咳:这个准备得有点晚,没买到药,只买到了喉糖
其它:电子温度计、抗原自测试剂
“
📅周一
症状:早起发现咽喉部疼痛,吞咽时痛感明显,但当天没有发烧,整体精神状态不错,但是怕冷、畏寒,直接穿上了秋裤和加绒牛仔裤。
晚上入睡时呼吸难受,嗓子很痛,半夜开始浑身有酸痛感,睡不踏实,真是辗转反侧。我爸也从早上开始有咳嗽的症状,整个人也是十分怕冷。
用药:这一天我和我爸都没吃任何药。
抗原/核酸:我和我爸抗原自测阴性;核酸结果未出。
“
📅周二
症状:早起咽喉疼痛加重,吞咽痛苦,肌肉酸痛,吃了对乙酰氨基酚,疼痛有缓解。
下午开始发烧,感觉到头晕,昏昏沉沉的,因为我日常体温是35.5℃左右,所以体温一升高我会有很明显的感觉,下午开始37点几度,然后晚上5点左右我测的时候体温达到了38.5℃,这是我自己观测到的最高温度,吃了退烧药,晚上睡觉一直出汗,睡得很不踏实。
我爸是咳嗽,但没有发烧,并且开始出现身体痛疼,肌肉痛+皮肤痛,早上我让他吃了一粒对乙酰氨基酚,晚上睡前他喝了一袋感冒灵(含对乙酰氨基酚)。
用药:吃了对乙酰氨基酚缓解疼痛和退烧。
抗原/核酸:抗原自测阴性;核酸结果未出。
“
📅周三
症状:咽喉持续疼痛,早上退了点烧,下午反复,37.5℃左右,出汗,咽喉实在疼痛,吃了颗喉糖,有缓解。下午开始出现咳嗽症状,有痰但咳不出来。
同时眼球转动出现了痛感,嘴里犯苦,嗅觉和味觉没有消失,但自感灵敏度有降低。吃饭菜似乎只能尝到咸和鲜(糖还是可以吃出甜的),晚上睡眠比前两天好点,也不那么怕冷了。
用药:还是对乙酰氨基酚退烧、止疼,喉糖。
抗原/核酸:早上我爸抗原自测阳性,核酸结果阴性;我没做抗原,昨天的核酸结果出来是阴性(但奇怪的是第二天这个数据没有了)。
我爸周三抗原阳性
▲图片来源:作者提供
“
📅周四
症状:早上起来发现烧退了,体温在36度多点,咽喉持续疼痛,咳嗽加重,一咳带着脑袋疼,嗓子也疼,眼球转动依然有痛感,嗅觉味觉没有消失,但还是尝不出细节,吃东西感觉咸味突出(不是盐放多了),身体会出虚汗。我爸今天咳嗽有一些好转,其他似乎也没什么症状,味觉嗅觉问题不明显,他没什么感知。
用药:布洛芬止痛,喉糖。
抗原/核酸:抗原自测阳性。其实有症状这么多天了,也大差不差能感觉到,所以也不意外。
▲周四,杨仔阳了
“
📅周五
症状:整体情况在转好,体温正常,眼球转动也没有痛感了,就还是咳嗽和咽喉痛,味觉嗅觉依然不大灵,然后多了个腹泻的症状,幸好我也备了蒙脱石散,还有点恶心感,但没有出现呕吐。
用药:蒙脱石散、喉糖。
抗原/核酸:没再测了。
“
📅周六
症状:体温正常,咳嗽缓解了很多,咽痛也快好了,就是有点鼻塞,然后可以通气的那个鼻腔很干,仿佛有火燎的感觉……
用药:没有吃药了。
抗原/核酸:抗原阳性。
▲周六、周日还是阳
新冠病毒感染后的症状表现其实因人而异,像我(29岁,平时无运动习惯,打过2针科兴疫苗,症状的第二天来了生理期)就是经历了咽喉痛、畏寒、肌肉痛、头痛、发烧、咳嗽、恶心、味觉嗅觉下降、鼻塞、腹泻。我爸是咳嗽、皮肤痛;公司里的同事有发烧、皮肤痛的;也有咽喉痛、肌肉痛、低烧的。
所以症状不一,还是以具体情况为准。但通常是在退烧后才测出阳性,以及整个病程大概是7~10天即可转阴。
我意识到,病毒有潜伏期
在我之前接收到的信息里,还是以新冠症状表现、如何预防、如何处理为主,没太了解到潜伏期。我自己的经历是直到有症状的第四天,才自测抗原阳性,我爸是有症状的第三天抗原阳性。而同事里也有两个是有了症状之后连测2天都是阴,直到第三天,抗原阳性。
我上网搜了下相关资料,发现新冠病毒是有潜伏期的,根据美国疾控中心的说法,奥密克戎的潜伏期中位时间是在3~4天。在这期间,核酸或者抗原,很难检测出来。而且确实不少朋友都是在退烧后才测出了阳性。
而现在又是流感季,流感的表现和新冠多有相似,一旦出现症状很难分清是流感还是新冠。那么我的建议是(也是医生给我的建议😂):有症状就不要出行,先居家隔离,做好个人防护,避免感染家人或他人,等1~2天或者退烧后再做抗原自测。
否则在病毒潜伏期里出行或者不做好防护,依然可能出现传染的情况。
我有个困扰:
买的橙子我转阴后还能吃吗?
阳了的这些天,我还面临了一个比较棘手的问题。
我买的一箱橙子到了,那如果我现在打开吃,等我转阴之后这个橙子有病毒吗?我还能继续吃吗?我会被橙子再感染,然后重复之前的流程吗?
(P.S.虽然令人难过的是,因为嗅觉和味觉的下降,我难以品尝出橙子的美味,甚至在我打开箱子,拿出橙子的时候,我一点橙子味儿都没能闻到……狠狠掐了一下橙子皮,凑上去闻才终于闻到了橙子香。)
解答医生:六葫芦 药学硕士
医生解释
关于居家隔离情况
每个小区的防疫措施可能还不太一样,我联系了社区居委会,告知我居家隔离,抗原自测5天,转阴后申请核酸,核酸测两次结果阴就可以了。
因为家里只有我和我爸,我俩也都阳了,所以就没有那么小心翼翼了,这块可能就没办法提供一些参考了……
不过我看到一些比较权威的说法是,如果家里有阳性患者,建议单独住在可以通风的屋子里,出房间戴好N95口罩,和家人保持一定的社交距离。如有一次性手套也最好戴好,在接触物品的表面使用酒精纸擦拭。
一些心里话
1、别怕,都会过去的,而且怕也没啥用……
2、做好防护,戴好口罩,在社交距离里佩戴好N95口罩可以有效预防感染。
3、即使感染了也不要大意,还是要继续做好防护。
4、备好够用的药物就行,不要囤太多,产能会上来的。
5、布洛芬和对乙酰氨基酚不仅可以退烧,也可以止疼,不要担心,该吃就吃,但要注意量,也不要叠加使用。
6、抗原自测可以备点,没症状的就不要测了,阳了之后就更不要每天测,等症状转轻再开始隔天测。(我觉得有必要使用抗原自测,原因是为了和流感区分,在确定阳性后,就尽量做好居家隔离,不外出,减少病毒传染。)
7、如果和家人在一起,尽量别吵架,谁也不知道明天是啥样。
8、我挺想出去旅游的,但我知道2019年之前的世界永远过去了,不会再「回去」了。
他们的感受和建议
浮游炮
因为身体一直都很好,很少感冒发烧,所以我觉得自己根本不会感染,就算感染了也是无症状,然而真的是我想多了……这个病比普通感冒还是厉害点的。
周一去公司上班之后,周二周三周四都在家办公,没有什么症状,周五凌晨开始难受,主要就是低烧(37.5℃)+嗓子疼,但是没有强烈不适,后来周五晚上就开始高烧,浑身皮肤疼,期间一直服用布洛芬,一直到周日白天才退烧了,但依旧皮肤疼,周一早上开始喉咙更疼了。
不过好在味觉、嗅觉没有影响,不愧是吃货。除了吃饭还会时不时买点冰激凌和水果吃,嗓子疼就想吃点凉的,我妈也说生病了该吃吃,吃了好吃的才能心情好,心情好病才好得快hhh。
葡萄
复工第一天,一切都还正常,症状是从半夜开始的,大概是第二天(12月6号)的凌晨两三点,感觉身上很热,于是量了体温,显示37.5℃,于是吃了消炎药和感冒药。当时还没觉得有多严重,以为只是普通感冒,而且在这之前,嗓子不适已经持续了好几天,我一度认为是北京太干了,加上屋里一直开着暖气,才会导致嗓子不适,所以就是当普通感冒来对待的。
直到早上醒来,我才发现不太对劲。我带着一身的汗醒来,我以为出汗了,烧会退下去,一量体温却是没降反升,这次到了38.5℃。当时就意识到,可能是感染了,所以急忙买抗原,巧的是,前一天做的核酸也迟迟不出结果,心里有点打鼓了。
好在,还算顺利地买到了抗原,结果是阴性,心里也踏实了一点。抗原买的还算顺利,但是退烧药可就不好买了,当天下午我才吃上退烧药(布洛芬)。发烧的时候是最难受的,四肢无力,脑袋也沉,伴随着嗓子疼痛,我在床上躺了一下午,期间一有力气就喝水,却没胃口吃东西。熬到了傍晚,烧已经退下去不少,但为了快点恢复状态,又吃了一粒布洛芬,晚上八点,就睡了。
早上依然是伴随着一身汗醒来的,好在体温已经降下来并趋于稳定了,测了几次都在37℃左右,状态也好多了,所以我一度认为就快好了,当天也没有测抗原。
第三天,我抗原阳性。这时嗓子已经不疼了,偶尔咳嗽,嘴上和鼻子下面长了泡,状态还行,但就是困。这次感染,最大的一个症状就是困,眼睛睁不开,每天晚上八点多就睡了,虽然睡不踏实,但是闭着眼睛就会舒服。
第四天第五天的症状就是咳嗽,第四天有不严重的腹泻,这两天已经没有再吃药了,因为也没有……抗原还是阳性,第五天有轻微流鼻涕。第六天还是阳性。症状也还是咳嗽,尤其是夜里。
现在是第七天,还没测抗原。目前除了咳嗽,其他症状都已经好了,相信马上我就能恢复阴性啦哈哈。
建议各位家里还是备着点药,最近形势紧张,药店都在排队。感染了也没什么大不了的,按时吃药,多喝水,真的要多喝水(喝得我膀胱快爆炸了),然后就是多休息,最后祝大家早日转阴!
小气鹅
复工前一晚,我妈给我发微信嘱咐:全程戴N95、别摘口罩和同事聊天、别一起吃饭。我一句没听,总觉得这事不会来得那么快。没想到上班第一天回到家就有了症状:咽喉干,特别缺水。以为是办公室人多温度高,也就没放心上。测了抗原,阴。
第二天上班感觉好一点,嗓子没那么干了,但一听说有同事发烧了,我这嗓子又开始紧了起来。我的症状来得缓慢,一点一点地抽走我的力气和精神,嗓子紧、肌肉酸痛、没力气……没发烧之前,我觉得自己只是单纯没休息好,不愿意承认是确诊。
但实际上,这些都是确诊的前奏和标志。
后来开始发烧,我心态有些崩……我躺床上刷着手机,发现阳性选手是真的多啊+身边朋友也开始阳,心态恢复。看到一些网友的自我调侃——「宝娟,我的嗓子」,着实被他们的幽默感染到,自己也没那么紧张了,心态和用药都按照治疗感冒发烧来。然后,队友也阳了,我俩一起并肩打怪。
现在还没有转阴,但已经不发烧了,总结了一点点恢复小tips:
1、多喝水,我发烧的几天里基本上每天四五升地喝,这个很重要。
2、别乱吃药,真是病急乱投医,每顿药我变着花样吃……这样不对,可着一种吃。
3、多吃多喝,保持体力,能下床活动就多走动走动。
4、通过看电视转移注意力,保持好心情,这点也很重要。不要自己吓自己,阳了没那么可怕,体验下来,感觉跟一场重感冒差不多。
5、别对自己的免疫力太有自信,别觉得这件事情离自己很远(我也没有想到自己开工第一天就中招),以及一定要听妈妈的话。
娜美
我复工都没去,因为小区又又又出阳了。但紧接着就是解封的消息,一直被封在公司的爸妈也终于回家了。回到家的第二天老妈就开始发烧,不出意外地阳了。紧接着我也开始喉咙痛,但并没有发烧,这个时候我还在心存侥幸。
周五下午就开始有点微微发热,我没有在意。线上办公结束之后,就开始头晕加重。晚饭后开始体温从37℃(平时体温一般就36℃左右)一路飙到38.5℃。实在受不了,我吃了一片布洛芬,并学着网上的教程向右侧躺着,听说这样可以加快生效。凌晨两点突然惊醒,开始在喝水、躺下、去厕所之间循环,一直到周六早上。
仅仅一晚上,我已经几乎起不来了,还是在喝水、躺着、上厕所之间循环。周六晚上体温又开始上升,晚上11:30左右体温达到39.2℃并且几乎持续了一晚上,吃了布洛芬之后,也没有好转,就又折腾了一夜。
周日下午开始退烧,但是依旧没有精神,晚上体温降下去了,喉咙痛加剧,开始声音沙哑。
周一早晨精神也恢复了,也不烧了,就剩下一个安陵容喊宝娟的嗓子。想了半天我还是决定线下办公算了,在家呆着也无聊。就……我他喵的真是一个天选打工人。
从发烧到现在几乎可以正常生活,我用了两天,就吃了三粒布洛芬。但不建议大家学我,之所以这样是因为买不到药了,所以大家还是囤一点药,以备不时之需,毕竟发烧的时候真的难受得想死。
每晚泡脚,高热的时候敷一个面膜会让自己舒服一点,一定要多喝水,即使再难受也要坚持喝水,还可以在水里掺一点盐和糖,有条件的可以放一片柠檬,喝着会比热水更舒服一点。
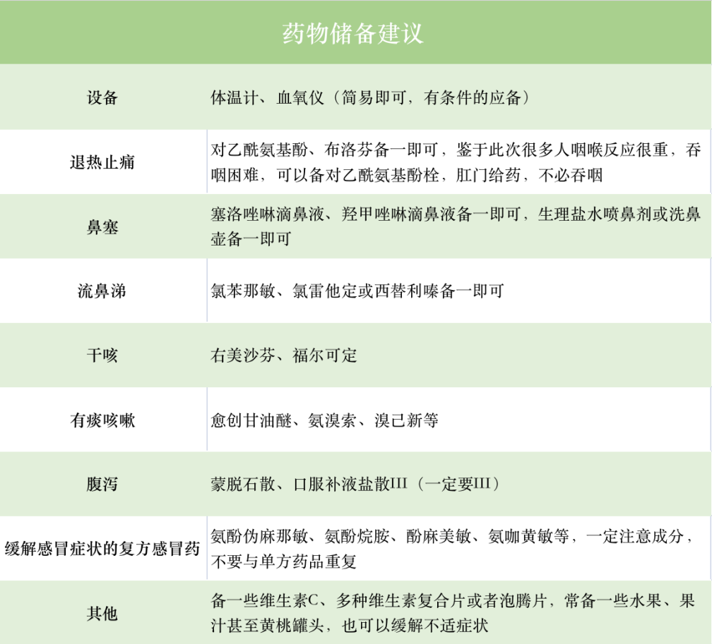
医生给的药物储备建议
解答医生:六葫芦 药学硕士
我们先看一下杨仔的药品储备,布洛芬、对乙酰氨基酚、蒙脱石散、喉糖。虽不多,但是最关键的退热和止泻药有了,虽然其中有重复备药的情况,但是有整个十一诊室的医师一起远程「监视」,想必她不会出现重复用药的情况。
那么应对此次的情况应该备什么呢?
▲图片来源:第十一诊室自制
寒冬已至,病毒来势汹汹,让我们尽心尽力做好个人防护,保护好自己保护好家人,尽人事然后听天命。
今日话题
早安,我爱这个世界。
参考文献
[1] Clinical considerations for care of children and adults with confirmed COVID-19[EB/OL].(2022-10-19)[2022-12-13]. https://www.cdc.gov/coronavirus/2019-ncov/hcp/clinical-care/clinical-considerations-presentation.html.