中国基金报记者 李智
A股回购潮再添一军,“药茅”恒瑞医药也将大手笔回购。
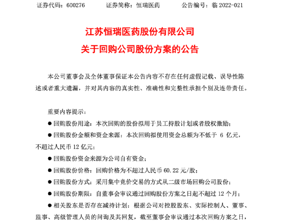
3月13日,恒瑞医药发布公告称,拟以6亿元至12亿元回购股份,本次回购的股份将用于员工持股计划或者股权激励。恒瑞医药称,此次回购是基于对公司未来发展前景的信心和基本面的判断,为维护公司和广大投资者的利益,完善公司员工长效激励机制,充分调动员工的积极性。
恒瑞医药拟最高12亿元回购股份
将用于员工持股计划或股权激励
恒瑞医药公告称,此次股份回购价格为不超过人民币60.22元/股,将采用集中竞价交易的方式从二级市场回购公司股份,回购股份资金来源为恒瑞医药自有资金。本次回购的股份将用于员工持股计划或者股权激励。
公司拟用于此次回购的资金总额不低于6亿元,不超过人民币12亿元,具体回购资金总额以回购期满时实际回购的资金为准。如以回购资金总额上限人民币12亿元、回购价格上限60.22元/股测算,预计回购股份数量约为1992.69万股,约占公司目前总股本的0.31%。回购股份的实施期限为自公司董事会审议通过回购方案之日起不超过12个月。
对于此次回购股份的目的,恒瑞医药表示,基于对公司未来发展前景的信心和基本面的判断,为维护公司和广大投资者的利益,完善公司员工长效激励机制,充分调动员工的积极性增强公司核心竞争力,增强投资者对公司未来发展的信心,提升公司整体价值,促进公司长期、健康、可持续发展。
激励目的及效果未达预期
恒瑞医药终止限制性股票激励计划
值得注意的是,2021年12月8日,恒瑞医药曾发布公告称,公司董事会决定终止实施2020年度限制性股票激励计划,并回购注销相关已授出但尚未解除限售的限制性股票。
具体来看,恒瑞医药将以38.925元/股的价格,回购限制性股票1700.96万股,回购后全部注销。恒瑞医药用于本次回购的资金总额为6.62亿元,均为公司自有资金。
恒瑞医药当时表示,自公司2020年第二次临时股东大会审议通过《江苏恒瑞医药股份有限公司2020年度限制性股票激励计划》以来,公司积极推进本激励计划的实施工作。鉴于当前行业市场环境和公司股价波动的影响,继续实施2020年度限制性股票激励计划难以达到预期的激励目的和激励效果。经审慎研究后,公司董事会决定终止本激励计划并回购注销相关已授出但尚未解除限售的限制性股票,与之配套的《2020年度限制性股票激励计划实施考核管理办法》等文件一并终止。
此前在2021年12月3日,恒瑞医药还曾披露《股权激励限制性股票回购注销实施公告》,86人因离职或考核不达标,公司回购注销其限制性股票146.57万股。
恒瑞医药市值蒸发近3800亿元
高瓴抄底失败?
恒瑞医药频频放出股份回购方案及股票激励计划,主要是为应对走势疲软的股价,增强投资者对公司未来发展的信心,但总体来看,收效甚微。
3月14日,恒瑞医药在消息的影响下,一度冲高至3.38%,截至午间收盘,该股涨1.01%,报38元,总市值为2424亿元。
拉长时间来看,2021年1月8日,恒瑞医药创下历史高点后,股价便一蹶不振,至今已经累计跌超60%,市值蒸发近3800亿。
就在此轮大跌之下,高瓴资本却强势加入。去年二季度末,高瓴资本旗下的HCM中国基金新进称为恒瑞医药的第十大流通股东,持股数量为4046万股,持股占比为0.64%。截至去年三季报,高瓴的持股数量未发生变化。
本打算抄底却没想到越跌越惨。以当前股价计算,高瓴资本此次投资已经浮亏14亿元。
此外,国家和地方带量采购造成公司部分仿制药销售下滑,恒瑞医药短期业绩承压。2021三季报显示,公司主营收入201.99亿元,同比上升4.05%;归母净利润42.07亿元,同比下降1.21%;扣非净利润41.49亿元,同比上升0.19%。截至2021年9月30日,公司总资产为389.50亿元,归属于上市公司股东的净资产为342.37亿元,流动资产303.58亿元。
创新药获批或带动业绩增长
虽然股价表现不尽如人意,但恒瑞医药在业务方面却屡有成绩。去年末,恒瑞医药的2款创新药达尔西利片和恒格列净片获得NMPA的上市批准,至此恒瑞共有10款创新药获批上市。
此外,恒瑞PD-1单抗卡瑞利珠单抗在12月获批了一线鳞状非小细胞肺癌和一线食管癌两项适应症,恒瑞引进的干眼症产品CyclASol在海外第二项关键性3期临床试验中获得积极结果。
对此,国金证券认为,恒瑞医药的创新药逐步迎来收获期。恒瑞创新药营收占比已由2020年的34%增加到2021年上半年的40%左右。2021年底,恒瑞的8款创新药全部纳入国家医保目录,随着管线中的创新药不断上市以及适应症的不断扩展,预计恒瑞创新药将逐步迎来收获期。
粤开证券指出,随着公司产品管线的日渐丰富,研发商业化链条的逐步打通,公司业绩全面放量未来可期。近年来,受国家和地方带量采购的影响,公司传统仺制药销售持续下滑。尽管公司短期业绩有所承压,但随着产品管线的不断丰富,创新药临床和商业化的持续进展,公司业绩有望得到改善。值辞旧迎新之际,公司迎来两款创新药的上市,创新品种已由八款提升至十款,即将拥抱全面创新时代。未来,随着公司研发管线产品的不断落地,预计公司业绩将逐步改善,首次覆盖,给予“增持”评级。
恒瑞医药近日表示,国家和地方带量采购造成公司部分仿制药销售下滑,但公司目前已上市十款创新药,公司会继续着力于产品结构的优化提升,通过推进已获批上市的十款创新药放量、推进更多创新药上市带动业绩增长。
编辑:小茉
《中国基金报》对本平台所刊载的原创内容享有著作权,未经授权禁止转载,否则将追究法律责任。
授权转载合作联系人:于先生(电话:0755-82468670)
Go to "Discover" > "Top Stories" > "Wow"