近日,学生部在公文通发布了对学生宿舍开展安全文明检查的通知,请你注意!
关于对学生宿舍开展安全文明检查的通知
粤海、沧海校区全体住宿生:
为维护学生社区秩序,提升宿舍文明水平,消除宿舍区安全隐患,即日起,学生部、安全保卫部、后勤保障部、中航物业及各学院将持续对学生宿舍开展全面检查工作。
请全体住宿同学务必自查自检,纠正违规行为,提前将违规物品自行带离学生宿舍。该项检查工作将成为常态,请各位同学勿抱侥幸心理。违规行为一经发现,将严格按照《深圳大学学生住宿管理办法(修订)》给予处分。
特此通知。
附件1:《深圳大学学生住宿管理办法(修订)》
附件2:《深圳大学学生宿舍违规物品及用电管理实施细则》
学生部
安全保卫部
后勤保障部
中航物业
2021年10月26日
很多同学对宿舍“违规物品”的定义可能不太了解,下面是宿舍违规物品及用电管理实施细则,请您注意。
宿舍违规物品及用电管理实施细则
为进一步完善《深圳大学学生住宿管理办法》,参照相关法律法规、行业规范,结合我校住宿管理日常工作实际,制定本细则。
1、禁止存放、使用大功率电器。大功率电器指直接使用 220 伏交流电、大于 1200 瓦的电器。为有效控制违规电器使用,部分具备功率检测装置的宿舍楼,施行峰值断电措施。宿舍瞬时功率超过 1200 瓦的,予以断电。
2、禁止存放、使用发热性电阻电器。发热性电阻电器指一切利用电流通过电阻体的热效应,对物料进行电加热的器物。包括电热棒等直接电热产品,及电磁炉、电饭煲、烘干机等间接电热产品。
3、禁止存放、使用劣质电器。劣质电器指不符合“3C 国家强制性产品认证”的电器。
4、禁止存放、使用明火器具。明火器具指燃烧室与大气连通,非正常情况下有火焰外露的加热设备和废气焚烧设备。包括燃气炉、酒精灯等。
5、禁止存放、使用管制刀具及刀身长度超过 120mm、宽度超过25mm 的刀具。
6、禁止存放、使用无专用电源及相关配套设施的物品。如不具备专用漏电保护电源、下水管道的宿舍禁止使用洗衣机等电器;不具备专用电源及使用空间的宿舍禁止使用电冰箱等电器。
7、禁止存放、使用爆炸性、易燃性、放射性、毒害性、腐蚀性物品及实验品。
8、禁止增加、拆除、改造、变更宿舍内公用电器。
9、禁止私自改装电线、网线,2 次及以上转接电源插头,或将插座放置在床铺、衣物等易燃物附近。
这就是深大粤海、沧海校区,即日起开展宿舍安全文明检查的消息啦。请各位同学提前做好准备,提前将违规物品自行带离学生宿舍。
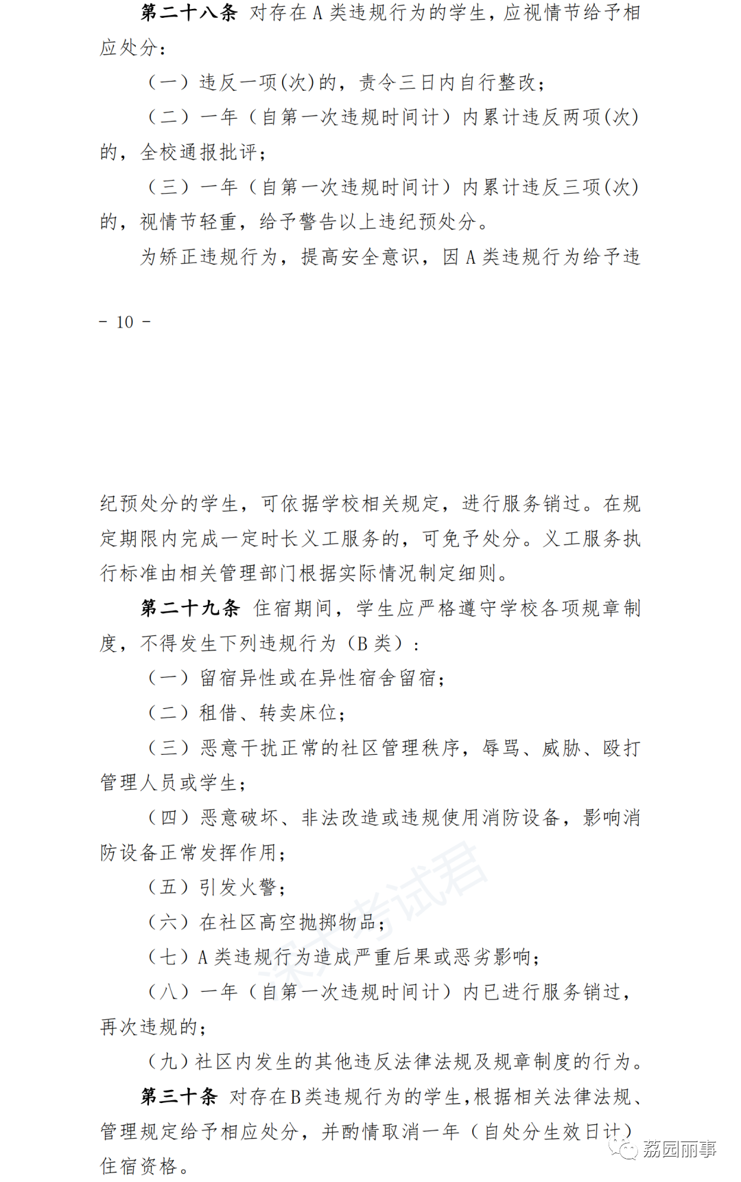
深大住宿管理办法还规定了一些A类、B类违规行为。如果宿舍检查中,发现存在这两类违规行为,可能会被责令整改、处分,甚至取消住宿资格哦。
近期内容 | More.
点击蓝字可跳转查看👇
新生咨询可以添加九妹(szuluck)
荔园丽事个人号
深大表白墙(szubbq)
关注我们,一个走入你心的公众号