·会议推荐
《2021年中国光伏行业深度报告》
重磅推出
咨询电话:18911205173(微信同号)
来源:龙源碳资产、华方新能源
大型地面光伏电站
开发流程
龙源(北京)太阳能技术有限公司
根据国家能源局印发《光伏电站项目管理暂行办法》,国家对大型地面并网光伏电站项目均实行备案管理。
整县屋顶分布式光伏项目
开发全流程
前期开发阶段
1-1 寻找项目资源
1-2 业主初步沟通
1-3 前期资料收集
1-4 现场踏勘
1-5 技术方案测算
1-6 确定开发意向
1-7 签订相关协议
1-1寻找项目资源
可被开发的光伏项目资源
分布式光伏开发应遵循
“因地制宜、清洁高效、分散布局、就近利用”的原则
1-2初步沟通
与厂区业主建立联系,针对厂区情况、屋顶结构、用电水平等基本问题进行访谈,确定合作意愿和用能需求。
通过资料与卫星图,考察了以下几方面,判断项目的可行性。
•考察企业属性(国有企业、上市企业、知名外企)、资信是否良好、经营状况及收入是否稳定、无不良记录。
•考察建筑物产权是否独立清晰(房产证、土地证、建设规划许可证原件),房屋产权是否质押。
•考察屋面结构(混凝土、彩钢瓦)、屋顶使用年限和面积(至少2万平米以上)。
•考察用电特性、分时用电电量、用电电价、电压等级、变压器容量。
•考察屋顶周围是否有遮挡或有高楼建设规划、建筑物周边是否有气体或固体污染物排放。
•考察业主的合作意愿,初步沟通合作模式(自发自用、余电上网)。
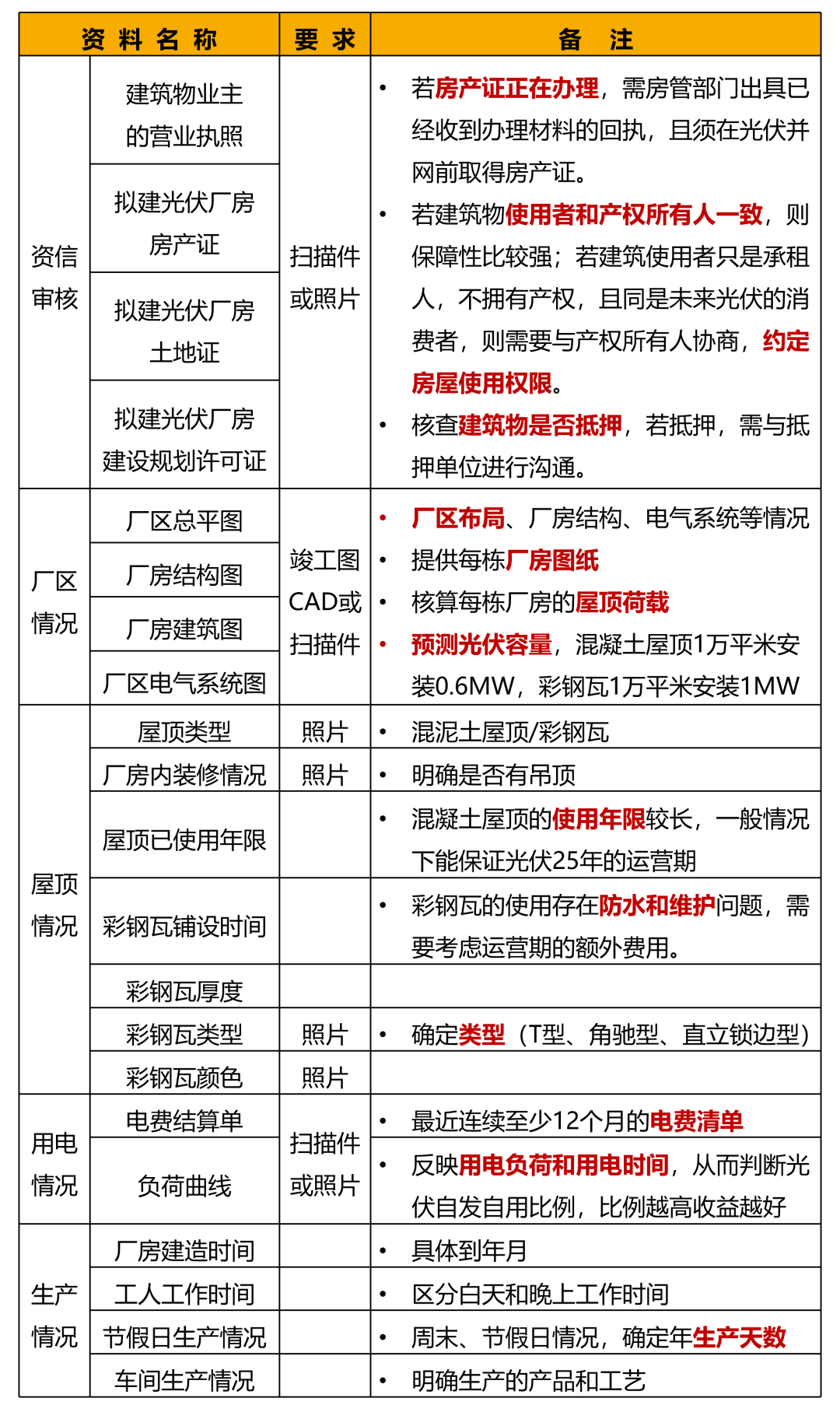
1-3前期资料收集清单
资料名称 | 要求 | 备注 | |
资 信 审 核 | 建筑物业主的营业执照 | 扫描件 或照片 | ✔若房产证正在办理,需房管部门出具已经收到办理材料的回执,且须在光伏并网前取得房产证。 ✔若建筑物使用者和产权所有人一致,则保障性比较强;若建筑使用者只是承租人 ,不拥有产权,且同是未来光伏的消费者,则需要与产权所有人协商,约定房屋使用权限。 ✔核查建筑物是否抵押,若抵押,需与抵押单位进行沟通。 |
拟建光伏厂房房产证 | |||
拟建光伏厂房土地证 | |||
拟建光伏厂房建设规划许可证 | |||
厂区情况 | 厂区总平图 | 竣工图CAD或扫描件 | ✔ 厂区布局、厂房结构、电气系统等情况 ✔ 提供每栋厂房图纸 ✔核算每栋厂房的屋顶荷载 ✔预测光伏容量,混凝土屋顶1万平米安装0.6MW,彩钢瓦1万平米安装1MW |
厂房结构图 | |||
厂房建筑图 | |||
厂区电气系统图 | |||
屋顶情况 | 屋顶类型 | 照片 | ✔混泥土屋顶/彩钢瓦 |
厂房内装修情况 | 照片 | ✔明确是否有吊顶 | |
屋顶已使用年限 | ✔混凝土屋顶的使用年限较长,一 般情况下能保证光伏25年的运营期。 | ||
彩钢瓦铺设时间 | ✔彩钢瓦的使用存在防水和维护问题,需要考虑运营期的额外费用。 | ||
彩钢瓦厚度 | |||
彩钢瓦类型 | 照片 | ✔确定类型(T型、角驰型、直立锁边型) | |
彩钢瓦颜色 | 照片 | ||
用电情况 | 电费结算单 | 扫描件 或照片 | ✔最近连续至少12个月的电费清单 |
负荷曲线 | ✔反映用电负荷和用电时间,从而判断 光 伏自发自用比例,比例越高收益越好。 | ||
生产情况 | 厂房建造时间 | ✔具体到年月 | |
工人工作时间 | ✔区分白天和晚上工作时间 | ||
节假日生产情况 | ✔周末、节假日情况,确定年生产天数 | ||
车间生产情况 | ✔明确生产的产品和工艺 | ||
1-4现场实地踏勘
完成项目初步评估后,EPC团队对目标企业进行了拜访踏勘。利用无人机航拍建模,对比建筑图纸与实际是否一致,还对厂房的内部结构和屋顶情况进行复核和拍照。
1-5技术方案测算
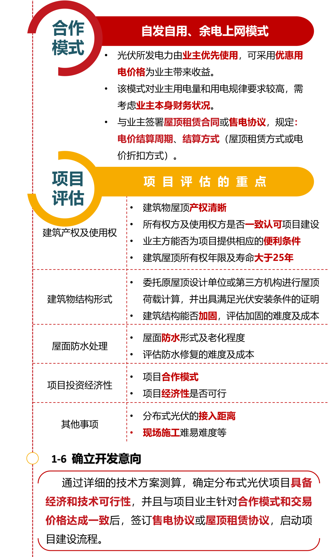
评估企业整体运营情况,及确定采用的合作模式。
项目评估的重点 | |
建筑产权 及使用权 | • 建筑物屋顶产权清晰 • 所有权方及使用权方是否一致认可项目建设 • 业主方能否为项目提供相应的便利条件 • 建筑屋顶所有权年限及寿命大于25年 |
建筑物 结构形式 | • 委托原屋顶设计单位或第三方机构进行屋顶荷载计算,并出具满足光伏安装条件的证明 • 建筑结构能否加固,评估加固的难度及成本 |
屋面 防水处理 | • 屋面防水形式及老化程度 • 评估防水修复的难度及成本 |
项目投资 经济性 | • 项目合作模式 • 项目经济性是否可行 |
其他事项 | • 分布式光伏的接入距离 • 现场施工难易难度等 |
1-6 确立开发意向
与企业业主积极沟通,签订协议,进入项目备案阶段。
项目备案阶段
2-1发改委项目备案
获得县、区发改委项目备案
资料名称 | 备注 |
分布式电源项目申请表或项目申请报告 | 包含项目实施地点、投资资金来源、收益情况简单说明、业主情况等。 |
企业投资项目 备案表 | 公司资料、企业法人营业执照等。 |
固定资产投资 项目节能登记表 | |
项目投资资料 | 屋顶(建筑物)产权证明、业主授权材料(例如 屋顶租赁合同)、售电协议等。 |
屋顶(建筑物)材料 | 屋顶平面图、屋顶安全承载能力证明材料(由资质的设计单位出具)等。 |
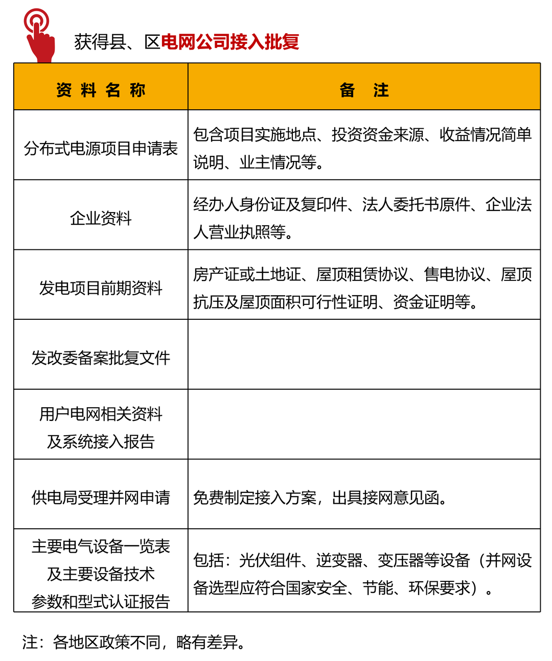
2-2电网公司接入批复
获得县、区电网公司接入批复
资料名称 | 备注 |
分布式电源项目申请表 | 包含项目实施地点、投资资金来源、收益情况简单 说明、业主情况等。 |
企业资料 | 经办人身份证及复印件、法人委托书原件、企业法人营业执照等。 |
发电项目前期资料 | 房产证或土地证、屋顶租赁协议、售电协议、屋顶抗压及屋顶面积可行性证明、资金证明等。 |
发改委备案批复文件 | |
用户电网相关资料及系统接入报告 | |
供电局受理并网申请 | 免费制定接入方案,出局接网意见函。 |
主要电气设备一览表 及主要设备技术参数和型式认证报告 | 包括:光伏组件、逆变器、变压器等设备(并网设备选型应符合国家安全、节能、环保要求)。 |
设计施工阶段
拿到备案与接入批复后,EPC与企业确定设计方案,项目顺利进场开工。
并网验收阶段
工商业光伏项目一般分为3个阶段,第1阶段进行项目评估与合同签订,第2阶段办理备案与接入手续,第3阶段建设并网。
01.
项目业主向电网公司提出并网验收和调试申请
02.
电网公司受理并网验收和调试申请
03.
与电网签订购售电合同和并网调度协议
04.
安装关口电能计量装置
05.
完成并网验收及调试
06.
项目并网运行
— END —
、
国家电网各区域2023年新能源工作重点:西北预计新增80GW