陶崇园事件始末全梳理——原谅我飞,曾经眷恋太阳

2018-04-04 miss3sec 鸭汤 鸭汤

清明时节雨


前天,42日,是陶崇园的“头七”。明天,是清明节。


如同往常一样,清明时节雨纷纷。


路上行人欲断魂。


2018326日早上728分,陶崇园在层宿舍楼天台坠亡。这个日子距离其硕士毕业,还有两个月。


而距离他26岁的生日,只有两天。


此前他已经签好了一份年薪近20万的工作,两个月后将要入职。


关于此事,警方调查结论为高坠死亡,排除他杀,不予立案。


很高兴看到近日新京报和澎湃新闻等媒体的跟进,使得更多的细节得以披露。


这世上,唯一不能接受的事情是,对于真相遮遮掩掩,敷衍了事。毕竟我们都知道:


真相,只有一个。


陶崇园坠亡的宿舍楼


陶跳楼的宿舍楼顶,事发后被关闭


浮出水面


在陶坠亡后,家属以及同学在陶崇园的电脑里,发现一个叫“2018毕业资料”的文件夹,里面保留了201710月以来陶与导师王攀的QQ、短信聊天记录截图和邮件往来,以及一篇名为《高校性骚扰:特征、现状、成因与应对机制》的论文。文件夹建立于201711月,最后修改时间为201829日。


论文中论述性骚扰特征的一段话,其实一切类别的控制都是有其隐蔽的


聊天记录显示,王攀会给陶崇园交代一系列与科研无关的事,包括买饭、打车、买车票、叫醒起床、找眼镜以及私人工作等。只要王攀在群里点到陶崇园的名字,陶会立马回复“到!”


同学张正新在陶崇园的网盘中,发现了几张短信截图,内容涉及王攀让陶喊他“爸爸”。刚开始陶并不情愿,但是王攀最终还是成功得到了陶崇园的那一声“爸爸”。


聊天记录大致如下:


王攀:其他人都说过“爸,我永远爱你”这句话,你也说,晚安前等这六个字。

陶:我还是不习惯这么说,个人认为说出来感觉很假,我的方式是看行动和表现。

王攀:你的确在做人的灵活性方面很有问题,这必将限制你的发展。你毕竟比不过XXX(已经喊了王攀“爸爸”的人),但是我还会教化你。


这份短信记录在20171216日上传到网盘。

1226日,陶崇园在QQ中对王攀说出了这6个字。


王攀与陶崇园的短信对话


王攀其人


这是王攀的“军事化训练”的一部分。


本科的某次班会上,王攀给部分同学(在他研究所的同学)发了一份个人信息的单子,其中就有一项,“是否愿意服从军事化训练”。


所谓“军事化训练”,其中的一项就是只要点到你的名字,立马要回复“到!”。在研究所或者家里,王攀也会要求学生做俯卧撑或者站军姿。


王攀热爱运动,每周都会打乒乓球、羽毛球,踢足球,运动完后,会让研究所的同学去他家,为他做肌肉放松,比如捶背、揉腿。


对此,研究所的李一鸣也去过,进门之前会有一个“入门仪式”,要求学生下跪作揖,王攀说这是因为“我要把你当成入门弟子来培养。”


同在研究所的李浩说,大多数人对此都很反感,偶尔轮到了去一两次,“主要是陶崇园去,王老师也看不上我们,觉得我们不够自律。


研究所的几个学生都认同,“王攀控制欲很强,跟他对话,常感到无力,却又没法儿反驳,只能一个耳朵进一个耳朵出”。


王攀还有“洁癖”,从来不去食堂,因为觉得“不干净”,要么下馆子要么让学生带饭(基本上都是陶崇园送饭);从不碰钱,觉得钱上细菌多,研究所学生见过王攀付钱时自己张开口袋让别人伸手进去拿。


王攀与陶的对话截图






王攀让陶崇园称呼自己为“爸爸”


不过王攀对学生“很大方”,会给贫困生补贴回家路费,会多给送饭的学生一点钱,花钱不太计较。但是陶也曾跟同学反映:“他的道德,他对别人的好,都是要别人加倍奉还的”,“他很现实”




生命倒计时


下面笔者对目前已经公开披露的陶崇园生命中最后一段时间发生的事件进行了梳理,分为两个部分——短轴线(出事前一周内发生的事情),长轴线(回溯至17年),或许借此能更清楚地看到这个年轻人生命最后阶段发生了什么。


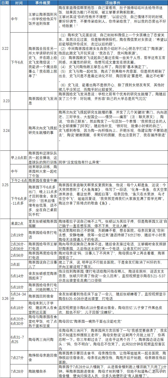
表一: 陶崇园的生命倒计时——短轴线

(出事一周内发生的事情)


当天的监控记录


陶崇园自杀前读的书


陶崇园自杀前提到的电影《大鱼海棠》,讲的是一个忤逆神的故事。


住在“神之围楼”里的少女“椿”,在其十六岁生日那天变作一条海豚,到人间巡礼,被大海中的一张网困住,一个人类男孩因为救她而落入深海死去。此后她为了报恩,需要在自己的世界里帮助男孩的灵魂——一条拇指那么大的小鱼,成长为比鲸更巨大的鱼并回归大海。


在历经种种困难与阻碍后,男孩终于因为她的帮助而获得重生,但这一过程却不断地违背“神”的世界规律而引发种种灾难。


是否在陶崇园心中,王攀对其的控制,就如同电影里那个施加了无数惩罚的“神”呢?


陶崇园是否希望,自己也终能摆脱这个“神”的压制,逃出生天呢?


还是他终看清了,他终究只是鱼缸里的那条鱼,永远逃不过王攀的控制?


“我把我过去的人生全部理解了”。



表二:陶崇园的生命倒计时——长轴线

(从2012年起)


王攀简历


陶崇园的简历


王攀让陶写个人说明并发到研究所群里



陶想通过“装傻装病”逃脱王攀


陶求学期间所获的荣誉证书


 

真真假假


14年王攀关于“优先推荐陶崇园出国读博”的承诺书


陶曾经联系过国外某校的导师廖老师,但是廖老师曾是王攀的学生,他对陶崇园的回复是“申请到我这读博要经过王老师同意”。


陶的尝试落空了。

 

廖老师与王攀的对话


陶也曾经咨询某位老师csc申请是否需要导师同意,答案是肯定的



事发之后王攀在群里声称网络谣言太厉害


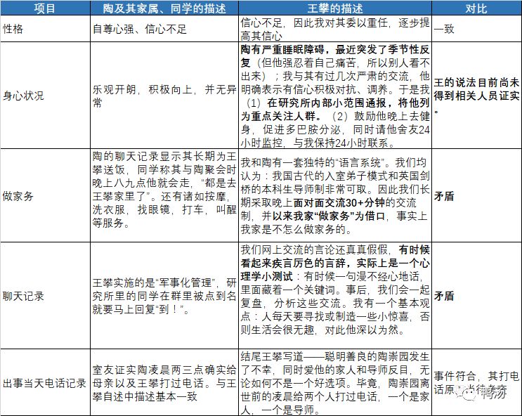
表三:家属同学与导师王攀对事件的描述对比

(根据网传的王攀自述《陶崇园和我》整理)


网传的王攀关于此事的回复《陶崇园和我》

来源:微信公众号“人性论”



我有一个梦想


陶崇园的外号叫“陶博士”,因为大家都知道他铁了心要搞科研。


陶崇园跳楼后,同学们在找回陶的QQ密码时,验证问题是“我的梦想是什么?”,直接输入“老师”就进去了。


因为陶的梦想一定是去学校教书。



参考文献:

 

[1] 坠亡研究生曾长期给导师送饭按摩 导师:认了义父子.新京报.

http://mini.eastday.com/a/n180404075354838.html

[2] 武汉研究生坠亡始末:他曾装病装抑郁逃避导师要求.澎湃新闻.

http://3g.china.com/act/news/10000169/20180404/32271704.html