2022年10月7日0时至24时,全市新增15例本土确诊病例,其中13例在纳入隔离观察人员排查中发现、1例在核酸“落地检”发现、1例在闭环管理重点人员排查中发现;新增12例本土无症状感染者,其中10例在纳入隔离观察人员排查中发现、2例在省外来穗协查人员排查中发现;另有2例此前已公布的本土无症状感染者转确诊病例。新增境外输入确诊病例2例,境外输入无症状感染者4例,另有3例此前已公布的境外输入无症状感染者转确诊病例。
本土确诊病例1:男,58岁。
本土确诊病例2:男,44岁。
本土确诊病例3:男,49岁。
本土确诊病例4:男,49岁。
本土确诊病例5:男,43岁。
本土确诊病例6:男,52岁。
本土确诊病例7:男,29岁。
上述病例1-7为我市10月2日公布病例的同单位人员及关联密接者,隔离期间检测核酸阳性。
本土确诊病例8:男,25岁。
本土确诊病例9:男,33岁。
本土确诊病例10:男,41岁。
本土确诊病例11:男,39岁。
本土确诊病例12:男,20岁。
本土确诊病例13:女,65岁。
上述病例8-13为近日从外省来(返)穗人员,均为同航班病例的密接者,隔离期间检测核酸阳性。
本土确诊病例14:男,32岁。10月6日从外省乘列车抵达北站,在车站进行核酸“落地检”,7日凌晨核酸检测阳性。
本土确诊病例15:男,54岁。入境隔离酒店闭环管理重点人员例行核酸检测阳性,近期无社会面活动轨迹。
本土无症状感染者1:男,26岁。
本土无症状感染者2:男,40岁。
本土无症状感染者3:男,49岁。
本土无症状感染者4:男,52岁。
上述无症状感染者1-4为我市10月2日公布病例的同单位人员及关联密接者,隔离期间检测核酸阳性。
本土无症状感染者5:男,57岁。
本土无症状感染者6:女,33岁。
本土无症状感染者7:男,67岁。
本土无症状感染者8:女,23岁。
本土无症状感染者9:女,56岁。
上述无症状感染者5-9为近日从外省来(返)穗人员,均为所乘航班病例的密接者,隔离期间检测核酸阳性。
本土无症状感染者10:女,55岁。10月6日从外省返穗,抵穗后落实居家隔离医学观察,隔离期间检测核酸阳性。
本土无症状感染者11:男,53岁。
本土无症状感染者12:男,54岁。
上述无症状感染者11、12于10月6日从外省驾驶货车来穗,当晚接外市通报2人核酸初筛阳性,立即将2人隔离,7日凌晨复采核酸阳性。
上述确诊病例和无症状感染者
均已闭环转运至
广州医科大学附属市八医院隔离治疗
病情稳定
相关密切接触者和涉疫场所已管控
新增境外输入确诊病例2例,分别为希腊、菲律宾各输入1例;境外输入无症状感染者4例,分别为新加坡、阿塞拜疆各输入1例,印度输入2例。
上述确诊病例和无症状感染者入境后,按全程闭环管理程序转运至集中隔离点。隔离期间检测新冠病毒核酸阳性,即转广州医科大学附属市八医院隔离治疗。
10月7日0-24时,全省新增本土确诊病例39例(广州15例,深圳3例,韶关9例,惠州4例,中山2例,江门2例,湛江3例,云浮1例);新增本土无症状感染者27例(广州12例,深圳1例,惠州6例,汕尾4例,中山1例,揭阳2例,云浮1例);另有8例本土无症状感染者转确诊病例(广州2例,汕头1例,韶关1例,惠州3例,江门1例)。全省新增境外输入确诊病例7例(广州2例,深圳5例);新增境外输入无症状感染者28例(广州4例,深圳2例,珠海1例,佛山3例,东莞17例,肇庆1例);另有3例境外输入无症状感染者转确诊病例(广州3例)。
因疫情防控需要,请在相关时段到过荔湾区下述重点场所的人员,立即向所在社区联系报备,开展“三天三检”自我健康监测,期间非必要不外出、不聚集、不聚餐、不乘坐公共交通工具,同时按照社区和疾控部门的要求配合做好健康管理。重点场所名单后续将按实际情况更新。
▼
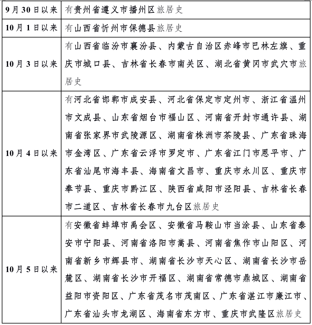
以下的来(返)穗人员,及所有穗康码“红码”和“黄码”人员请跟所在社区(村)、单位、酒店主动报备,或者通过穗康码小程序来(返)穗申报功能主动申报,接受社区相应的健康管理。
国庆假期已结束
广东省疾控中心提醒
返粤旅客应及时进行
“落地检”和“三天两检”
健康码异常的旅客
不要乘坐公共交通工具
广东省疾病预防控制中心
传染病预防控制所所长
倡导大家在跨市或跨省旅行返回后尽快做“三天两检”,两次核酸检测期间间隔24小时。在核酸结果出来之前,尽量不出门,不参加聚集性活动。
专家提醒,如接到当地防疫工作人员来电,请主动配合做好风险排查工作。如果假期返程时出现健康码异常的情况,特别是被赋红码的旅客,请立即与当地街道、社区工作人员联系,配合进行健康管理。被赋黄码的旅客,应就近到黄码核酸采样点通过黄码通道进行核酸检测。
点击卡片
就看“广州白云发布”视频号
来源:广州卫健委 广东疾控 广州疾控i健康 健康广东
编辑:陈若兰 王万雨