数字化、大屏化、多屏化逐渐成为汽车智能座舱的重要标配。而且,越来越多的消费者被其吸引,愿意为其买单。“大”屏真能为消费者带来更好的体验吗?目前主流车企都是如何定义车载大屏的?未来发展趋势如何?人机交互趋势下,车载显示屏将与智能座舱如何融合才能发挥其价值?
10年前,当主流车载显示器普遍在10英寸以下时,特斯拉推出的Model S采用一块17英寸屏幕,并取消了大部分机械按键。随着特斯拉的持续火爆,大屏风也席卷而来。2016年潍柴英致曾发布一款全新SUV车型G5,就采用了中控台16英寸大屏幕,并将大部分车载功能集成于屏幕系统当中,简化了大部分中控台按键的布局。
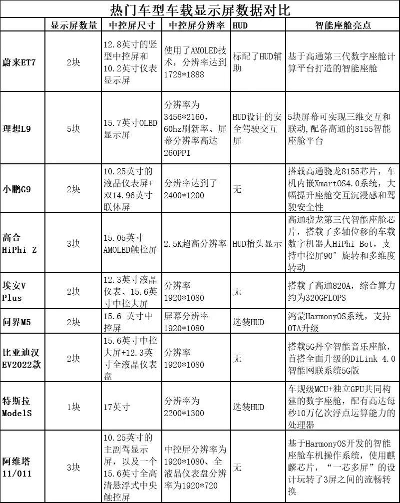
深圳市航盛电子股份有限公司董事长杨洪在接受《中国汽车报》记者采访时说:“以前车载显示屏都是小尺寸,以7英寸、8英寸为主,基本不超过10英寸。但这几年显示屏尺寸越做越大,10英寸、12英寸、15英寸、16英寸、17英寸、甚至30英寸以上。”近日,《中国汽车报》记者梳理了9款热门车型的车载显示屏并进行比对后发现,目前市面上新车型的车载显示屏基本都在10英寸以上,大屏甚至成为了某些车企新上市车型的一个卖点。
制表:张雅慧 数据来源:公开消息
无论新势力、传统豪华车企,还是自主品牌车企,并非要与“大”屏较劲,新车也不会仅“大屏”这个卖点就会迅速火爆。汽车不是手机,受特定场景限制和安全诉求,目前车载大屏利用率实际上很低。现有技术条件下,车企取消机械按键,以大屏或语音交互代之,更是过于超前。通过上述梳理,记者发现,屏幕做大确实是趋势,但也并没有一味求“大”。其实,车载显示领域技术进步飞速,并呈现了一些共性的发展趋势。
首先,HUD装车率越来越高。随着ADAS渗透率不断提高以及智能座舱的快速兴起,在一定程度上助推了HUD的普及。据悉,2021年我国乘用车市场(不含进出口)配装HUD系统的新车上险量为116.72万辆,同比增长超过50%,前装标配率为5.72%。目前,理想L9、高合HiPhi Z、长安CS75 PLUS、广汽传祺GS8、奔驰S级新车型、大众ID.4、奥迪Q4e-tron以及全新宝马7系等热门车型,都选择配装HUD。其次,显示屏逐渐向更大、更多、更清晰进阶。从上述热门车型的对比可以看出,特斯拉采用一块大屏集成系统,理想L9则采用多屏方案,即五屏交互,驾驶位前方HUD、Mini-LED和多点触控技术地的安全驾驶交互屏以及三块15.7英寸的车辆中控屏、副驾娱乐屏和后舱娱乐屏。根据用户调研,多屏设计能够更好地为家庭用车服务。蔚来、小鹏仍然采用仪表+中控组合方案。此外,今年年初上市的全新宝马7系采用了后排贯通30寸大屏设计,配合40扬声器的宝华韦健音响,实现媲美电影院的视觉效果。杨洪说:“随着技术进步,未来会出现30英寸、40英寸甚至更大的车载显示屏。此外,车载显示屏分辨率也会更高。microLED及miniLED等出现让车载显示屏分辨率有了质的提高,同时OLED柔性屏也让车载显示屏布局更为灵活。”第三,车载显示屏已经不仅是信息获取,更是人机交互的界面。比如,比亚迪打造5G音乐智能座舱,为用户提供立体音乐厅享受;蔚来则另辟蹊径,发布了与NOLO合作的VR头显,和与Nreal合作的AR眼镜,在投屏模式下,可以带来等效4米外观看130英寸巨幕的体验,AR空间模式下,则能带来等效6米距离201英寸巨幕的体验。同济大学艺术与传媒学院副院长、智能汽车交互设计实验室教授王建民曾提出,要站在人机交互的角度去设计智能座舱及车载显示屏。华阳通用总工程师/汽车电子技术研究院院长陈卓对记者表示,随着用户使用习惯的延展,智能网联汽车作为用户的“第三生活空间”,也更注重打造不同屏幕,给车内不同位置的驾乘人员,提供不同的信息展现和体验改善。第四,“一芯多屏”成为重要趋势。几年前,有人提出要向“一芯多屏”发展,但囿于现实技术难度,一直进展较为缓慢。而近年来,随着车载芯片算力提升,使得一颗SoC系统级芯片能够运行多个操作系统、同时驱动多个显示屏融合交互逐渐成为现实。目前布局这一领域的国内外汽车零部件企业不少。比如安波福推出基于英特尔芯片的ICC智能座舱方案,目前已在长城、沃尔沃等车型量产;电装与黑莓联合推出Harmony Core方案,在斯巴鲁车型中实现量产;一汽集团、东软和英特尔联合发布智能座舱平台C4-Alfus,已在红旗车型中投产;德赛西威基于高通820A车载芯片为理想ONE车型打造四屏互动的智能座舱方案;华为推出智能座舱“一芯多屏”解决方案;华阳基于瑞萨H3、高通8155、芯驰X9打造的多款“能猜心”的智能座舱域控产品将于近期陆续量产。
随着未来集成化的加速,车载显示屏的数量和使用频次一定是越来越多。陈卓指出,“大屏、多屏化发展可能会在一定程度上造成驾驶员分心,影响驾驶安全。这就呼唤企业探索更为智能、更为安全有效的信息表达形式,这也是摆在行业人士面前,如何运用好大屏、多屏以及组合屏的课题。”
显然,车载大屏甚至整个智能座舱都需要考虑更全面的进化。京东方科技集团股份有限公司集团副总裁、京东方精电CEO苏宁认为:“未来车载显示屏可以实现招之即来,挥之即去。所以,显示屏多也不意味着干扰多。未来显示屏可以和智能座舱完美地结合在一起,很多智能内饰在需要的时候就是显示屏。未来车载显示屏呈现的方式会更友好、更安全、更健康。”在谈及车载屏幕及智能座舱应该如何融合发展时,杨洪在采访中说:“从长远来看,智能座舱的发展创新一定要围绕安全、舒适、可靠这几个关键要素,而不能脱离本质,一味作为噱头卖点,如HUD的配置,未来发展一定要和智能驾驶结合起来,真正能够起到安全、预警作用,这对用户而言才是有价值的设计。”“智能网联汽车发展的推动,车逐渐从由人驾驶,到人车共驾,再到自动驾驶;也会存在工具通勤车、个性第三空间车的区分。”陈卓对智能座舱未来展望道,随着驾驶员手、脚、眼的逐步释放,座舱逐渐变成一个“好看、好听、好玩、懂你”的智能空间,座舱内的功能和造型将更趋于智能化、个性化、多元化,或居家或休闲或商务,配套变的更个性更自由。依据不同发展阶段、用车场景差异,集中化、多屏化都会随之发展,而AR-HUD、全息显示、车窗玻璃显示、车内饰显示等也都会蓬勃发展,走入我们的车内生活。总之,未来车载屏幕的发展、演进最终要取决于用户的满意和选择。