人力资源和社会保障部发布
第二季度全国“最缺工”的
100个职业排行
其中
营销员、快递员、车工
商品营业员、市场营销专业人员
餐厅服务员、保安员
家政服务员、电子产品制版工
保洁员等职业位列前十
制造业缺工状况持续,电子信息产业缺工情况较为突出。
半导体分立器件和集成电路装调工、计算机网络工程技术人员缺工程度加大,电子产品制版工进入排行前十。
与2022年第一季度相比,本期排行招聘需求人数和求职人数呈现持续回升。这从一个侧面反映出,随着5、6月份疫情形势好转、经济逐步回暖,招聘市场供求也随之恢复。
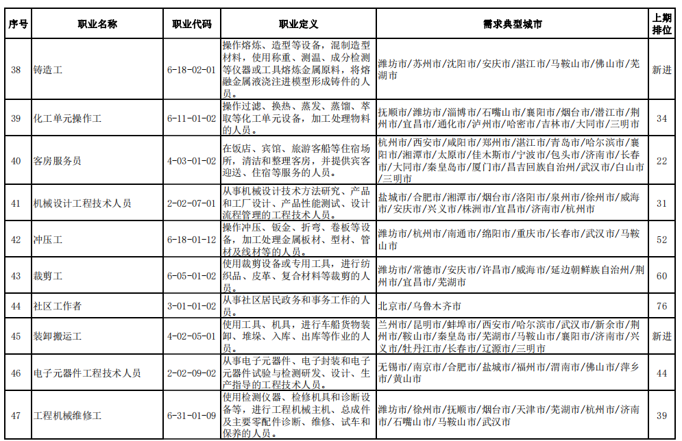
点击查看大图↓↓
欢迎关注
湖北发布编辑部出品 | 转载请注明出处