首次证实!让PD-1更有效的新方法被揭示!树突细胞成为最佳助力!

医学部Rossy 环宇达康
别放弃治疗,速速点蓝字关注我们

近期PD-1免疫治疗取得突破性进展,但是pd-1针对大部分肿瘤的有效率仍然只有20%左右,如何提高有效率是国内外癌症专家共同关注和亟待解决的问题。


近日麻省总医院(MGH)研究人员领导的研究小组发现,要想使PD-1治疗成功,还需要CD8 + T细胞(已被认为是主要治疗靶点)和树突状细胞(T细胞反应的关键激活剂)之间的相互作用。这项研究将在Immunity杂志上发表。


  • 有效的抗PD-1反应需要产生IL-12(白细胞介素-12)的树突细胞

  • 抗PD-1通过CD8 + T细胞 产生的IFN-γ(干扰素-γ)可以间接激活IL-12


一直以来,大家认为只要有了PD-1就能够阻止癌细胞逃过T细胞的追杀。


最近的研究发现与PD-1抗体结合的T细胞必须收到树突状细胞指令才发挥抗肿瘤作用。研究者还发现增强PD-1抗体抗肿瘤效果的联合治疗方法,且这种联合治疗能使小鼠保持对肿瘤的免疫记忆,防止肿瘤复发。(Immunity. 2018 Dec 18;49: 1148-1161.e7. doi: 10.1016/j.immuni.2018.09.024)



全新的PD-1作用机制被揭示!


我们知道,PD-1分子在CD8 + T细胞上表达,以防止免疫系统攻击“自身”组织,但同时也保护肿瘤免受免疫系统的攻击。应用PD-1免疫检查点抑制剂后,可以引发肿瘤浸润性CD8+T细胞的寡克隆扩增,这类细胞可以识别由于肿瘤非同义突变产生的肿瘤新抗原。但目前这种抑制剂只针对几种类型的癌症有效,并且还有许多因素限制有效性。



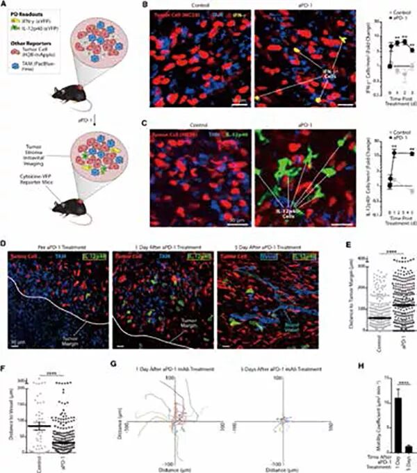
最近,麻省总医院的Mikael Pittet博士领导的研究团队研究发现,当PD-1抗体结合到T细胞的PD-1受体上后,T细胞并没有立即获得抗癌能力;只有通过DC树突状细胞“授权”后,T细胞才能恢复杀伤性。


之前有研究表明,肿瘤内各种细胞因子包括IFN-γ(干扰素-γ)和IL-12(白细胞介素-12)等很活跃,这两种细胞因子在免疫作用种扮演重要角色,但人们对其在抗肿瘤免疫中发挥的作用并不清楚。


“我们在活体小鼠中研究肿瘤内的免疫细胞如何与PD-1免疫疗法之间的相互作用”MGH CSB的共同主要作者Christopher Garris博士说。我们发现抗PD-1药物诱导CD8 + T细胞产生干扰素-γ(INF-γ),这是抗癌免疫反应最重要的细胞因子之一。相邻的树突状细胞也开始产生大量的白细胞介素-12(IL-12),以应对抗PD-1治疗。“ 研究人员进一步发现,T细胞产生的IFN-γ可诱导树突状细胞产生IL-12,IL-12可作为一种有效的必需激活信号,使CD8 + T细胞能够攻击肿瘤。


简单来说就是:IL - 12 由树突状细胞、巨噬细胞、中性粒细胞和人类B淋巴母细胞( NC - 37 )响应抗原刺激而产生,它被称为T细胞刺激因子,可以刺激T细胞的生长来消灭肿瘤。


活体成像结果显示,小鼠接受了PD-1抗体注射一天后,肿瘤中表达IFN-γ的细胞数量增加6倍,其中最多的就是具有肿瘤杀伤功能的杀伤性T 细胞。同时,表达IL-12的细胞数量增加12倍,这些细胞在形态上很像树突状细胞,且显示具有运动能力。


将小鼠的树突状细胞消除,再用PD-1抗体进行治疗,发现小鼠对肿瘤不再有免疫反应。用IL-12抗体中和掉IL-12,PD-1抗体同样不再起作用。提示:只有当树突状细胞表达IL-12时,免疫治疗才发挥作用。也就是说,树突状细胞通过表达IL-12,赋予了杀伤性T细胞抗肿瘤活性。




“如何增加树突细胞的数量促使其产生的大量的IL-12,进一步增加CD8 + T细胞的抗肿瘤活性是迫切需要解决的问题,”哈佛医学院放射学副教授Pittet说。

如何增强PD-1的治疗效果?


人工增强树突状细胞的这种授权,能否增加免疫治疗效果?


测序发现,浸润到肿瘤组织中的树突状细胞生产IL-12时,受NF-κB通路调控。


研究者发现,通过药物激活NF-κB信号通路,进而能增加IL-12的表达。


小鼠模型实验证实,用PD-1抗体免疫治疗的同时,激活NF-κB信号通路进行联合治疗,可显著提高免疫治疗效果。


令研究者惊喜的是,当小鼠的肿瘤被联合治疗治好后,再次给小鼠移植肿瘤时,肿瘤无法重建,小鼠保持了对肿瘤的免疫记忆。



这是学界首次发现树突状细胞在免疫治疗中发挥至关重要的作用,杀伤性T细胞的抗肿瘤活性需要由树突状细胞启动。


“众所周知,抗PD-1药物可以释放T细胞上的刹车。我们的研究表明促进肿瘤内产生IL-12的药物可以进一步加速抗肿瘤反应。现在我们需要了解更多有关癌症和树突状细胞的信息。正确激活这些细胞的方法能够帮助更多的癌症患者。“


好消息是,2017年6月8日,FDA已经指定OncoSec Medical公司的研发药物pIL-12治疗不可切除转移性黑色素瘤的孤儿药资格,这种药物就是一种可表达IL-12的质粒。ImmunoPulse® IL-12将基于DNA的IL-12注入瘤内,通过一系列短时间的电脉冲增加细胞膜通透性,使得受控的、局部表达的IL-12在局部肿瘤微环境中表达,并驱动肿瘤局部炎症反应,使免疫系统能够靶向并攻击全身肿瘤细胞。 我们期待该疗法能早日进入临床使更多的癌症患者获益于免疫治疗。    


增强PD-1疗效的全球研究进展盘点!


01
PD-1+树突细胞疫苗


日本在细胞免疫治疗领域,处于国际领先地位。近期进行的前瞻性研究,突破性的将活化自身免疫的树突细胞疫苗与解除免疫刹车抑制的PD-1联合使用,能够最大限度唤醒癌症患者自身的免疫系统攻击癌细胞,其临床效果值得期待。



免疫抑制剂PD-1+树突细胞疫苗作用机制:


树突细胞将癌细胞抗原呈递给T淋巴细胞,命令其识别并消灭带有相应抗原的癌细胞,同时使用PD-1解除癌细胞对免疫细胞的抑制作用,使大量活化的T细胞能够重新正常识别癌细胞并将其杀灭。


理论上,这两种强大的免疫疗法能够最大程度地活化自身的免疫系统攻击癌细胞,但是由于解除刹车抑制的PD-1存在一定副作用,用量过大,自身的免疫过强也会对自身造成不同程度损伤,因此用量还需要临床大量的研究。日本目前使用低剂量PD-1联合树突疫苗,临床取得较好的治疗效果。


必须说明的是PD-1联合树突疫苗属于日本前瞻性研究,目前暂无大型临床数据及案例支撑,仅在权威诊所进行试验性治疗,患者须谨慎对待!


02
日本融合细胞疗法


日本另一种新的细胞免疫疗法就是融合细胞治疗,这是一种很理想的疗法,我们都知道癌症形成的原因之一,就是癌细胞隐藏的很好,树突细胞无法识别癌细胞,大家想象一下,把自己的癌细胞和树突细胞融合,形成携带多种癌细胞表面的特异性抗原的树突细胞,这些树突细胞就具备了识别肿瘤细胞的能力,我们把这些细胞回输导体内,他就会教导体细胞去识别不同的癌抗原的癌细胞,一组去找a抗原,一组去找b抗原癌细胞,把他们统统消灭,同时结合增强体内T细胞的辅助治疗--白细胞介素12(IL-12)



融合细胞疗法的三大特点:

1.使用树突状细胞,将癌症标志物的信息教给杀手T细胞,进而增加经过教育的杀手T细胞数量的治疗方法。


2.癌症的标志物(新抗原)有很多种,而且全部都包含在癌细胞内,因此使用患者本人的癌细胞是最合适的做法。


3.将白细胞介素12这种药作为辅助药一起使用,能够有效增加杀手T细胞的数量。



03
AM0010(白细胞介素-10)+PD-1


美国一项临床试验中,使用AM0010联合PD-1治疗非小细胞肺癌患者,结果显示:

AM0010联合PD-1治疗的平均有效率为41%,在27例可评价患者中,有11例部分缓解,另有12名患者疾病稳定。AM0010联合K药的中位总生存期为32.2个月,中位无进展生存期为11个月。


当PD-1治疗中加入AM0010,其有效率和疗效持久性均高于单独使用PD-1治疗。


04
癌症疫苗(cimavax-egf)+PD-1


去年1月,第一组经过初始化疗的晚期肺癌的患者开始进行CIMAvax疫苗联合PD-1(Opdivo)治疗。PD-1是目前全球研究最热的抗癌药物之一,是一种能引发自体免疫对抗癌症的抗体,在美国已经成为非小细胞肺癌患者的标准治疗方案,目前已在国内上市并正式开售

 

非小细胞肺癌疫苗CIMAvax在古巴和其他国家已经进行了大量的临床试验,但美国的试验目的是要看看这两种治疗方法联合是否更有效,能否加速免疫系统的反应,这是第一次尝试进行联合治疗。


nivolumab和CIMAvax可以安全地一起使用,并且看起来不会获益于免疫检查点抑制治疗的患者对这种组合也产生持久反应,例一名PD-L1和肿瘤突变负荷非常低的患者,似乎这两种免疫疗法联合使用反应更好,2期临床试验正在进行种,主要研究目标为剂量的安全性。次要目标包括肿瘤反应和免疫反应的相关标志物。详情点击:重磅!美国开展肺癌疫苗CIMAvax联合纳武单抗的二期临床试验!


结语


目前,全球都在进行增加PD-1疗效的联合疗法的研究,除了上述白细胞介素,癌症疫苗,还有溶瘤病毒,过继性细胞回输等等,都是旨在最大限度激活人体自身强大的免疫系统攻克癌症,我i们期待这些疗法尽快实现临床转化,让更多的癌症患者获益。


好消息是,上述的一些前沿研究有一些正在进行临床研究,可以接受患者,详情可致电全球肿瘤医生网医学部咨询(400-666-7998)。


参考资料:

https://medicalxpress.com/news/2018-12-successful-anti-pd-therapy-requires-interaction.html

全球肿瘤医生网为患者提供全球最新抗癌技术及权威癌症专家,如需了解详情可致电医学部400-666-7998。

【热文推荐】

1.国内肿瘤细胞免疫治疗方兴未艾--新一代MTCA-CTL技术问世!

2.癌症疫苗取得新突破,梦想终将照进现实!

3.会诊案例|中美专家联合会诊为晚期结肠癌患者制定最佳治疗方案!

4.五年生存率翻倍!两种新型肺癌疫苗为四期患者带来生存希望

精选文章
基因检测
质子治疗
电场治疗
brolico
私人订制益生菌
古巴肺癌疫苗
抗癌快讯
每天传递最新抗癌进展
抗癌商城
接受全球最新抗癌技术治疗
抗癌之家
加入癌友群,并肩作战
我们为癌症患者提供



搜索关键词,查看更多精彩内容。最新抗癌资讯,持续更新中...

声明:

本公众号内容仅作交流参考,不作为诊断及医疗依据,仅依照本文而做出的行为造成的一切后果,由行为人自行承担责任。专业医学问题请咨询专业人士或专业医疗机构


    Read more
    Added to Top Stories

    Sending