浙大城市学院是一所经国家教育部批准,由杭州市人民政府举办的全日制公办普通高等学校。其前身为创建于1999年的浙江大学城市学院。2020年6月,杭州市人民政府与浙江大学签署合作协议,超常规支持浙大城市学院十年创百强跨越发展。学校秉承求是创新精神,落实立德树人根本任务,着力培养具有国际视野和参与国际竞争能力的高素质应用型、复合型、创新型人才。2022年8月,学校正式获批硕士学位授予单位,有专业学位硕士授权点3个,在办学层次上实现新突破。罗卫东教授现任第十四届全国政协委员、浙江省人民政府参事、民盟浙江省委会副主委,作为校长对浙大城市学院从2020年1月正式获批转为公办本科大学以来开启的新发展阶段、如何培养高素质应用型人才等问题进行了较为系统的实践探索和理论思考。近日,《科教发展研究》邀请罗卫东校长对科教融合视角下应用型人才培养、应用型大学优化学科布局等方面问题进行了解答,对浙大城市学院在应用型人才培养和学科建设方面的经验进行了分享。
01
问:在科教融合发展背景中,我国在应用型人才培养中面临哪些机遇和挑战?
罗卫东:面对新一轮科技革命和产业变革,应用型人才培养面临教育供给侧的结构性矛盾,存在着与新时代社会发展行业人才需求匹配度低、高素质应用型人才短缺、培养模式趋同等问题。应用型人才培养面临的问题和挑战,既有历史性原因,也有现实性挑战,还有大学自身变革的内部因素,主要表现为以下三方面。
一是历史性局限性矛盾。我国高等教育从早期书院到专科学院,再到现代大学的转型发展,相当长时期跟随和效仿日本、苏联、欧美等国家和地区。特定历史背景下的工业化大规模人才培养方式与我们现在的产业生产方式、人才需求不再匹配,因此需要围绕当前产业发展需求,在应用型大学的办学过程中探索与产业相匹配的个性化办学方式。
二是高等教育高质量发展的趋势性挑战。我国已建成世界最大规模的高等教育体系,在学总人数超过4430万人,高等教育毛入学率至2021年达57.8%。①中国高等教育实现了从精英化到大众化转型,再到普及化阶段的跃迁。与此同时,高等教育存在分类、层次、结构等方面的问题或矛盾,以及“千校一面”办学模式同质化倾向。
三是现代大学治理体系和改革创新有待深化。在依赖政府投入单一资源和非市场化竞争环境下,大学办学体制机制活力不足,高等教育学科专业特色不鲜明、学科壁垒条块分割问题长期存在。大学自身需要激发主动适应国家战略需求和社会转型发展的内生变革动力。履行大学使命,培养高素质应用型、复合型、创新型人才,呼唤着高等教育的创新发展,呼唤着大学构建更加开放多元的高水平人才培养体系。
党的二十大报告特别提到了人才、教育和创新这三者的联动关系,在历届党的代表大会报告中,这是第一次把三者放在一起加以论述。在面临百年未有之大变局的情况下,国家的整体经济和社会各方面的发展都非常强烈地依赖于科技进步和教育发展,我们国家已经到了一个非常重要的时刻:国际局势的变化以及科技革命带来的新前景、机遇和挑战,要求我们在教育和科技层面对人才的培养链、学科链、创新链进行耦合,从而使其能够真正地配合产业发展和经济增长。
现在已经有一些学校在做一些打破专业和学科壁垒的有意义尝试,在此过程中,需要分析学科导向的发展和重大社会需求、问题导向的发展各自的逻辑,通过一种良好的体制实现两种发展逻辑之间相辅相成的发展方式。习近平总书记在党的二十大报告中很具体地提出了如何更好地推动复合型、融合的、交叉机制的发展。应用型大学的建设一定要紧紧把握住这样重大的历史机遇、科技发展的机遇。在各自的组织内部进行改革探索,并且在高校和产业界、研发机构之间形成一种更大的创新联盟,这对我们国家新一轮的科技发展至关重要,需要我们共同破题。
问:当前大学应当如何通过科教融合方式培养高素质的应用型人才?高素质的应用型、复合型、创新型人才应当具备哪些素质和能力?
罗卫东:大学作为科教兴国、人才强国、创新驱动发展战略的重要支撑和内生变量,要坚持“为党育人、为国育才”,培养高素质的应用型人才。大学通过科教融合、产教融合方式培养高素质的应用型人才,一是需要立足新发展阶段,聚焦新一轮科技革命和产业变革,以服务国家战略为导向,提高大学人才培养和科技创新的能力。二是要找准办学定位,紧密结合经济、区域、行业的发展需求,坚持分类发展、特色定位,推动科教融合、产教协同,培养社会急需的高素质创新型、应用型、复合型人才。三是要立足特色发展,基于特色定位探索大学差异化、多样化、特色化发展路径。四是要优化学科专业体系,紧密对接产业链、创新链,推进应用型人才的高质量发展和结构性优化,以重大需求导向促进学科交叉会聚,优化学科布局,按需优化人才培养结构和流程,围绕产业链、创新链形成特色专业集群。五是要探索贯通融通的培养机制,面向前沿产业发展需求探索科教融合、产教融合新机制,构建“应用型本科—专业硕士—专业博士”一体化资历架构,探索贯通式、高层次、应用型人才培养新路径,实现以人才链为核心的学科链、产业链、创新链的融通。
高等教育应该是一个生态,现在教育部和教育界乃至社会各界都提出要区分应用型人才、研究型人才和学术型人才,应用型大学的建设和应用型人才的培养是这个教育生态中的重要部分。应用型大学一定要着眼于培养学生的应用能力,激活学生内在的融贯能力。因此,浙大城市学院的教师们就需要在教授学生理论知识的同时锻炼其转化能力——能够把在学校学的原理很好地转化应用到将来的工作中去。这一过程中,学生不仅需要对原理有所认识和理解,更重要的是要学会在原理和实践之间转化应用。能够把原理和实践真正结合起来的人才是我们国家最缺的,现在应用型大学也最缺这样的教师、这样的课程、这样的氛围。所以培养应用型人才的大学最重要的是在人才培养理念上做整体性、系统性的突破。像浙大城市学院这类学校目前还是以本科教育为主,由于考生来源多样,学校的本科教育应该承载多个目的。浙大城市学院目前为约12000名学生提供平等的优质教育和相对差异化的、有针对性的教育,尽最大可能实现因材施教:比如,在共性教育的基础上,选择继续深造的应用型人才发展到某个高度应该具备某些技能,不光需要熟悉专业的范畴,更重要的是要具备学习能力,未来才有可能发展成为高层次应用型人才;有的学生选择去创业,有的去考公务员,也有的学生选择回家乡去做一些具体的工作,学校也需要替这些学生事先铺垫好发展的通道。在浙大城市学院,学生选什么专业是由其认知水平和对自我能力的把握情况来决定的,但是将来学生毕业以后所具备的能力是通用的,这样的人就是通用的应用型人才,未来才可能具备社会适应力和持续成长力。总体来讲,学校不能事先将应用型人才定义为具体哪一个门类的人才,而后再进行针对性教育,必须先把学生的应用能力,特别是把理论转化为实践的能力培养起来。培养应用型人才必须要在转化能力的培养上下功夫,这是我们教育中最重要的部分。
02
问:如何优化应用型大学的师资、课程建设,使得学生能够获得可持续发展的应用能力?
罗卫东:整个大学教育最关键的要素就是办学条件(包括软件和硬件)。前面讨论了对应用型人才、应用型大学的理解,我认为主要还是要让整个大学都变成一个培养转化能力的综合性场域。这个场域的关键要素是教师,教师好比电影的导演,教育部门、行政部门是电影的制片人,因此教师要有非常丰富的情境联想能力,也要能够预期电影在面向观众的时候会产生什么样的反响,并以此来设计导演过程中所有的文案和具体实施方案,以及招募导演团队。我们现在也是按照这样的基本观念来建设师资队伍的。
比如我们设立的“城市数字治理创新班”,面向全校招生,并不限制专业。创新班有来自信电、计算机专业的学生,也有来自医学、法学、行政管理、商学、创意等专业的学生,开设了五六门核心课程,所以教师来源也很多样。比如王坚——一位优秀的战略科学家、中国工程院院士,也是杭州城市大脑的创始人。他来开讲“城市数字治理”第一课,讨论现在、未来的城市治理,以及杭州的“城市大脑”可能会对世界的城市治理作出多大的贡献,由此来促进来自各个领域、各个学科的学生对综合性城市问题的理解。我们也邀请了大数据局(现为数字化改革领导小组办公室)的人来上课,指导学生理解城市和数字之间的关系——什么东西可以转化为数字?由摄像头、传感器等设备收集的数据与交通治理、解决看病难等问题之间如何耦合?我们还请云栖工程院的架构师来讨论如何通过方程和算法联动具体场景。这些教师都不属于高校体制,但是都是“导演”,都能够根据剧本所需的角色,导演出一场戏来。因此浙大城市学院在师资队伍建设方面可能比一般的大学更加开放、灵活。
学校内部的教师则变成课程的连接者、组织者,而不再是课程的主讲教师。我们最近开设了一门很有意思的课程——“杭州通论”,希望来学校学习的学生能够更好地认识杭州,理解杭州,并且愿意为杭州服务。杭州市委、市政府非常重视这门课。我们邀请了亲历过杭州城市规划、建设、管理、发展的老领导来讲课,比如,邀请曾任国家住房和城乡建设部副部长、杭州市市长的仇保兴院士来讲当年如何规划沿江发展。本校的年轻教师则担任该课的主持人,负责和主讲教师联络、互动。一个课程组大概有4位本校的年轻教师,课程的开讲频率是一个学期每周一次,讲课次数为16次,因此至少有10位主讲教师,他们均由本校的4位教师负责组织联络、宣传介绍。学校无需担心课程教案质量,因为邀请的主讲嘉宾都非常有经验,有学识,政治修养高,认识问题深刻且有实操经验,所以他们在课堂上能够融会贯通、游刃有余地讲解。比如杭州规划设计研究院的总规划师汤海孺开设的课程就非常受学生欢迎,因为他具有三十多年的杭州规划经验,所以课程素材非常丰富,学生在课堂上提问也非常踊跃。
课程建设的关键在于教师队伍的建设,核心的师资队伍是非常宝贵的资源。一旦活化师资队伍,学校就会发展起来。现在年轻教师进校以后要学会成为一名课堂组织者,把最高水平的教师引进课堂也是对教学的一种贡献。当然,如果年轻教师认为自己更能胜任这门课的主讲,学校也会提供相应的课程标准,因为不管哪一种,受益的都是学生。同时根据课程标准,我们每个月也会安排督导员、校党政班子集体听一次课。讲课效果不佳的,我们会当场提出不足在哪里;讲课好的,我们会进行对比分析。课程资源可以不设上限,越多越好。目前浙大城市学院有2425门课,而一所真正的高水平大学应该至少有4000门课。我们学校的全职教师加在一起总共不到800人,教师数量不足以开设那么多课程,所以必须要聚集相关教学资源,形成具有虹吸效应的课程集。比如陈嘉映老师来我们学校开课,我们有专门的课程组为其提供协调等各项服务。此外,我们还要区分课程层次,课程有全校性的、跨院系的、跨专业的,等等。学校需要大大压缩“水课”数量,加大真正的“硬课”、基础课和通识课的数量,同时加强教学管理;另一个是增加与企业等外部机构联合开设的课程数量,大学需要和企业等外部机构联手培养学生,比如我们学校当前和企业等外部机构联合开办15个特色班,包括与中科曙光联合办智能软件与先进计算产业班,与浙江省文物局联合办考古学特色班,与浙江省文化和旅游厅等联合办数字文旅特色班。这样就能保证学生接触到最新的实验设备和实战情境。法学专业前段时间开办的民事强制执行特色班,就是与浙江省高级人民法院执行局合作的,由双方共建课程师资,来自法院的师资会把很多执法现场的问题、经验做成案例带到课堂上分享。课程建设要以培养学生的应用能力为主要指导思想,注重搭建师资队伍,通过课程组形成新的专业体系、特色班体系,从而打造大学的整体新面貌。因此,学校的学分设置应该优先保障那些真正的“硬课”和校企合作课程,增加这两块课程的知识对学生的整体素质培养大有裨益。
师资队伍的建设应以培养学生的目的为导向。浙大城市学院既有全职全岗教师,也有全职不全岗教师。学校外派教师前往浙江省文化和旅游厅、城市大脑研究院、云栖工程院等社会平台。教师到这些机构“睁眼看社会”后再回到课堂教学,视野和格局就会不一样。浙大城市学院还有一些非全职却全岗工作的教师,比如像陈嘉映、王晓朝这样的教师就是在原单位办理退休手续后全岗在学校工作的。此外还有完全没有报酬、义务教学的教师,他们多是对教育感兴趣的社会贤达。比如学校开设书法班,把书法家协会的主席、副主席以及西泠印社的专家都请来教学生写字,目前这门课的学生规模已经扩至整个大一。我们学校需要慢慢地置换应付了事的教师及其课程,对于好的课程,我们会在现场教学之际,录制视频并上传至“智云课堂”平台,从而分享给更多的学生。
师资队伍建设的关键还在于建立合理的评价体系。以论文的发表数量作为优秀教师的评价标准,或许对浙江大学这样的学校适用,但并不适合浙大城市学院这样的学校。因为浙江大学是以科学研究为主的高校,研究能力决定了教师的教育能力,而浙大城市学院的教师如果能将研究能力和教育能力相结合,那自然是锦上添花的好事,但如若不能结合也无妨,我们学校非常需要教学水平高超的教师。在我们学校,年轻教师进校以后都有教学任务,需要担任班主任,培养职业教师的感觉和意识。师资队伍建设是高校的工作重点,但现在的评价体系过于单一化和“一刀切”,我们希望学校能够紧紧围绕人才培养和地方经济社会发展的重大问题、需要来引进人才。
03
问:在近年来的办学过程中,浙大城市学院有哪些新的探索,形成了哪些实践经验?
罗卫东:浙大城市学院有深厚历史文化基因积淀,也是一所年轻而富有创新活力的大学,2020年转设公办后战略转型确定“一流应用型大学”目标,再塑“面向2030,坚持以立德树人为根本,扎根杭州、服务浙江、面向全国,建成一所传承浙江大学百年求是文脉、厚植杭州城市底蕴和创新精神,与杭州城市深度融合的特色鲜明、质量优秀、充满活力的一流应用型综合大学”愿景。这一目标定位是对浙江大学母体办学历史中“文化基因”特色的延续,也是源自浙江精神和杭州历史文化名城底蕴“本土特色”的结合。
就创新应用型大学转型发展路径而言,浙江大学和杭州市的双重加持是学校办学的重要支撑,也是人才培养的独特优势。发挥大学创新发展特色资源优势,一是传承浙江大学的求是文脉,赓续“求是”的精神传统。二是延伸浙江大学的人才、学科等优质教育资源,以来自浙江大学的学术文脉、人脉汇聚人才培养优势,成为浙江大学办学体系的重要组成部分。三是扎根杭州办学,与城市深度融合。建立紧密的政产学研合作机制,建设一批协同创新平台。通过产教融合、协同育人推进人才培养模式变革。在服务杭州、服务浙江、服务长三角一体化发展中形成学校特色。建构开放、共享、协同、互通的“城校融合”共同体关系,努力实现与名校名城共生发展。
西方的大学发展至今已经积累了非常丰富的经验,我们在借鉴西方发达国家高等教育发展经验的同时,更要立足我国现实国情来办学。办好一所应用型大学,定位很重要,要形成自己办学的理念,同时要凝心聚力,汇聚社会资源,因此在办大学的过程中,书记和校长的角色很重要。党委在办学过程中要全面领导,把握大局方向,办学和治校需要书记和校长同心同德、协力合作。由于社会各界很认同我们的办学理念,学校因而“得道多助”:社会机构上门来谈合作,各个政府部门、头部企业都主动来校谋求合作共赢,大家把资源都放在一起,使其产生化学反应,形成新产品。得益于杭州市委、市政府的支持,我们学校目前拥有一些办学资源;同时,学校这两年的办学理念正确,所以社会各界都愿意和我们分享资源。现在学校的做事效率非常高,学科建设效率大大提高,如新成立考古学专业。
在办学过程转换时,各种旧的观念、认知、思维方式、工作习惯等会形成阻碍,所以学校需要全面梳理机制性问题,设立各项新的规章制度、考核激励办法。学校转公以后修订了三百多项政策,每周都有好几个规章制度要重新修订,大到人才评价制度,小到班主任、辅导员考评标准,等等。得益于制度建设的体系化工程,大量改革工作能够顺利开展,办学效果和效率得到保证。
问:浙大城市学院如何面向国家战略和地方重大发展需求,积极参与区域创新发展工作,推进相应的学科建设,并形成新的经验和优势?
罗卫东:习近平总书记强调,“实施创新驱动发展战略是一个系统工程”②。要全面加强高等学校创新体系建设,积极推动产学研协同创新。要健全有利于激发创新活力和促进科技成果转化的科研体制,探索构建产学研用深度融合的全链条、网络化、开放式协同创新联盟。
从开放办学和系统思维角度,应用型大学学科交叉融合可以从学科建设的三个维度来看待。
一是宏观层次上,大学作为社会系统中“人才、科技、教育”科教融合支撑单位,学科建设创新发展要适应产业环境、政策环境、社会环境的需求和变化,要回应国家战略发展和社会重大需求。如东莞理工学院近年来加快融入国家战略和区域创新体系,对接粤港澳大湾区重点新兴产业的发展,以学科交叉融合为催化剂,推进智能制造、绿色低碳、创新服务三大学科群建设。
二是中观层次上,国家创新体系特别是高等教育系统中的应用型大学学科发展,要以“一流学科”建设目标为引领,不求大而全,有所为有所不为,特别是要紧密对接地方经济产业需求和人才培养需求,优化学科布局,重点发展新型交叉学科、特色学科。如荷兰的埃因霍温理工大学,位于全球最强大的技术中心之一——埃因霍温智慧港,深度扎根区域建设发展,促成了周边传统企业产业结构的转型升级,深化与区域、行业融合,聚焦“智能材料与工艺”“健康生物工程”“可再生能源”等六大跨学科研究主题共同创造解决方案,旨在构建智慧港地区的三螺旋合作伙伴关系,成为一所具有互联性的大学。
三是微观层次上,学科创新发展是应用型大学自身内涵式发展和创新人才培养体系构建的基础。应用型大学应基于自身特色定位、基于区域经济产业特色、基于所在城市特色来促进学科交叉和学科创新。以英国的曼彻斯特城市大学为例,该校利用其位于曼彻斯特市中心的地理位置优势,与英国政府和3000余所跨国公司、机构等开办特色教育。作为一所年轻的高校,曼彻斯特城市大学将设计时尚艺术作为主要学科专业,其特色在于与曼彻斯特城以及这座城市的时尚产业链、创意文化群体、艺术机构等相互连接、相互影响。在服务区域发展上,曼彻斯特城市大学还开展校际“叠位”合作,与曼彻斯特大学共建曼彻斯特建筑学院。两校还以学科联盟形式联合开展应对人口老龄化计划,创建世界上第一个“老年友好型城市”曼彻斯特。
因此,浙大城市学院面向国家战略和地方重大发展需求,锚定一流应用型大学目标定位,勇于改革创新,探索构建“科教创新综合体”新型范式。综合体通过“目标战略引领、学科交叉汇聚、资源优化配置、创新高效协同”集成以下八个方面创新要素(如图1所示):一个是战略导向重大使命需求驱动;一个是领军人物领衔高层次人才创新团队支撑;一个是新型本科专业(包括学科交叉“数字+”创新班)和本研贯通高层次应用型人才培养模式;一个是学科点交叉特色学科群;一个是一个以上产教融合基地(包括实训平台、产业学院、附属医院等);一个是新型科研平台等实体空间以及协同平台支撑综合体改革创新;一个是多样化发展基金促进资源支持发展能力;一个是政府、产业、研发机构等多界合作伙伴。
按照“有所为有所不为”策略优化学科布局,科教创新综合体面向数字中国、健康中国、交通强国、制造强国、文化强国、平安中国等六大国家重大战略,构建虚实结合的开放式、跨学科的政产学研联动办学平台;统筹校内外资源,一体化推动新型学科专业建设,促进文理渗透、理工交叉、医工融合,打造新工科、新文科、新医科人才培养新模式;激发办学活力,打造学科链、人才链、产业链、创新链“贯通式”“链环式”“共生式”科教融合、产教融合、校地融合特色发展的新路径、新形态。
一是重塑学科建设逻辑,促进学科融合。
科教创新综合体把服务国家战略和区域经济社会发展重大问题、需求作为学科建设的前提,面向世界科技前沿、面向经济主战场、面向国家重大需求、面向人民生命健康,建设与学校办学目标和定位、办学特色相匹配的“数字+”“城市+”“应用+”学科群。以新范式和新方法超越学科和专业设置的条状分割状态,择优培育,形成交叉融合、特色鲜明、协调发展的学科生态群。根据重大需求优化调整学科专业体系。跨学科板块汇聚以下五方面:共同富裕与数字治理、交通与智慧工程、数字文旅与文化传承、健康大数据与智慧康养、低碳城市与高质量人居环境。围绕学科布局重点,发挥学科建设对专业调整的方向引领功能,优化专业结构,建设“城市数字治理”“数字文旅”“智慧交通”“增材制造”“考古(+数字科技)”“国土空间规划”等新文科、新工科等战略新兴专业和交叉复合专业。
二是创新协同育人平台,促进科教融合。
科教创新综合体的“创新”,致力打破学科壁垒,贯通堵点、难点,融汇创新,以转型背景下政府主导、产业转型、行业需求前沿问题领域为契合点,建立校企、校地战略合作伙伴关系,共建技术创新基地、实验实训基地,共享政府、科研院所、行业企业的创新资源要素。用系统化思维,推进人才培养模式创新、科研组织模式创新、高校办学体系创新。我们探索创立的科教创新综合体,就是要把人才培养和学术研究真正放到打通的平台上,通过一个组织模式解决原来的学科分割、专业壁垒等问题。
以“国土空间规划”科教创新综合体为例,学校结合综合体“八个一”要素整体架构背景,将传统学院转型重塑为跨学科新型学院。2021年成立全国首家独立建制的国土空间规划学院,按照新文科+新工科改革思路,面向国家重大战略需求,服务浙江省共同富裕示范区建设和杭州“一核九星、双网融合、三江绿楔”的新型特大城市空间治理,由院士和行业领军人才领衔,通过政产学研协同,打造“国土空间规划科教创新综合体”“国土空间规划学院”“研究院”三位一体的跨学科建设单位。学院重点围绕“数字+国土空间规划”推动数字治理与智慧城市研究,围绕“城市+国土空间规划”推动城市更新、城市设计与宜居城市研究,围绕“生态+国土空间规划”推动绿色建筑与生态城市研究。构筑国土空间规划新型人才培养全域融合教育链,坚持文理交叉、工管融合,探索规划、工程、建筑和设计、艺术的交叉应用研究和复合型人才本硕博贯通培养模式。
三是深化治理体系建设,促进平台落地。
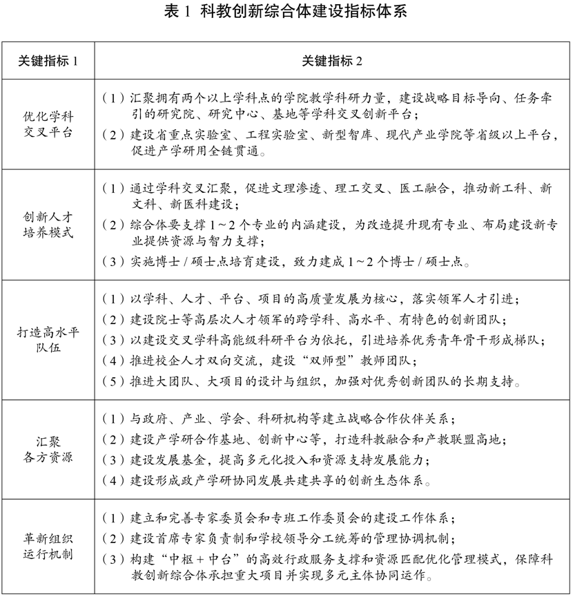
科教创新综合体打破传统内部组织壁垒、政策壁垒和学科专业壁垒,致力构建开放式科教融合育人机制,是融学科交叉、科研平台、技术创新转化中心、实训基地、社会服务、基金支持于一体的新形态办学组织模式变革,具有五大方面建构任务(如表1所示)。
作为首个试点建设的“城市数字治理”科教创新综合体,以城市大脑研究院、幸福城市研究院和法学院、计算机与计算科学学院为联合共建主体。然后就是我们正在建设的发展基金以及作为数据综合体提供服务的“城院中台”。整个团队目前有20人左右,既有核心成员,又有外围成员,覆盖校内的计算机科学与工程学系、信息与电气工程学院、法学院和商学院,是一个比较稳定的组团。这个团队也可以成为智库,为校外机构提供服务,比如今年杭州的交通治理问题,我们学校50位教师带着五百多名学生在地铁口进行问卷调查。上述这些都是综合体推动解决杭州重大现实问题的一些案例。在创新平台架构下,“城市数字治理”跨学科研究指引跨学科教育发展方向并提供新知识储备,充实教育教学课程新内容,促进新文科新型专业建设和人才培养模式变革;跨学科教育为跨学科研究提供人才储备,推进教师以研促教能力水平提升,同时使跨学科研究保持生机活力。再比如,我们在西湖区云栖小镇设立了一个新型增材制造综合体,主要是响应“制造强国”战略,弥补浙江省金属粉末基础3D打印的缺门;从西安冶金科学院引进“万人计划”人才汤慧萍教授来组建创新团队,从同济大学引进人才做飞行汽车研究,以及将学校的控制和电子电路、计算机等相关学科教师搬至滨江办公,利用好政府提供的空间资源。科教创新综合体是一个还在不断完善的组织创新改革方案,这也将变成浙大城市学院真正确立特色的最重要的组织变革。
大学可以有物理上的围墙,但一定不能有知识上的围墙,应用型大学需要真正把根扎到各个地方。浙大城市学院现在努力探索的办学方式就是在本校区认真开展扎扎实实的两年公共课、基础课、通识课教育,做好本科人才培养工作。尽可能强化高年级同学的实习、实训、实践教育,使其学习的场域尽量靠近行业基层和产业一线。这个时候,我们要充分利用设立在各个城区的“嵌入式”微校区,它们将成为高年级同学的实验室和教室。这样做是为了让本科生在学习上能够紧紧地跟上产业创新的脚步,不至于脱离实际,更重要的是为了毕业生能够有更好的就业机会。我们努力推进“就业直通车”项目,学生经过两年本科教育后,进驻到地方企业去参与实训,企业就可以直接留用表现优秀的学生。目前已经有几个做得不错的范例,将它们的经验进行总结、提炼、复制、推广,就会变“盆景”为“风景”。我个人认为,这条路走通了,就会成为大学本科教育变革和教育发展的一种经验,希望将来也能够形成为“浙大城市学院模式”。如果要提前给这种模式下一个定义,那就是:应用型大学应该将城市作为学校的教室、实验室,积极探索“打通学研用”一体化办学模式。具体说就是产学研多方主体围绕所聚集的特定城市空间共同开展协同创新活动,为城市更新和治理服务,以达到“科技、产业、城市、教育”之间富有活力、圈层循环的创新发展模式。我想,所谓的城市大学,是扎根在城市这个人类文明的汇聚平台,面向城市未来,支撑城市更高能级发展的大学;评判它办得成功与否的主要标准,应该是它能否通过发挥大学的人才培养、学术创新、社会服务等基本功能去助力与赋能一座城市的五大建设(经济、政治、文化、社会、生态建设),能否助力改善城市居民的生活品质。其实,城市本身历来就是一所“大学”,如果说浙大城市学院这所狭义的大学,能够切实地融入到城市这座广义的大学中去,把两个大学体系的壁垒打破,实现资源交换与能量交流,那么它将获得更加强劲的发展动能。
注释:
①中华人民共和国教育部.我国建成世界规模最大的高等教育体系 高等教育在学总人数达4430万[EB/OL].(2022-05-18)[2022-11-02]. http://www.moe.gov.cn/fbh/live/2022/54453/mtbd/202205/t20220518_628374.html.
②中国政府网.习近平在中科院第十七次院士大会、工程院第十二次院士大会上的讲话[EB/OL].(2014-06-09)[2022-11-02]. http://www.gov.cn/xinwen/2014-06/09/content_2697437.htm?isappinstalled=1.
引用此文
罗卫东.打通学研用 培育新人才——浙大城市学院校长罗卫东教授谈应用型大学建设[J]. 科教发展研究,2022,2(4):46-61.
LUO Weidong. Cultivating New Talents by Linking Learning, Research and Application: Professor LUO Weidong, President of Zhejiang University City College, Talking about the Construction of Applied University[J]. Journal of Science, Technology and Education Studies, 2022, 2(4): 46-61.
来源 / 科教发展研究
责任编辑 / 孙亚飞
审核 / 徐婧
终审 / 李磊
出品:
tuī
jiàn
yuè
dú