关节骨软骨缺损在临床中十分常见,但是软骨组织自修复能力差,而且软骨修复 不佳会导致软骨下骨退行性疾病。因此,软骨再生修复是目前临床面临的一个巨大挑战。水凝胶有与自然关节软骨相似的结构、高含水量,是软骨组织修复的一种理想材料。糖胺聚糖,如硫酸软骨素、透明质酸等,是人体软骨和其他组织细胞外基质的重要组成成分,在调节细胞功能,包括细胞迁移和与细胞膜受体结合传递信号等方面,起着重要的作用。因此,聚多糖基水凝胶具有潜在的软骨修复性能。但粘性聚多糖的分子链是负电性的,缺乏细胞粘附位点,常表现出较弱的细胞亲和性,不利于细胞的粘附。因此,有必要开发一种新型的聚多糖基水凝胶,使其同时具有良好的力学性能以及良好的细胞/组织相容性,以便更好的用于软骨组织修复与再生。
针对传统的粘多糖基水凝胶的力学性能差无法满足软骨再生的力学要求,且细胞亲和性有限不易固定细胞的问题,西南交通大学鲁雄教授课题组,通过在多巴胺(DA)聚合过程中加入CS,形成 PDA-CS 复合物,并将 PDA-CS 复合物分散在弹性高分子网络中,交联形成具有促进软骨再生的、细胞亲和性的,仿贻贝组织粘附性硫酸软骨素(CS)水凝胶。该水凝胶网络中,PDA-CS 复合物能够与高分子链发生多种非共价键相互作用,从而赋予水凝胶良好的韧性及可回复性。水凝胶中的 CS 组分能够维持软骨细胞的表型,诱导骨髓间充质干细胞向软骨分化;PDA 组分具有良好的细胞亲和性与组织粘附性。当该水凝胶植入软骨缺损处后,水凝胶形成了仿软骨细胞外基质的微环境,PDA不仅可以固定体液或血液中的内源性生长因子,还可以固定血液中的干细胞;而 CS能够诱导细 胞软骨分化。体内实验证明该水凝胶能够在无外源性生长因子的条件下,诱导软骨组织的再生。
图1仿贻贝组织粘附性硫酸软骨素水凝胶的设计思路
(a)碱性氧化环境形成 PDA−CS 复合物。
(b)自由基聚合形成仿贻贝组织粘附性硫酸软骨素水凝胶
(c)水凝胶植入软骨缺损处。
(d)CS−PAM水凝胶不利于细胞粘附。
(e)PDA−CS−PAM 水凝胶中的PDA组分有利于生长因子的固定与细胞的粘附,从而使CS发挥其生物学功能。
图2 分子动力学(MD)计算CS-PDA复合物
(a)CS初始模型
(b)CS-PDA复合物初始模型
(c) 单一CS,形成纳米结构为疏松结构
(d)CS-PDA 复合物形成紧密的结构,说明PDA与CS存在较强相互作用,能够形成纳米结构。图中,CS显示为棍状模型,PDA为球状模型。
图 3水凝胶力学性能
(a)(1)PDA-CS-PAM 水凝胶在压缩后可回复;(2)CS-PAM 在压缩后破损。
(b)PDA-CS-PAM 水凝胶的压缩加载-卸载循环曲线。
(c-d)PAM, CS-PAM, PDA-PAM,以及PDA-CS-PAM水凝胶的压缩曲线和压缩强度。
(e)水凝胶的储能模量(G’)。
(f) PDA-CS-PAM 水凝胶的损耗因子随频率变化。
图4 水凝胶粘附性能
图5软骨细胞在水凝胶上的生物学行为
在培养 7 天后,粘附在(a)PAM, (b) CS-PAM,(c) PDA-PAM,(d) PDA-CS-PAM水凝胶表面的软骨细胞的活死染色激光共聚 焦扫描图片。
(e)软骨细胞在不同水凝胶表面培养 3 天和 7 天后的增殖情况。
软骨细胞在不同水凝胶表面培养 21 天后蛋白多糖(f)和 II 型胶原的表达量(g)
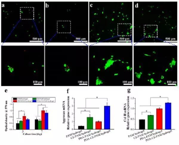
图6 骨髓间充质干细胞(BMSC)在水凝胶上的生物学行为
在培养 7 天后,粘附在(a)PAM, (b) CS-PAM,(c) PDA-PAM,(d) CS-PDA-PAM 水凝胶表面的 BMSC 的活死染色激光共聚焦扫描图片。
(e)BMSC 在不同水凝胶表面培养 3 天和 7 天后的增殖情况。
BMSC 在不同水凝胶表面培养 21天后蛋白多糖(f)和 II 型胶原的表达量(g)
图 7 水凝胶体内软骨修复评价
(a)兔膝关节缺损手术模型。
(b)术后 3 个月取样照片,分别为空白对照组, PAM 水 凝胶, CS-PAM 水凝胶, PDA-CS-PAM 水凝胶。
(c)各组软骨缺损修复情况的 ICRS 评分
(d-g)各组术后 6 周的 H&E染色分析,(d)空白对照组,(e)PAM 水凝胶处理组,(f)CS-PAM 水凝胶处理组,(g)PDA-CS-PAM 水凝胶处理组
(h)各组软骨缺损修复标本的组织学 MODS 评分
基于仿贻贝粘附机理,本研究制备了具有组织粘附性硫酸软骨素水凝胶。通过 DA 在碱性含氧环境下的聚合形成 PDA-CS 复合物,将其掺入 PAM 网络,形成 PDA-CS-PAM 水凝胶。当该水凝胶植入软骨缺损处后,水凝胶形成了仿软骨细胞外基质的微环境,PDA 不仅可以固定体液或血液中的内源性生长因子,还可以固定血液中的干细胞;而 CS 能够诱导细胞软骨分化。体内实验证明该 PDA-CS-PAM 水凝胶能够在无外源性生长因子的条件下,诱导软骨组织的再生。总之,该 PDA-CS-PAM 水凝胶具有合适的力学性能、细胞粘附性和诱导软骨再生功能,其中的 PDA 和 CS 协同创造无生长因子诱导软骨再生的微环境,突破了粘多糖力学能差,缺少细胞粘附性的困难,是用于软骨修复新型水凝胶的一大进步。
相关成果以“Mussel-Inspired Tissue-Adhesive Hydrogel Based on the Polydopamine–Chondroitin Sulfate Complex for Growth-Factor-Free Cartilage Regeneration”为题在线发表于《ACS Applied Materials & Interfaces》。论文的第一作者为韩璐博士。该研究得到了国家重点研发计划、国家自然科学基金等项目支持。
论文链接:
https://pubs.acs.org/doi/10.1021/acsami.8b05314
来源:材料人网
免责声明:部分资料来源于网络,转载的目的在于传递更多信息及分享,并不意味着赞同其观点或证实其真实性,也不构成其他建议。仅提供交流平台,不为其版权负责。如涉及侵权,请联系我们及时修改或删除。邮箱:info@polymer.cn
关注高分子科学技术 👉
长按二维码关注
诚邀投稿
欢迎专家学者提供稿件(论文、项目介绍、新技术、学术交流、单位新闻、参会信息、招聘招生等)至info@polymer.cn,并请注明详细联系信息。高分子科技®会及时推送,并同时发布在中国聚合物网上。
欢迎加入微信群 为满足高分子产学研各界同仁的要求,陆续开通了包括高分子专家学者群在内的几十个专项交流群,也包括高分子产业技术、企业家、博士、研究生、媒体期刊会展协会等群,全覆盖高分子产业或领域。目前汇聚了国内外高校科研院所及企业研发中心的上万名顶尖的专家学者、技术人员及企业家。
申请入群,请先加审核微信号PolymerChina (或长按下方二维码),并请一定注明:高分子+姓名+单位+职称(或学位)+领域(或行业),否则不予受理,资格经过审核后入相关专业群。
Go to "Discover" > "Top Stories" > "Wow"