胶原蛋白为细胞外基质(ECM)的核心成分,是构成细胞外基质的骨架,支撑细胞功能表达的平台,并具备促进组织再生和修复的性能,在组织工程中得到了广泛的应用,如伤口愈合、骨骼和神经再生等。 遗憾的是,胶原天然的致血栓特性极大地限制了其在心血管植介入材料及器械(血管支架、人工心脏瓣膜、心脏封堵器等)中应用的可能性。
人III型胶原蛋白序列中,有正负电荷相邻排列的GER(甘氨酸-谷氨酸-精氨酸)或GEK(甘氨酸-谷氨酸-赖氨酸)等能有效促细胞粘附的三元片段,细胞粘附是由整合素与多肽结合介导的。 胶原蛋白通过受体GP Ia/IIa (α2β1), GP VI和GP Ib/IX/V复合物激活血小板,受体α2β1的I域识别并结合胶原蛋白序列GFOGER, GLOGER, GROGER, GLOGEN等,导致严重的血小板粘附和激活。 这些序列显示片段中的羟脯氨酸(O)可能对血小板粘附和活化至关重要。 因此,通过对人的III型胶原蛋白序列进行计算机辅助筛选设计,获取含有高细胞黏附活性片段、不含有血小板结合位点的序列,可能是获得一类可用于心血管材料改性的定制化新型重组人源化胶原蛋白材料的有效方案。
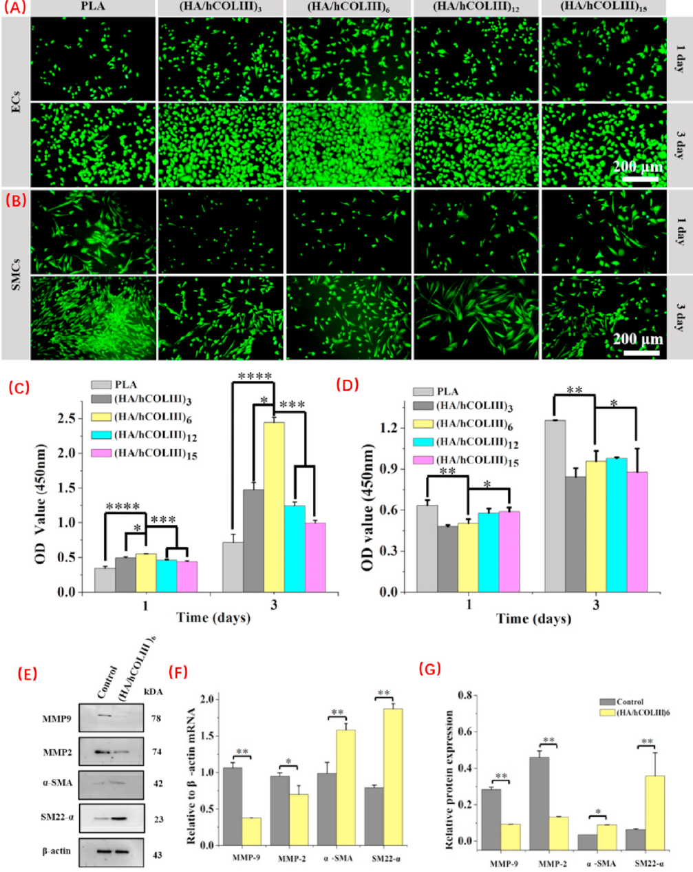
王云兵教授团队与复旦大学等紧密合作,系统研究了人III型胶原蛋白全序列,筛选出了人III型胶原蛋白全序列中的Gly483-Pro512区段,该序列既保留了高黏附性的片段(GER、GEK),又避开了含有羟脯氨酸(O) 的片段T16WTp(483GERGAPGFRGPAGPNGIPGEKGPAGERGAP512 )。表1和图1分别为研究团队所开展的抗凝多肽的序列研究,结果表明T16WTp具有极低的血小板亲和力,基于该片段合成的重组III型人源化胶原蛋白(hCOLIII)具有抗血小板黏附和激活的作用。研究团队基于hCOLIII的抗血栓特性,在血管支架表面构建了基于重组人源胶原蛋白的仿细胞外基质涂层,与动物胶原蛋白(aCOL)相比,定制化hCOLIII仿生涂层的具有优异的抗凝血性能(图2),能有效的促进体外内皮细胞的增殖,同时能促进平滑肌细胞由分泌型向收缩型转化,从而抑制平滑肌细胞增殖(图3)。支架植入动物实验表明,基于重组III型人源化胶原蛋白构建的心血管支架涂层具有优异的抑制炎症反应、抑制过度的新生内膜增生、促血管组织内皮化和抗血栓形成的作用(图4)。该项工作挖掘了定制化胶原基材料用于心血管植介入材料制备和改性的潜能,为心血管植介入材料和器械的研究提供新的技术储备和研发思路。
表1 筛选设计的6种衍生于人源III型胶原蛋白的多肽氨基酸序列
图1筛选设计的6种衍生于人源III型胶原蛋白的多肽在聚乳酸(PLA)材料上的血小板粘附与激活SEM结果及重组III型人源化胶原蛋白(hCOLIII)与动物胶原蛋白(aCOL)在PLA材料上的血小板粘附与激活SEM结果
图2. (A)基于动物胶原aCOL和重组人源化胶原蛋白hCOLIII制备的涂层血小板粘附/激活;(B)基于重组人源胶原的细胞外基质仿生支架涂层半体内血液循环实验--新西兰白兔半体内试验模型;(C)为半体内循环后在样品表面血栓沉积照片;(D)不同导管的封堵率;(E)为不同样品表面血液循环2h后的SEM结果
图3. (A)不同样品培养1天和3天后ECs荧光染色; (B)不同样品培养1天和3天后SMCs的荧光染色;(C)不同样品ECs的细胞活力;(D) 不同样品SMCs的细胞活力 ;(E)Western Blotting细胞骨架蛋白表达分析,包括SM22a、α-SMA、MMP-2、MMP-9; (F) α-SMA、SM22a、MMP-2、MMP-9 mRNA相对表达量分析。
图4. (A)对植入支架周围组织进行HE、CD68、α-SMA免疫组化染色分析;(B)血管狭窄率; (C) 不同组织的炎症评估; (D)组织中α-SMA的相对强度; (E)组织内部的SEM图; (F) CD31 表达;(G)新生内膜表面eNOS表达; (H, I) CD31和eNOS在新生内膜表面的定量分析。
以上相关成果发表在Biomaterials(Biomaterials ,276 (2021) ,121055)。论文第一作者为四川大学国家生物医学材料工程技术研究中心杨立老师,通讯作者为国家中心主任王云兵教授和罗日方副研究员。
论文链接:
https://authors.elsevier.com/a/1dXOwWWN0osjL
四川大学王云兵教授团队主页:
https://m.x-mol.com/groups/wang_yunbing
点击下方“阅读原文”可下载查阅“四川大学王云兵教授团队最近几年在心脑血管疾病治疗领域产品研发项目简介(多个全球首创的用于先天性心脏病、心衰、脑梗等治疗的产品,并都已进入医院临床使用)”
相关进展
高分子科技原创文章。欢迎个人转发和分享,刊物或媒体如需转载,请联系邮箱:info@polymer.cn
诚邀投稿
欢迎专家学者提供稿件(论文、项目介绍、新技术、学术交流、单位新闻、参会信息、招聘招生等)至info@polymer.cn,并请注明详细联系信息。高分子科技®会及时推送,并同时发布在中国聚合物网上。
欢迎加入微信群 为满足高分子产学研各界同仁的要求,陆续开通了包括高分子专家学者群在内的几十个专项交流群,也包括高分子产业技术、企业家、博士、研究生、媒体期刊会展协会等群,全覆盖高分子产业或领域。目前汇聚了国内外高校科研院所及企业研发中心的上万名顶尖的专家学者、技术人员及企业家。
申请入群,请先加审核微信号PolymerChina (或长按下方二维码),并请一定注明:高分子+姓名+单位+职称(或学位)+领域(或行业),否则不予受理,资格经过审核后入相关专业群。
点
这里“阅读原文”,查看更多