![]()
[c2]雏菊链能够发生类似于肌节中肌丝滑动的分子内收缩和舒张运动,因而常被称作分子肌肉,并引起了广泛的关注。迄今为止,尽管一些能够对不同刺激做出响应的双稳态[c2]雏菊链型机械互锁聚合物被报道,但是,如何建立[c2]雏菊链微观运动与材料宏观机械性能之间的关系仍然是该领域中悬而未决的一大难题。
近期,上海交通大学颜徐州团队将单个双稳态的[c2]雏菊链分子解耦成两个单独的舒张态和收缩态雏菊链分子,发展了仅由密集的舒张态或收缩态构型[c2]雏菊链组成的机械互锁网络(MINs),并以其为模型体系阐明了[c2]雏菊链微观运动与MIN宏观机械性能间的关系。在外力作用下,舒张态的[c2]雏菊链主要经历弹性形变,有利于保证相应材料的强度、弹性和抗蠕变性能;收缩态的[c2]雏菊链则会发生长程的分子内运动,伴随着分子结构中隐藏链的释放,而大量此类微观运动的积累,则能够赋予相应材料优异的延展性及能量耗散能力。该工作是雏菊链结构自1998年被命名以来,首次阐明其微观运动对聚合物宏观机械性能的影响,这对雏菊链分子肌肉材料的开发和应用具有重要意义。相关工作以“Insights into the Correlation of Microscopic Motions of [c2]Daisy Chains with Macroscopic Mechanical Performance for Mechanically Interlocked Networks”为题发表在近期的《Journal of the American Chemical Society》上。具体地,具有单一收缩和舒张态的[c2]雏菊链构型是通过采用两种不同的识别位点而实现的。在舒张态构型中,分子内的两个冠醚单元相互间距离很近,其构型通过冠醚与二级铵盐的主客体识别作用来稳定(图1);在收缩态构型中,两个冠醚单元相互远离,其停留在轴上甲基化的三氮唑单元上。两种单体通过烯烃-硫醇点击化学与交联剂反应,从而得到包含单一舒张态[c2]雏菊链的MIN-1和单一收缩态[c2]雏菊链的MIN-2。两种单体的构型主要通过核磁进行确认,而单体向网络的转变反应,则通过红外和固体核磁等手段进行了检测。![]()
图1 双稳态[c2]雏菊链的解耦以及两种MINs的制备及结构。网络基础的粘弹性通过流变主曲线进行了揭示(图2)。MIN-1的主曲线中能够观察到两个明显的弹性平台,它们对应于主客体解离前和解离后网络不同的状态。而MIN-2的主曲线中只能观察到一个平台,但其范围更宽。其在相对高频区域的平台没有像MIN-1一样显现的原因,可能是因为冠醚与甲基化三氮唑基团的主客体作用较弱,主客体解离前的平台难以有效保持。另外,两种网络的平台模量 (MIN-1中相对低频的平台) 要大大低于通过仿射和幻影理论得到的理论值,其原因可能是因为主客体解离后的[c2]雏菊链基元,能够发生热诱导的滑动运动来改变交联点间链长,从而展示出不同于一般聚合物网络的模量表现。![]()
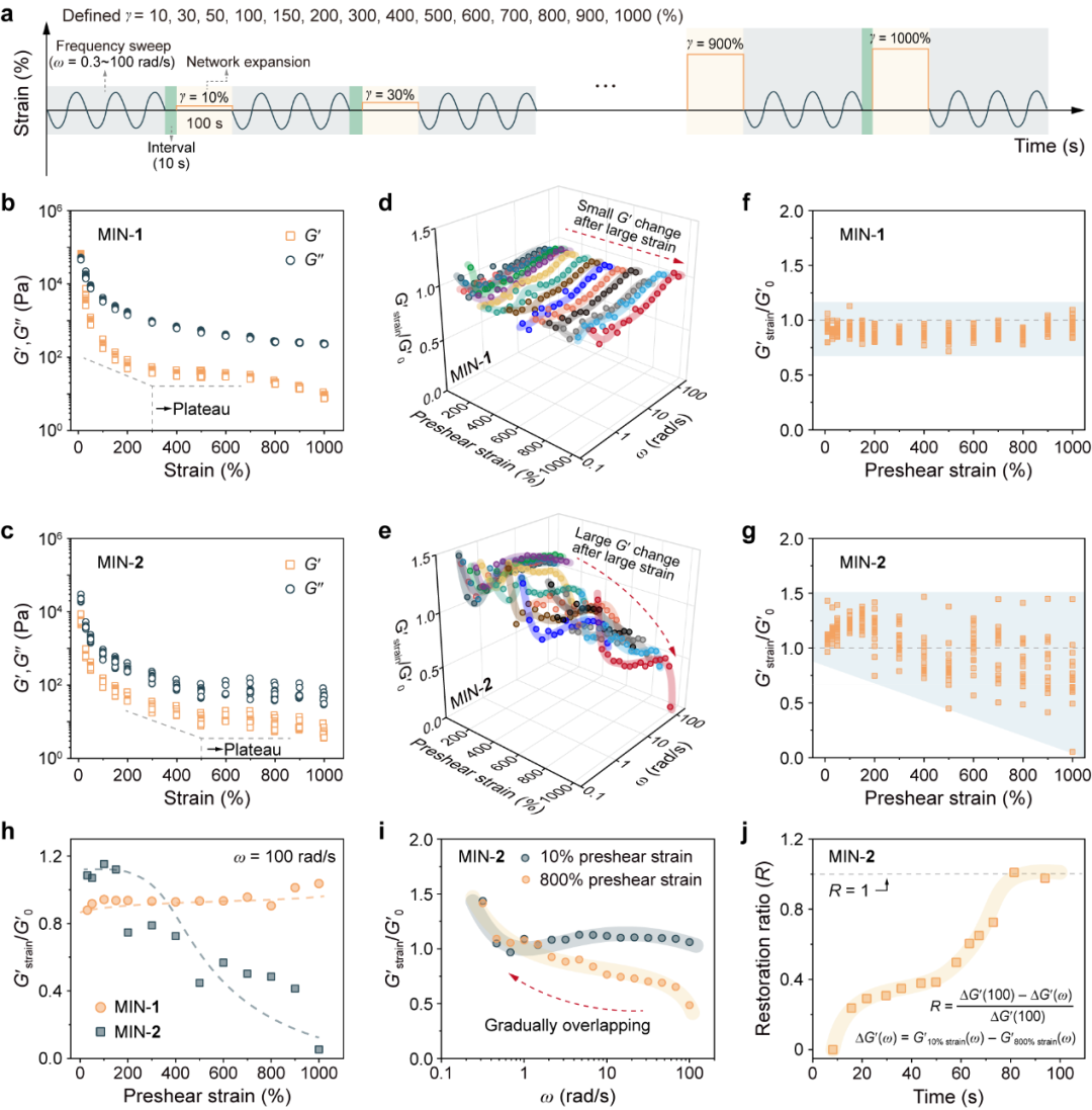
[c2]雏菊链单元的微观运动首先通过CoGEF模拟进行了理论推测 (图3)。结果表明:舒张态的[c2]雏菊链受力后主要发生弹性的变形而收紧构型,其运动范围非常有限。而收缩态的[c2]雏菊链在力的作用下会发生长程的滑动运动,最终也与舒张态的[c2]雏菊链一致,发生构型的收紧。作者通过利用大振幅震荡剪切的方法,揭示了两种基元在本体材料中真实的力响应行为。该方法先通过一系列大应变来诱导[c2]雏菊链发生运动,然后每个大应变后紧接着进行一个频率扫描来检测网络状态,分析基元的运动情况 (图4a)。大应变下的模量变化显示 (图4b,c),MIN-2的模量平台出现在更大应变,暗示滑动的存在。大应变后的频率扫描 (图4d-g) 可以看出MIN-2在大应变下存在明显的模量下降,这一现象源于基元滑动而引起的网络扩张,进一步印证了[c2]雏菊链的运动。更多的运动细节也通过对频率扫描的分析而被揭示了出来:[c2]雏菊链单元的运动在200%以后大规模发生(图4h)。在频率扫描过程中,因运动而改变的[c2]雏菊链构型也在逐渐的恢复(图4i),其恢复时间大约为90 s (图4j)。![]()
图3 [c2]雏菊链基元微观运动的CoGEF理论研究。![]()
揭示[c2]雏菊链微观运动后,作者进一步对两种MIN宏观机械性能进行了研究。[c2]雏菊链的长程运动,在拉伸曲线中具有直接的体现 (图5a-c),MIN-2的曲线中存在一段额外的相对平缓的区域2。而MIN-1中由于不存在显著运动,更能保证材料强度。两种MIN都有大量的主客体作用,拉伸过程中均有显著的耗散行为,因而在循环拉伸时表现出明显的迟滞 (图5d-f)。MIN-1中[c2]雏菊链的主客体作用在力卸载后即能伴随着快速恢复。因此,与MIN-2相比,MIN-1在连续循环拉伸中,始终能够保持较大的迟滞面积。而MIN-2的冠醚因滑动远离识别位点,因此恢复较慢。同样地,[c2]雏菊链滑动显著的MIN-2具有明显的蠕变行为,并且蠕变应变的恢复较慢,而MIN-1则与之相反 (图6a-d)。最后,作者也通过流变时间扫描记录了两种MIN的模量 (即[c2]雏菊链单元) 的恢复过程。![]()
![]()
图6 两种MIN宏观的机械性能 (蠕变及时间扫描)。上海交通大学助理研究员张照明和尤伟是该论文的第一作者,颜徐州研究员为通讯作者,上海交通大学俞炜教授在流变测试与结果分析讨论方面给予了大量的支持和帮助。该工作得到了国家自然科学基金委、上海市自然科学基金、上海交大变革性分子前沿科学中心以及浙江大学上海高等研究院繁星科学基金的资助。
原文链接:
https://pubs.acs.org/doi/10.1021/jacs.2c11105
相关进展
高分子科技原创文章。欢迎个人转发和分享,刊物或媒体如需转载,请联系邮箱:info@polymer.cn
欢迎专家学者提供稿件(论文、项目介绍、新技术、学术交流、单位新闻、参会信息、招聘招生等)至info@polymer.cn,并请注明详细联系信息。高分子科技®会及时推送,并同时发布在中国聚合物网上。
欢迎加入微信群 为满足高分子产学研各界同仁的要求,陆续开通了包括高分子专家学者群在内的几十个专项交流群,也包括高分子产业技术、企业家、博士、研究生、媒体期刊会展协会等群,全覆盖高分子产业或领域。目前汇聚了国内外高校科研院所及企业研发中心的上万名顶尖的专家学者、技术人员及企业家。
申请入群,请先加审核微信号PolymerChina(或长按下方二维码),并请一定注明:高分子+姓名+单位+职称(或学位)+领域(或行业),否则不予受理,资格经过审核后入相关专业群。