点开邮件仔细阅读后才长呼一口气,还好还好,调整项目的尺度有严也有松,整体还在接受范围内。(可惜我那刚出锅的蛋饼啊)由于12月8号19点30分后就要实行调整后的核保政策了,于是立刻赶了一篇文章,希望能帮到大家。总之一句话:为避免增加核保困难度,如果你发现自己涉及健康告知的问题在调整后的核保会更严格,请尽量在调整前完成核保与投保动作。![]()
本次调整主要是两个方向,一个是健康告知的调整,一个是智能核保的调整。
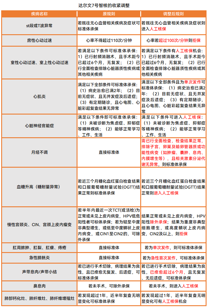
健康告知的变化不大,部分问题的询问调整后反而更加具体和清晰了,整体还是宽松的,并没有实质的影响,所以这部分就略过不谈。
主要有影响的是对智能核保的调整,上文部分有说,尺度有松也有严,咱们一一来看哈。
一、调整后更宽松的项目
肺结节、甲状腺结节和乳腺结节这三项,调整后的智能核保规则反而更利好了。甲状腺结节和乳腺结节倒也罢了,与其说优化,不如说是修正「过失」。
对于做过结节切除手术,病理是良性且复查无结节的群体来说,原先的智能核保里面选不到对应的选项,导致必须要人工核保,比较麻烦,这次调整后,增加了术后复查未见结节的智核选项,核保便捷度瞬间提升。让我惊讶的是对肺结节的核保调整,不仅从5mm以下的结节调宽到6mm以下的结节,核保结论还由除外变成了标体。其实若单看调整后的规则,并不会觉得严苛,这就是正常的核保标准,由此可见达尔文7号原本的核保尺度是有多宽松了![]()
怎么说呢,连责备抱怨的话都不好意思发表了,因为准确地讲,人家没有把规则变严苛,只是把它变正常了而已。尤其是ST段或T波异常这个问题,这可是个常见的拒保原因,曾几何时,有多少人被困扰在这个问题的核保上,基本都需要人工核保,大部分的人工核保还都需要心脏超声做佐证。达尔文7号到目前为止的智能核保规则居然如此宽松,只要没有心血管相关疾病和症状就可以标准体承保,可惜明天就要调整了,不然能让多少被该问题困扰的人买上保险啊。(遗憾叹气脸)大家可以仔细对照表格看看,如有涉及的,抓紧「捡漏上车」。在保险业的时间越久,越会感觉,一个产品有多好没那么重要,能买上才重要。投保从来都是一件双向选择的事,哪怕再好的产品,核保过不了也是白瞎,所以我们号一向青睐那些核保宽松的产品,比如超越1号。达尔文7号 这种产品就纯属可遇不可求的意外之喜了,在它之前,我也不敢想象,有个产品居然能在产品责任、费率和核保尺度上都有优势。这次调整也算意料之中的事,只是没想到来的会这么快。所以大家真的要珍惜自己的年轻和健康窗口期,趁能标体买保险的时候尽量把险种都配齐,且买且珍惜这句话真不是为了贩卖焦虑,客观事实就是如此。一部分人还在对比或者拖延的时候,另一部分人却在为核保发愁,更有大把的人宁愿除外或者加费也想把保险给买上,可得到的往往是拒保的消息......这些都是每天发生的事。「血淋淋」的前车之鉴有很多,我们不愿意举这种事例,因为我们不想消费别人的痛苦与后悔,只能一次又一次苦口婆心地劝大家,尽快保上不要拖,真的,速度大于完美是配置保险的万用solgan。
比起远处的风景,已经真实握在手上东西带给我们的东西才更多,保险如此,人生亦然。最后,如果大家有疑问,可点击下方小卡片预约顾问或者评论区留言呀~