北京中医药大学招生办

各位考生和家长:

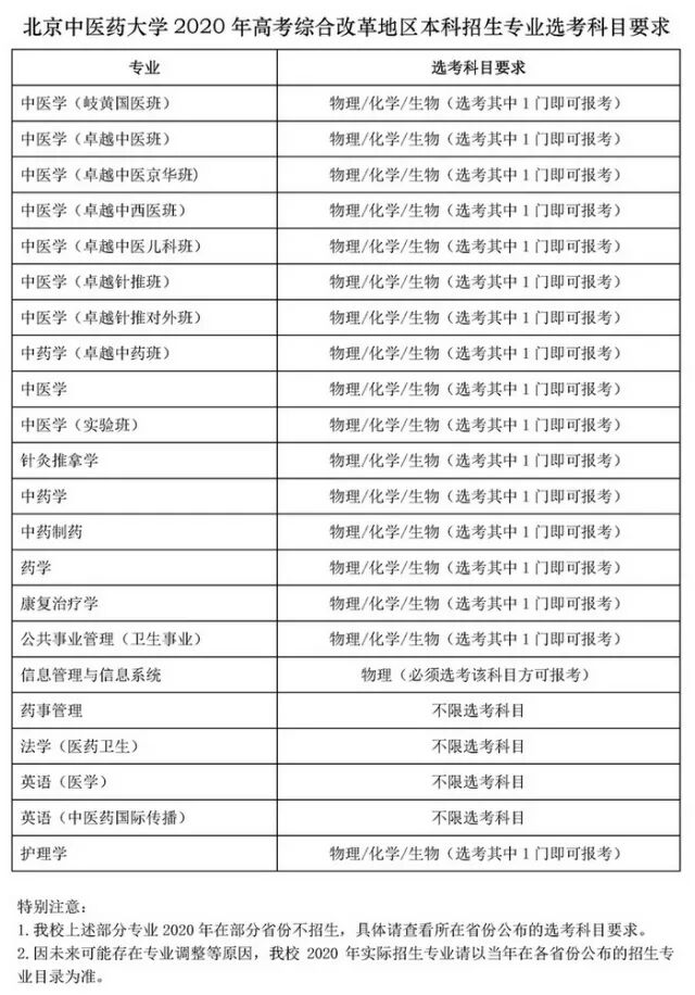
现对外发布《北京中医药大学2020年高考综合改革地区本科招生专业选考科目要求》,请2020年高考综合改革地区(北京、天津、上海、浙江、山东、海南)的考生和家长点击下方图片查看。

特别注意:

1.下表中我校部分专业在部分省份不招生,具体请查看所在省份公布的选考科目要求。

2.因未来可能存在专业调整等原因,我校2020年实际招生专业请以当年在各省份公布的招生专业目录为准。

北京中医药大学招生办公室

2018年5月19日        

关注

长按识别二维码,关注北中医招办公众号,获取更多招生资讯。

010-64286231

zs@bucm.edu.cn