华盛顿特区的美国国
来源:达伦·霍尔斯特德(Darren Halstead)
近日,路透社报道称,美国参议院商务委员在一份长达131页的立法草案中提到,将在5年内投资1100亿美元(折合人民币约7075亿元)于基础和先进科技研究层面。为了应对来自中国的竞争压力,还将专门设立白宫“首席制造官”职位以应对当前挑战。
据悉,美国参议院商务委员会将于5月12日就该项立法提案进行辩论。
(路透社报道截图)
下血本!美国1100亿美元发展半导体等关键技术,设“首席制造官”
在这份名为《Endless Frontier》(无尽前沿法案)的两党提案中,最重要的内容为“在未来的5年当中,将对美国的基础和先进科技研究方面投资1100亿美元(折合人民币约7075亿元)”。
具体来看,这1100亿美元将分为两大部分,其中950亿美元的大部分资金用于投资关键技术领域的基础和先进技术研究、商业化等,比如人工智能、半导体、量子计算、先进通信、生物技术和先进能源等领域的科研活动,而这些也是当前美国对中国实施封锁和打压的领域。
另外100多亿美元的资金将重点用在至少十个区域技术中心建设上,此外美国还计划创建一个供应链危机应对计划,来解决当前汽车生产所出现的半导体芯片缺口等问题。
报道中还提到,将新设立一个由参议院确认的“首席制造官”岗位,他将在总统的执行办公室任职,并将领导一个新的制造和工业创新政策办公室,以应对来自中国不断上升的竞争压力。
法案中还指出,将指示商务部建立“供应链韧性和危机应对项目”,包括“供应链在面临疫情和生物威胁、网络攻击、极端天气、恐怖主义和地缘政治攻击、大国冲突等冲击时抵御和恢复的能力”。
据悉,这份由参议院商务委员会主席玛丽亚·坎特韦尔和该委员会共和党的一号人物罗杰·威克提议的法案草案经过了修改,将于5月12日就该项立法提案进行辩论。
《无尽前沿法案》到底是什么?
《Endless Frontier》(无尽前沿法案)究竟是什么,又因何得名?据悉,《无尽前沿法案》是为纪念美国科学家范内瓦·布什(Vannevar Bush)而取得名字。范内瓦·布什被称为“信息时代的教父”,是模拟计算机的开创者,也是“曼哈顿计划”等军事研究计划的领导者,对美国取得二战胜利起到关键性作用。
在1945年7月,范内瓦·布什给时任美国总统杜鲁门提交了一份报告,这份报告名字就叫做《Science,The Endless Frontier》(科学,无尽的前沿),报告中有一句至理名言:“基础研究就是技术进步的起搏器。”
众所周知,二战结束后,美国一度成为全球公认的科技创新领导者。然而60年代至今,美国公共研发投资占GDP的比例逐年下跌,从2%降低到不足0.6%。另一方面,美国新兴的私人科技企业逐年加大研发投资力度,虽然从研发投入总额上来看,弥补了政府研发投资的不足,保障了美国研发投资总额占GDP的比重基本不变。但实际上,私人科技企业投资回报率远远比不上政府公共研发投资,而美国近年来在公共研发投资方面的显然不足,甚至被人们认为要远落后于主要竞争对手——中国。
(资料源自美国参议院官网、东吴证券研究所)
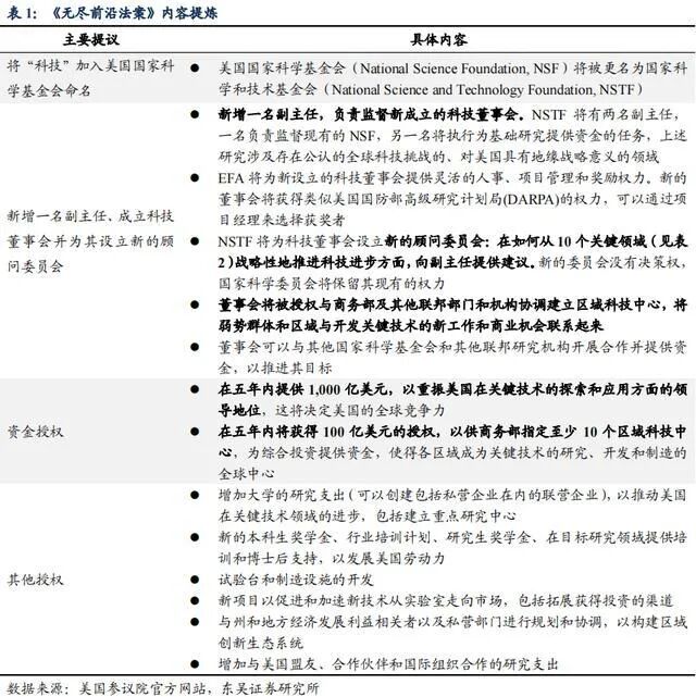
此前,研究机构东吴证券就提炼解读了一番《无尽前沿法案》,可以看到议题主要包括“将科技加入美国国家科学基金会命名”、“新增职能岗位及部门”、“资金授权”以及“其他授权”等。可以说,《无尽前沿法案》的提出旨在重振美国在科技创新领域的地位,尤其是在当前中美科技竞争火热化的阶段,美国提高自己核心竞争力刻不容缓。
另有业界人士指出,对美国而言,增大科技研发投资是好事,相比于大国军备竞赛此举还能推动全球科技发展。但《无尽前沿法案》中多条措施均是针对中国,此举并不是科技发展应有的状态。如果美国不调整这种焦躁且不理智的心态,美国的科技发展计划或将很难收到成效。
但实际上,这样的立法初衷得到了美国科技界很大程度的认同。美国大学协会主席玛丽·苏·科尔曼认为,这项立法通过资助关键性研究对美国的安全、健康和经济增长做出了大胆而持续的投资,将帮助促进国家科学基金会创新,使美国保持对全球的竞争力。美国前总统克林顿的科技政策顾问、美国国家学科基金会前总裁尼尔·莱恩也认为这一法案正当其时。在制定该法案的过程中,参议员舒默曾经向美国学术界的精英进行咨询,参与咨询的麻省理工学院校长拉斐尔·莱夫对舒默表示,该立法将提供美国迫切需要的可见、有重点和持续的资金和方法,从而应对中国日益增长的能力所带来的挑战。美国《科学》杂志网站的也将该法案称为“领先中国法案”或其他表述。
美国被抢了饭碗?半年来出台多项限制措施
无独有偶,这两天一条关于“拜登称中国正在抢美国饭碗”的话题登上了热搜,引起了网友们的关注。当地时间5月6日,美国总统拜登在路易斯安那州向听众发表“美国就业方案”演说时提到:“我们曾将约2.4%(的GDP)在投资在美国的研发上,这让我们成为在各领域领先的大国,然而如今只投资0.7%。中国人正在吃午餐(意为抢饭碗),在经济上吃我们的午餐。中方在研究上投入数千亿美元……如果继续发展,他们将拥有全球电动汽车市场。”
有网友表示,此言甚是可笑,一个发达国家,一个说一不二的美国总统,中国用什么去抢你们的饭碗?就凭我们比你(美国)更加努力?如此看来,《无尽前沿法案》似乎是美国为了“保住饭碗”而下的一步棋。
除《无尽前沿法案》以外,去年12月11日,美国联邦参议院还以84票赞成、13票反对的投票结果通过2021财年国防授权法案。法案中涉及中国或与中国有关的条款近40项,涵盖军事、技术、学术、经贸等各个领域,法案“反映中国所构成的全面挑战”。
就在今年2月24日,美国总统拜登正式签署一项行政命令,对四种关键产品:半导体芯片、电动汽车大容量电池、稀土金属、药品的供应链进行为期100天的审查。该命令还以美国国防部用来加强国防工业基础的程序为蓝本,指导了六项部门审查,涉及国防、公共卫生、通信技术、运输、能源、食品生产领域。据悉,美国试图透过此行政命令审查关键产品对外依赖程度,希望提高供应链多元化程度,避免特定产品过于依赖他国。
理由很简单,拜登希望将这些重点产业(半导体芯片、动力电池、药品)留在美国本土,这些重点产业落地美国就意味着经济增长,意味着民生,意味着就业,对美国GDP拉升起到重要影响。
同样,当地时间21日在美参议院外交关系委员会审议并进行表决通过了“2021年战略竞争法案”,该法案被称为是中美全面竞争方案,一度有媒体形容为“经贸铁幕”,“唯一目的就是打压中国科技”。在法案中,也明确列出美国重点保护发展的关键技术:
(1)人工智能与机器学习;
(2)5G 电信等先进无线网络技术;
(3)半导体制造;
(4)生物技术;
(5)量子计算;
(6)监控技术,包括面部识别技术和审查软件;
(7)光纤电缆。
法案指出,要与合作国家就共享技术战略进行协调,包括技术控制和标准,以及开发和获取关键技术的战略,以便为那些使用专制政权支持的系统的国家提供替代方案。
脱离中国供应链?美国此举损人害己
5月7日,外交部发言人汪文斌主持例行记者会。有记者就美日近日以经济安全为由,强调要加强合作,意欲在半导体等领域建立脱离中国的供应链一事提问。
汪文斌介绍,全球产业链和供应链的形成和发展是长期以来市场规律和企业选择共同作用的结果。将科技和经贸稳定政治化,搞“排华小团体”,违背市场经济和公平竞争的原则,只会人为割裂世界,破坏国际贸易规则,威胁全球产业链和供应链安全,最终损人害己。
汪文斌强调,希望有关国家摒弃“零和思维”,顺应时代潮流,尊重市场经济规律和自由贸易规则,多做有利于全球正常科技交流和贸易往来的事,共同致力于建设开放性世界经济,共同维护全球产业链、供应链稳定畅通,推动世界经济早日实现强劲、可持续、平衡、包容增长。
此前,中国外交部发言人赵立坚就美国针对华为等中企的打压行径表示,中方坚决反对美方蓄意抹黑和打压华为等中国企业。一段时间来,美方在拿不出任何真凭实据的情况下,泛化国家安全概念,滥用国家力量,对华为等中国企业采取各种限制措施,这是赤裸裸的霸权行径。赵立坚表示,必须强调,美方所作所为彻底戳破了美方一贯标榜的市场经济和公平竞争原则的“遮羞布”,违反国际贸易规则,破坏全球产业链、供应链、价值链,这也必将损害美国国家利益和自身形象。
显然,就以半导体供应链为例,中国在这方面与美国坚决奉行的单边主义和贸易保护主义截然相反。笔者近日读到的一篇《建立自主可控的半导体产业链,并坚持开放的产业政策》社论中就指出:“中国需要利用现有优势推动本土半导体企业与产业体系的发展,同时,也要更多地向外资企业开放,让其参与到中国产业链的建设当中。”
文章指出,美国在过去的30年间引领了信息产业革命,冷战结束后为了获得更好的资本回报率,美国华尔街与企业推动了产业全球化布局。美国企业以专利、品牌和创新等优势居于产业链上游,中国企业则以制造的规模与效率优势处于下游,然后以中国为全球电子产业代工中心,在东亚地区形成了以中日韩以及中国台湾在内的全球最集中的半导体产业链供应链。中国企业借助这个体系不断向上游进军,在此过程中,由于华为在5G领域的技术领先,美国感受到了技术竞争的压力,不得不对中国相关企业施加影响,并试图改变以东亚为中心的全球半导体产业布局。
美国在本土建立半导体生产体系所面临的挑战巨大。半导体投资是企业基于利益的抉择,而不是政治导向。如果美国补贴企业建设生产线,最终会导致其芯片成本很高,而芯片的使用在下游组装部门,除非将组装部分也转移到美国,否则,还要将芯片运输到东亚组装产品,这一系列成本增加将使得美国生产的芯片不具有竞争力。就如美国半导体产业协会(SIA)发布的报告显示,如果每个主要市场都建立独立完整的半导体供应链,由此产生的额外成本将抵消整个行业的利润,所以,建议全球半导体产业应该继续依靠全球供应链。
资料参考自:
1、应对大国科技竞争的美国《无限边疆法案》
2、美参院推进1100亿美元发展关键技术,并设“首席制造官”应对中国
3、建立自主可控的半导体产业链,并坚持开放的产业政策