关于公开征求《“十四五”时期深入推进“无废城市”建设工作方案(征求意见稿)》和《“无废城市”建设指标体系(2021年版)(征求意见稿)》意见的通知
为深入打好污染防治攻坚战,推动形成绿色发展方式和生活方式,加强固体废物系统治理,持续推进固体废物源头减量和资源化利用,最大限度减少填埋量,有效防范生态环境风险,指导地方做好“十四五”时期“无废城市”建设工作,我部会同相关部门组织编制了《“十四五”时期深入推进“无废城市”建设工作方案(征求意见稿)》和《“无废城市”建设指标体系(2021年版)(征求意见稿)》,现公开征求意见。(征求意见稿及编制说明可登录我部网站http://www.mee.gov.cn/“意见征集”栏目检索查阅)。
各机关团体、企事业单位和个人均可提出意见和建议,有关意见请书面反馈我部(电子文档请同时发至联系人邮箱)。征求意见截止时间为2021年9月26日。
联系人:固体废物与化学品司 王永明、邹权
电话:(010)65645746、(010)65645743
传真:(010)65645745
邮箱:swmd@mee.gov.cn
地址:北京市东城区东长安街12号
邮编:10000
(截图来源:生态环境部)
附件
2
“无废城市”建设指标体系(2021 年版) ( 征求意见稿 )
为指导城市做好 “无废城市”建设工作 , 推动城市大幅度减少 固体废物的产生量 、 促进固体废物的综合利用 、 降低固体废物的危 害性 , 最大限度降低固体废物填埋量 , 稳步提升固体废物治理体系 和治理能力 ,制定《“无废城市”建设指标体系(2021 年版)》[以下 简称《指标体系(2021 年版)》]。
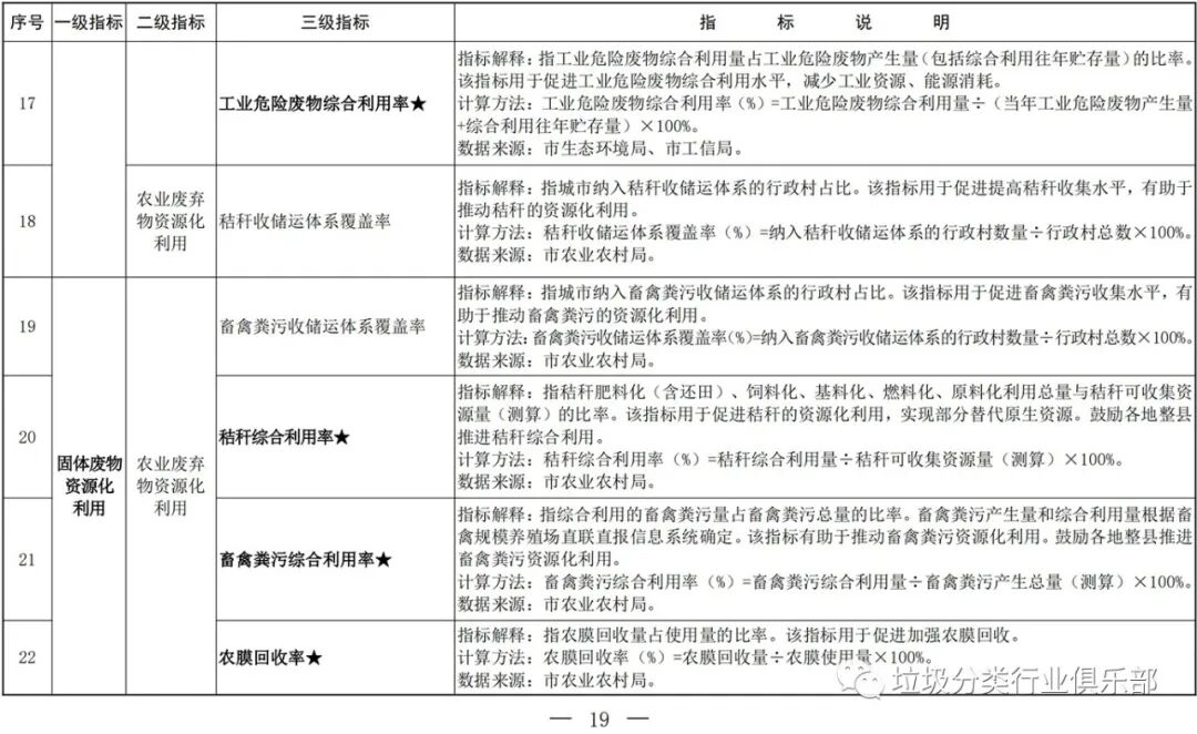
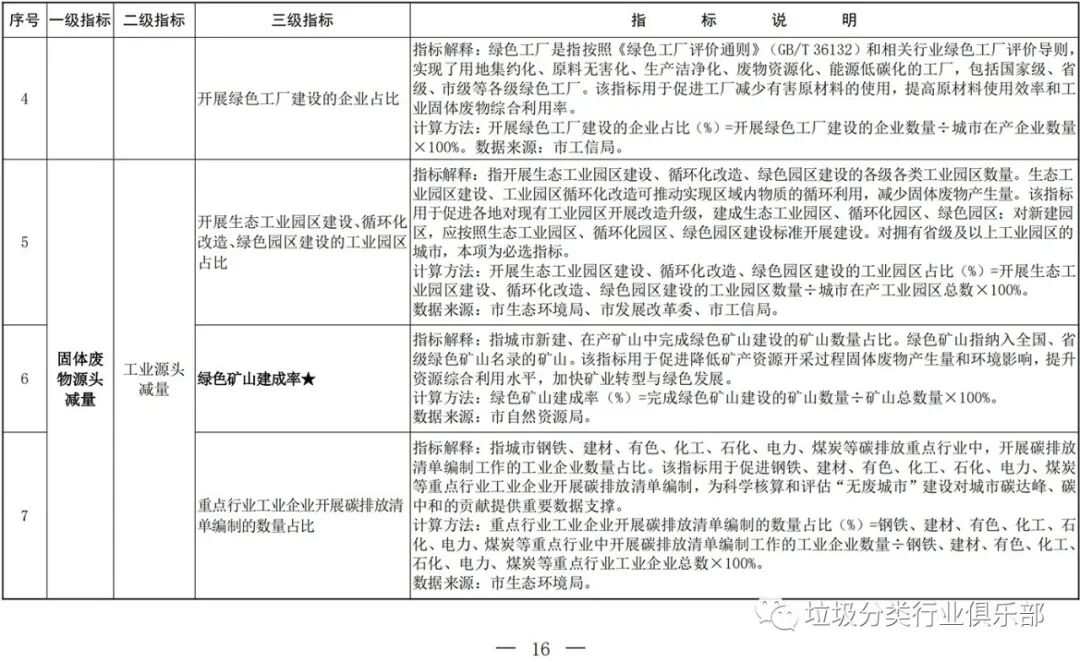
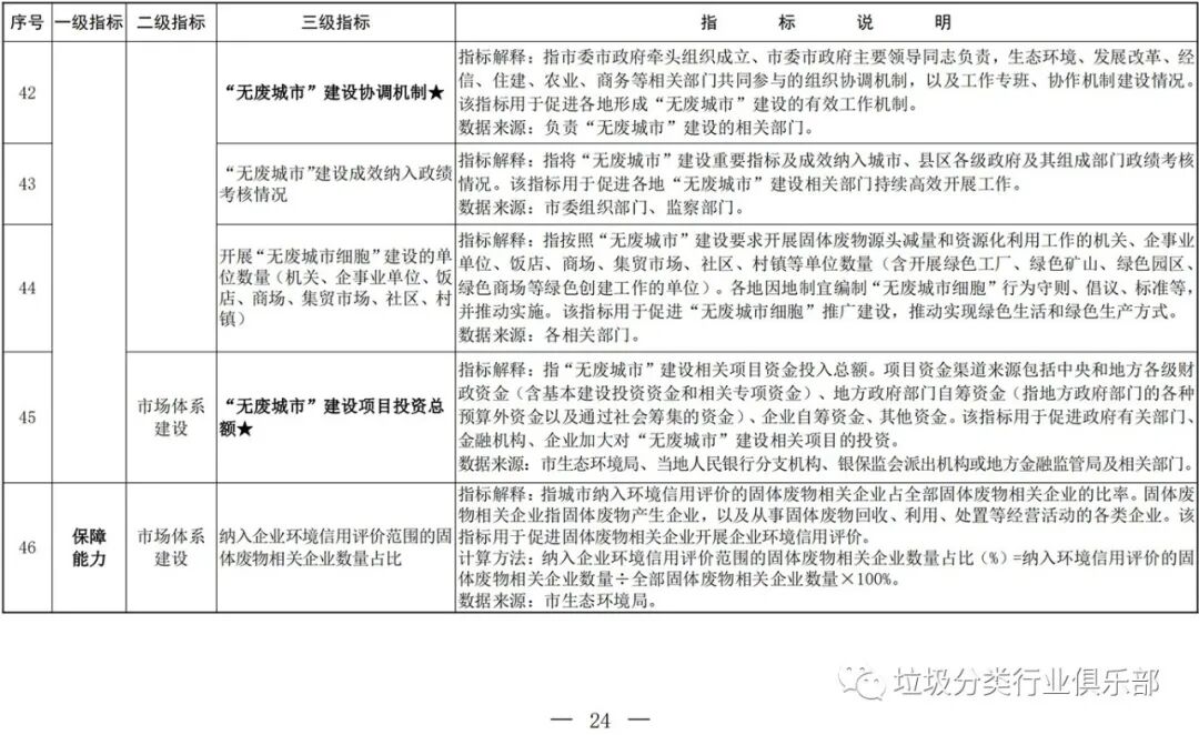
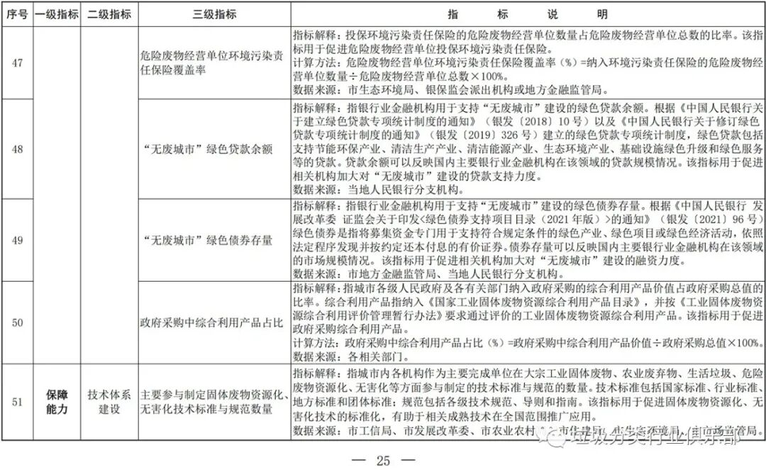
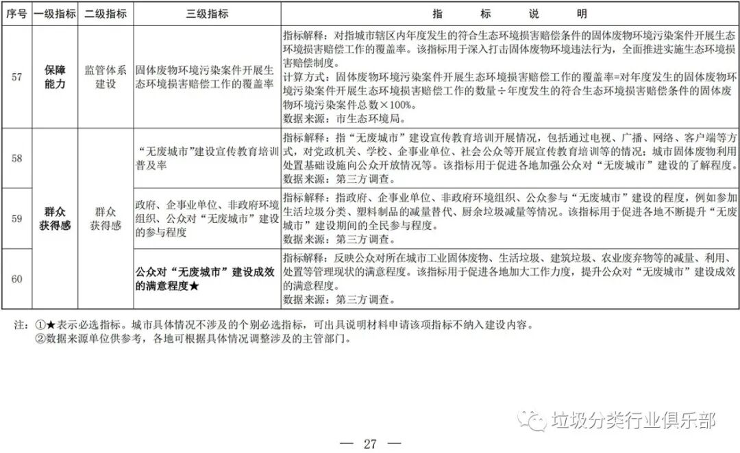
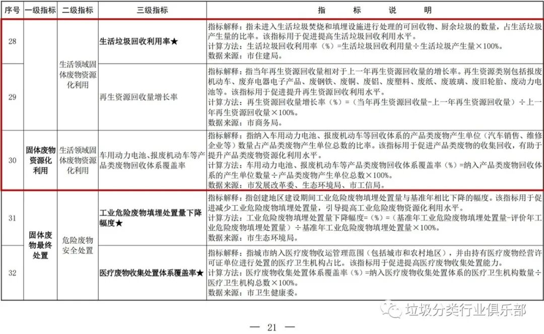
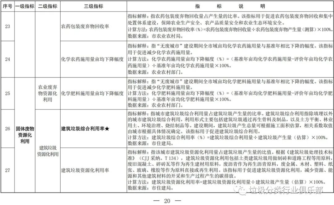
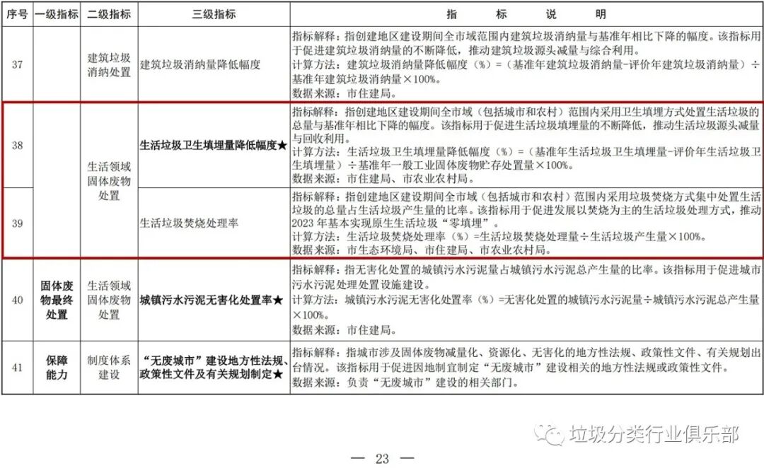
《指标体系(2021 年版)》以创新 、协调 、绿色 、开放 、共享的 发展理念为引领 , 坚持科学性 、 系统性 、 可操作性和前瞻性原则进 行设计 , 由 5 个一级指标 、18 个二级指标和 60 个三级指标组成(见 附表)。
一级指标主要包括固体废物源头减量 、 资源化利用 、 最终处置 、 保障能力 、群众获得感等 5 个方面 。 二级指标主要覆盖工业 、 农业 、 建筑业 、 生活领域固体废物的减量化 、 资源化 、 无害化 , 以及制度 、 市场 、 技术 、 监管体系建设与群众获得感等 18 个方面 。 三级指标是 对一级指标和二级指标的具体细化和量化 , 划分为两类 : 第 I 类为 必选指标 (标注★),共 24 项 , 是各地开展 “无废城市”建设均需 落实的约束性指标 。第 II 类为可选指标 ,共 36 项 ,是各地依据城市 类型 、 特点及任务安排进行选择的指标 。 各项指标数据主要来源于现有统计调查数据和专项调查数据。此外,各地可结合自身发展定 位、发展阶段、资源禀赋、产业结构、经济技术基础等差异性自行 设置自选指标。
【点击查看大图】↓↓
END
☞来源:资源环境部
☞编辑:环环
1
免费投稿:面向行业征集垃圾分类知识干货;项目案例;技术成果等
投稿联系:17867930270 邮箱:fenlei@caues.cn
[免责声明]所载内容、图片来源互联网,微信公众号等公开渠道,我们对文中观点保持中立,仅供参考、交流之目的。转载的稿件版权归原作者和机构所有,如有侵权,请联系我们删除。
捕获更多【垃圾分类知识】
关注我们的视频号哦!
加入【垃圾分类行业交流群】
扫码添加小助手环环
联系我们
官网
:www.sortreduce.cn
邮箱
:fenlei@caues.cn
喜欢就点个“在看”呗