2023年1月16日,东方邦信创业投资有限公司(以下简称东方创投)投资的上市公司山东玻纤发布公告:东方资产为落实监管要求,决定对下属公司进行整合。其中,上海东兴将对东方创投进行吸收合并。据不良资产业内人士透露,近日监管层要求四大AMC进一步清理子公司,这或与银保监会2023年度推动四大AMC改革有密切关系。
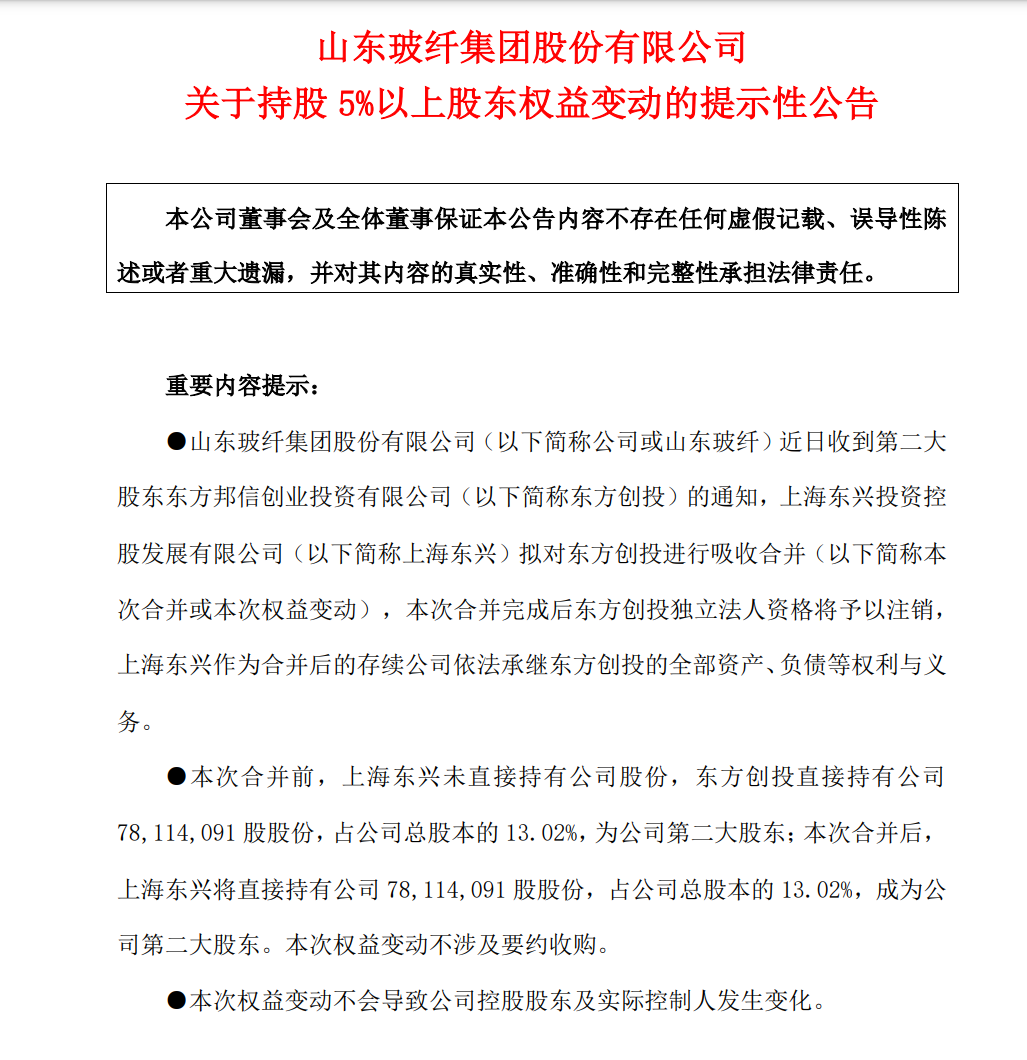
山东玻纤1月16日下午发布公告称,公司近日收到第二大股东东方邦信创业投资有限公司的通知,上海东兴投资控股发展有限公司拟对东方创投进行吸收合并;上述交易完成后,东方创投独立法人资格将予以注销,上海东兴作为合并后的存续公司依法承继东方创投的全部资产、负债等权利与义务。公告还透露:东方资产为贯彻落实中央金融方针政策和监管要求,积极响应回归本源、专注主业、做精专业的号召,决定从完善公司治理机制、推动公司发展的角度出发对下属公司进行整合。
东方资产共有四大业务板块,分别为不良资产管理业务、保险业务、银行业务以及资产管理业务。东方创投被划归在东方资产投资业务板块,对外投资了广东南方新媒体股份有限公司、江西杨氏果业股份有限公司、扬州宝应湖西岛有机农场、北京东方大地影视投资管理有限公司等 30 多家企业。而上海东兴被划归在资产管理业务板块,正在转型为另类投资机构。
东方资产的金融子公司很多,金融牌照目前是四大AMC中最全的,具体来看:
2007 年,东方资产受让闽发证券有限责任公司的证券类资产并成立东兴证券。截至2021年末,东兴证券共有76家证券营业部和17家分公司,拥有东兴期货有限责任公司、东兴证券投资有限公司、东兴资本投资管理有限公司、东兴证券(香港)金融控股有限公司、东兴基金管理有限公司5家一级全资子公司。2021年东兴证券资产总额989.65亿元,净资产 266.93亿元;2021年全年实现营业收入53.76亿元,净利润16.52亿元。
2007年,东方资产受让中国五矿集团公司持有的50%股权,增资入股中国外贸金融租赁有限公司。
2011年,东方资产成功重组广州科技信托投资公司,并更名为大业信托有限责任公司。截至2020年末,信托产品规模6931.34亿元,存续信托资产余额596.27亿元,全年信托业务实现收入4.84亿元。
2012 年,东方资产向中华保险增资,取得其51.01%的股权,控股中华保险。截至2021年末,中华保险总资产904.72亿元,净资产199.78亿元;2021 年实现营业收入565.50亿元,其中保险业务收入608.8亿元,净利润4.75亿元。
2015 年,东方资产通过参与定向增发及购买老股等方式,取得大连银行 50.29%的股权,控股大连银行。截至2021年末,大连银行资产总额4557亿元,盈利能力进一步弱化,净利润8.02亿元,同比下降20.1%,资本充足率为11.95%,不良贷款余额59.8亿元,不良贷款率2.46%,拨备覆盖率151.39%。
此外,2003年,东方资产还收购了上海东兴,2021年上海东兴与子公司邦信资产完成吸收合并(尚未完成)。截至2021年末,上海东兴总资产为422.8亿元,净资产16.92亿元;全年实现营业收入10.81亿元,亏损5.3亿元。
2004年,东方资产成立全资子公司东银发展。至2021年末,资产总额 869.86亿港元,净资产132.43亿港元,2021年实现营业收入30.61亿港元,净利润11.71亿港元。
东方资产2008年控股东方金诚国际信用评估有限公司。截至2021年末,资产总额5.48亿元,净资产3.27亿元,实现营业收入3.08亿元,其中信用评级业务实现收入2.66 亿元,征信咨询业务实现收入0.41亿元,实现净利润0.47亿元。
传四大AMC被要求进一步清理子公司
在四大AMC化解金融风险20年的历程中,累积资产规模已经达到了4.95万亿(2021年底),本身积累了大量的风险。庞大的资产规模加之四大AMC在中国经济体系中的重要作用,其风险化解已经迫在眉睫。
其中清理子公司是重要的一步。
在2006年四大AMC商业化转型之后,受中国人民银行、银监会、证监会等监管机构委托,四大AMC对出现财务或经营问题的证券公司、信托公司等金融机构进行托管、清算和重组。此外,加上自行的并购收购,四大AMC都各自建立了自己的金控集团。
初衷可能是协同作战。但至今为止,国有金融控股集团,无论是以银行、保险和证券等典型金融机构为核心进行构建,还是以AMC非典型金融就为核心进行构建,金控集团实际发展效果不尽人意。在业务实际开展过程中,协同业务甚至沦落为一个议价的手段,通过强买强卖、半推半就的方式,内部进行双向记账,制造虚假繁荣。以四大AMC为例,总部都设置有机构协同管理部或者子公司管理部之类的部门,对集团内协同业务进行归口管理。
长此以往,子公司的市场能力逐渐退化,成为市场化竞争中的“古董”。一旦母公司业务发展遭遇瓶颈和寒流,无力进行外部“输血”,内部“造血”功能萎缩甚至丧失的子公司,长期亏损就成了无可避免的结局。如果子公司不大或者不强,不能有效地为母公司的经营业绩“锦上添花”;反之,如果母公司“不大”或者“不强”,母公司难以长期为其“雪中送炭”。或者说,即使存在协同业务,也是强强联合,不是强弱协同,更不是弱弱相济。
2020年7月,中国信达将所持全部股份以75亿的价格转让给诚泰保险和东莞市交通投资集团。
2021年-2022年,中国华融清理了五家子公司,资产规模缩表6000亿。
在中国华融成功引战改革的基础上,银保监会将加快推进四大AMC化险改革列为2023年度重点工作之一。详见《银保监会2023年重点工作:加快推进金融资产管理公司改革》,且光大集团吸收并购长城资产事宜正在进行中。
此外,银保监会微信公众号1月13日发布文章《乘风破浪奋楫笃行——2022年银保监会监管工作综述》中提到:金融资产管理公司更加聚焦不良资产处置主业。
近日,业内消息称,监管层要求四大AMC进一步清理子公司。加之东方资产已经展开内部整合,也从侧面进行了佐证。但对于东方资产来说,在清理子公司的过程,恐怕最舍不得是保险公司。因为保险收入是其最主要的收入来源,2020年占比达到48%,不良资产经营及处置净收入仅占到20%。
●相关链接
E N D