摘要
我们对于开发区的研究此前已有了一些方向,本文选择山东省作为样本继续延申这种观察。选择山东,主要由以下几点:
1.风险视角。当前的市场环境之下,山东区域估值压力走高,那么山东的信用风险会肇始于“城投信仰”相对薄弱的开发区平台吗?这是我们关切的。
2.产业观察。自2017年山东开启新旧动能转换之路,包括近日的137号文,其实也是基于深化新旧动能转而出的相关意见,开发区则代表了这种产业转型的重要方向,通过透视山东开发区或也可有助于对于区域发展的理解。
从观察的维度来看,首先是2个宏观层面:
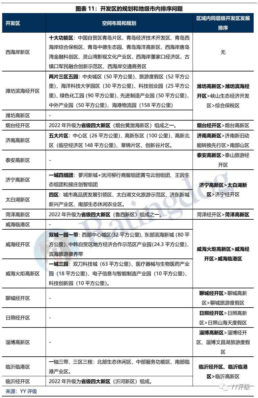
第一个层面是格局,分析山东全局开发区及发债开发区的布局特征。
第二个层面是市场,通过债务融资和隐含评级分析其市场特征,包括定融非标、隐含评级省份之间的对比等视角。
前两个层面,仍然围绕在基本范畴上,但从投资的视角而言,更需要的是对开发区为细腻的把握。这种细腻把握是什么?我们可以通过3个问题,衍生来看:
1.开发区在哪儿,基建完善度如何,生产要素诸如资本、人力汇集的潜在条件如何?规划目标如何。
2.产业观察:到底是潜在的尾部风险区域,还是产业发展的高光亮点?
3.最终我们投资的开发区平台到底看什么?有信仰吗,或者说什么样的平台是可以有信仰的。
梳理的素材来看,千人千面,开发区亦如是。基于财政和产业而言,山东发债开发区多数称得上区域的一定“产业”高光。例如,市场弃之如敝屣的潍坊区域内,高新区依旧是聚集了潍柴动力、歌尔股份等头部企业的强区,人口密度、产业基础都较为可观,只能说主体的估值是另一个故事——深受网红兄弟区县的“荼毒”影响。
但是,问题也是显然的。
多数开发区规划的产业新兴而美妙,实际的产业钢铁与化工,重工业仍是主流构成,新旧动能转换真的“转成功了吗”?此外,内中有些许开发区,仍然是老大难的存在,特征亦十分显著:规划面积大,人口密度小,产业落地难,潍坊滨海经开区便是这么一个案例。
最后关于平台,提到了三个注意点:产业化的节奏,成熟的开发区园区经营效率,拓荒型的开发区低效投资风险,而回归到所谓的“信仰”,区域有支撑,平台不瞎搞,或许缺一不可。
总结而言,山东开发区给人的感观而言,他们或许自身谈不上多么高光,但多数也绝非尾部,因而估值也做不到“出淤泥而不染”,风险也不能“濯清涟而不妖”。以至于落到投资层面,多数需警惕而审慎,少量应弃之如敝履。
图表速览