Weixin ID YYRating
About Feature 瑞霆狗(深圳)信息技术有限公司旗下公众号
摘要
目录
1. 公司定位:与济南金控存在交织
2. 业务能否持续?
2.1投资业务:风险开始凸显
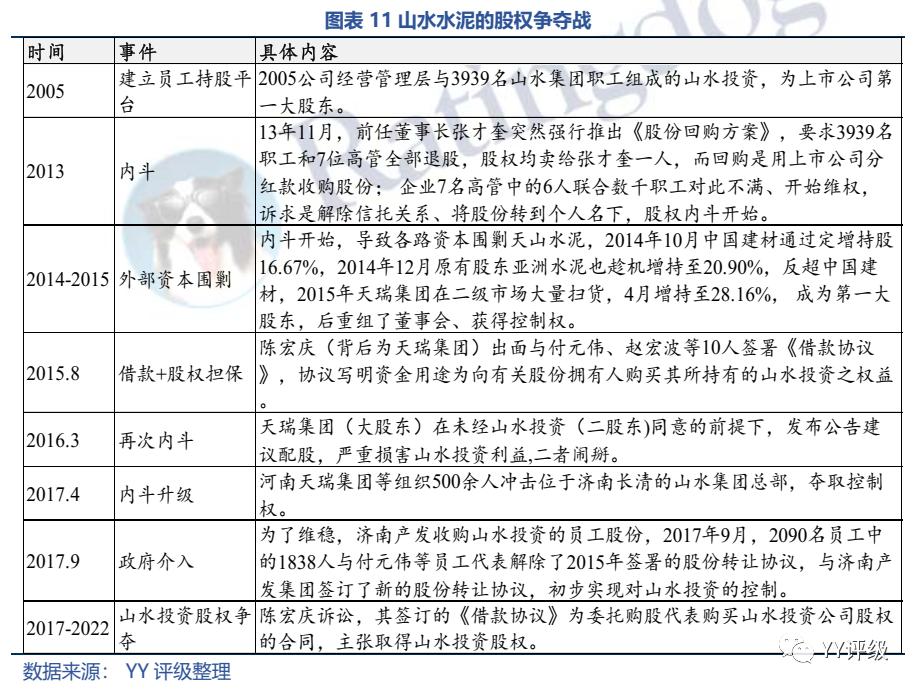
2.2低效的资产整合
2.3园区
3.财务层面
3.1资产形成脉络?
3.2债务压力如何?
4. 总结
图表速览
本文全文与底稿为机构付费服务,请联系:
Scan to Follow