睡完300个姑娘后给对方寄寿衣,这个恶意传播艾滋病的人!

2018-04-13 江苏臧启玉律师 江苏臧启玉律师


投稿邮箱:40800018@qq.com

小编微信:63470796



来源:新氧


前几天有个视频在微博上被转疯了。一个男人和女生一夜情,然后在发生关系后,他告诉女生自己是艾滋病毒感染者,看着男人毫不在意的无耻嘴脸,我真的是三观炸裂!

1964年12月,我们小分队在滇西北找矿。小分队一共8人,其中4名警卫战士每人配备一支冲锋枪。一天,出发前,一位纳西族老乡搭我们的车去维西。那天路上积雪很大,雪下的路面坑洼不平,车子行驶一段就会被雪坞住。我们不得不经常下来推车。就在我们又一次下车推车的时候,一群褐黄色的东西慢慢向我们靠近。我们正惊疑、猜测时,纳西族老乡急喊:“快、快赶紧上车,是一群狼。”司机小王赶紧发动车,加大油门……但是很不幸,车轮只是在原地空转,根本无法前进。这时狼群已靠近汽车……大家看得清清楚楚——8只狼,个个都象小牛犊似的,肚子吊得老高。战士小吴抄起冲锋枪,纳西族老乡一手夺下小吴的抢。比较沉着地高声道:“不能开枪,枪一响,它们或钻到车底下或钻进树林,狼群会把车胎咬坏,把我们围起来,然后狼会嚎叫召集来更多的狼和我们拼命。”他接着说:“狼饿疯了,它们是在找吃的,车上可有吃的?”我们几乎同声回答:“有。”“那就扔下去给它们吃。”老乡像是下达命令。从来没有经历过这样的事,当时脑子里一片空白,除了紧张,大脑似乎已经不会思考问题。听老乡这样说,我们毫不犹豫,七手八脚把从丽江买的腊肉、火腿还有十分珍贵的鹿子干巴往下丢了一部分。狼群眼都红了,兴奋地大吼着扑向食物,大口的撕咬吞咽着,刚丢下去的东西一眨眼就被吃光了。老乡继续命令道:“再丢下去一些!”第二批大约50斤肉品又飞出了后车门,也就一袋烟的工夫,又被8只狼分食的干干净净。吃完后8只狼整齐地坐下,盯着后车门。这时,我们几人各个屏气息声,紧张的手心里都是冷汗,甚至能够清晰的听到自己心跳的声音……我们不知道能有什么办法令我们从狼群中突围出去。看到这样的情形,老乡又发话道:“还有吗?一点不留地丢下,想保命就别心疼这些东西了!”此时,除了紧张、害怕还有羞愤……!作为战士,我们是有责任保护好这些物资的,哪怕牺牲自己。但是现实情况是我们的车被坞到雪地里出不来,只能被困在车里。我们的子弹是极有限的,一旦有狼群被召唤来,我们会更加束手无策。我们几人相互看了一眼,迟疑片刻,谁也没有说什么,忍痛将车上所有的肉品,还有十几包饼干全都甩下车去!8只狼又是一顿大嚼。吃完了肉,它们还试探性的嗅了嗅那十几包饼干,但没有吃。这时我清楚地看到狼的肚子已经滚圆,先前暴戾凶恶的目光变得温顺。其中一只狼围着汽车转了两圈,其余7只狼没动。片刻,那只狼带着狼群朝树林钻去......不可思议的事情发生了……不一会儿,8只狼钻出松林,嘴里叼着树枝,分别放到汽车两个后轮下面。我们简直不敢相信自己的眼睛……这些狼的意思是想用树枝帮我们垫起轮胎,让我们的车开出雪窝。我激动地大笑起来……哈……哈……刚笑了两声,另外一个战士忙用手捂住了我的嘴,他怕这突兀的笑声惊毛了狼。接着,8只狼一齐钻到车底,但见汽车两侧积雪飞扬。我眼里滚动着泪花,大呼小王:“狼帮我们扒雪呢,赶快发动车,”车启动了,但是没走两步,又打滑了。狼再次重复刚才的动作:“先往车轮下垫树枝,然后扒雪……”。就这样,每重复一次,汽车就前进一段,大约重复了十来次。最后一次,汽车顺利地向前行了一里多地,接近了山顶。再向前就是下坡路了。这时,8只狼在车后一字排开坐着,其中一只比其他7只狼稍稍向前。老乡说:“靠前面的那只是头狼,主意都是他出的。”我们激动极了,一起给狼鼓掌,并用力地向它们挥手致意。但是这8只可爱的狼对我们的举动并没有什么反应,只是定定地望了望我们,然后,头狼在前,其余随后,缓缓朝山上走去,消失在松林中......看完不忍思考:连凶猛的狼都懂得报恩,我们是否应该反思自身?自诩为“万物灵长”的人类我们是不是应当让这个世界充满爱? 

后来被台湾某女星爆料,视频中携带艾滋病毒的男人是个影视制片人。女孩当时去应聘演员,接受了潜规则,结果不仅被传染艾滋病毒,还堕了两次胎。



不可否认,女孩很傻很蠢,让人恨铁不成钢。但是我觉得整个事件中,更让人后背发凉的,是这个恶意传播艾滋病的渣男。


“我骗你干嘛?我真的有艾滋。”


他在和女孩发生关系后,告诉她实情,看着女孩无助地发疯,云淡风轻地说出这样的话,仿佛只是告诉她即将被传染一个小小的感冒。


究竟是心理扭曲到了什么地步?!


可怕的是,这只是恶意传染艾滋病的冰山一角。早在十几年前,就有艾滋病人报复社会在公共场所乱扎针的新闻曝光。



直到如今,依然时不时就曝出一起在公共场所被扎针事件。(不过被扎针基本是不会被感染上艾滋病毒的,但即使这样也不能乱扎针啊!)



因为在感染艾滋病毒后有一定时长的窗口期,这时候是检测不出来体内的艾滋病毒的(关于窗口期是任何一个发达国家目前医疗都面临的难题,现在我国正规血站已在使用核酸技术减少窗口期),所以也会有一定数量的艾滋病患者为了报复社会而趁着窗口期去献血。



这两年也有不少因为输血而被感染艾滋病毒的案例。



同时,随着性观念的开放,YP的现象越来越多。于是也有很多艾滋病人为了报复社会,通过性交行为故意将病毒传染给其他人。


肯尼亚一个19岁的女生在感染艾滋后报复社会,导致300人感染,而她的计划是至少两千人。



去年,“英国那些事儿”报道了一个真实案例,英国的一个26岁同性恋小伙,在被自己的同性伴侣感染了HIV病毒后,开始疯狂YP,在一年的时间内“成功”传染给了十名男性。



每次性关系发生前,他都要求不戴套,如果对方强烈要求必须戴,他就会想办法把套弄破。并且每次事情过后,他都会发短信给对方:


“你可能很快就会发烧了哦,因为我射在你里面,而我有艾滋,哎哟,哈哈哈。”


“我弄坏了套套哦,你真蠢,竟然都没发现。”


在国内这样的例子同样屡见不鲜。



在过程中偷偷摘了套。



还有故意隐瞒自己艾滋病毒携带者身份,假装是真爱的。去年这条新闻,到现在还记忆尤深。



这个男生还算是警惕性比较高的,随身携带检测试纸,却被同性伴侣拒绝检测。过程中对方偷偷摘了套,妄图故意传染给他,还好男生事后买到了阻断药,才免受一劫。




更可怕的是下面这个例子,YP之后女生收到一个很大盒子……打开一看,里面是一套寿衣,还有张纸条,上面写着:欢迎加入艾滋俱乐部,看到这里时真的毛骨悚然。



而也有一部分的同性恋艾滋病患者,在历经各种坎坷之后,最终想要选择的路竟然是:找个异性结婚……



这样报复社会的艾滋病人还不在少数,已经形成一个专门的组织,选择用同一种方式来达到这个目的——骗婚。

02


在社交平台互相交流经验,如何隐藏自己的身份,来把小姑娘骗到手,还想让女人给自己生孩子。(“A”是艾滋病患者的简称)




被攻击后的气急败坏。



骗婚之外,这其中有些人的价值观也都是扭曲的。比如会视这样恶意传播艾滋病的人为偶像。



一边背部流脓流血一边泡温泉,试图传染给别人。



分享经验说在性交过程中咬破皮肤,就可以传染给别人。



异性恋中也会存在这样的骗婚行为。比如下面这个案例中,女方知道自己患有艾滋故意隐瞒跟对方结婚,最终导致男方也感染了艾滋。



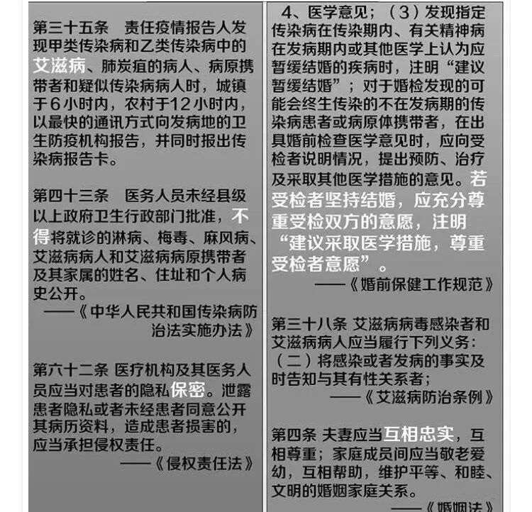
近些年来,国家响应联合国号召充分保护艾滋病人的权利。医院有保护艾滋病人隐私的义务,虽然也同时规定感染者有义务告知自己的配偶或性伴侣,但是这项规定在现实中缺乏约束力。这就导致部分感染者钻空子,进行骗婚。



说这么多,我的初衷并不是要大家排挤远离艾滋病人,毕竟这些恶意报复社会的HIV感染者也只是这个群体中的一部分。


更多地是想提醒大家,在生活中一定要谨慎小心,时刻懂得保护自己。毕竟那些看起来遥远的危险,真的很有可能就发生在我们身边。


当然,说到这里,我们也不得不反思,为什么有这么一部分的艾滋病毒感染者,会如此疯狂地报复社会?这里还是不可避免地要提一下社会和大众对艾滋病患者的潜意识里的恐惧和歧视。


在现实社会中,一提艾滋病大多数人马上联想到“吸毒”、“滥交”这样的字眼,艾滋病患者一旦公布了自己是感染者,就会遭受身边人的远离和鄙夷。


但我觉得,任何一种疾病,最终都不应该跟道德画上等号。


确实有些艾滋病人是因为滥交或吸毒导致的,被感染也算是受到了相应的教训。而多数人不知道的是,有些感染者是因为妈妈是艾滋病毒携带者而被遗传的;有些洁身自好的好女孩是被自己男朋友传染的。



有的是出了一场车祸,却因为输血或医务人员操作失误而感染的。



可是不管什么原因,一旦感染了,就要面对世俗的白眼和嘲讽,以及所有人的避之不及。看病的时候,艾滋病人要时刻担心自己会不会被医生拒诊。(有医生担心治疗过程中被感染)



于是一批激进的艾滋病患者便呼吁禁止术前检查HIV。



找工作一样受歧视。


前段时间看到个新闻,一个员工在入职后体检出感染了艾滋病毒,被公司开除了。



当时被赞到热评第一的,是这样一条评论。由此也能看出,大多数的国人对艾滋病患者依然是歧视、恐惧、排斥的。



为什么大家歧视艾滋病人?知乎上有人回答说,是因为去了解和关爱的成本太高了(花时间学习以及接触他们要面临一定的安全隐患),所以选择不接触,选择远离和逃避的成本是最低的。



可是我们逃避的后果,就是一些极端的艾滋病毒感染者,在我们不知道的情况下,恶意地将危险带到我们身边。这反而更加可怕。


那究竟如何能让这个世界变得安全一些?我觉得,在呼吁这些高危人群要加强自己的道德束缚,为他们进行心理疏导的同时,我们普通人也应该花时间去学习和了解艾滋病,对艾滋病人多一份理解。


大多数的恐惧源于无知,当我们了解了基本的艾滋病常识后,就能大量降低这种恐惧。


艾滋病是由HIV病毒所引起的一种传染病,HIV是一种能攻击人体免疫系统的病毒,一旦感染后就是一个免疫系统慢慢被破坏直至完全毁灭的过程。


HIV病毒感染后一般分为三个阶段:急性感染期、无症状感染期 、艾滋病期。医学界将1、2期的病患称为“HIV感染者”,进入第3期发病之后的病患才会被称作“艾滋病患者”。HIV病毒携带者并不能与艾滋病病人完全等同而论。


所以感染了艾滋病毒,并不意味着会马上死亡,也并不是全像我们在新闻图片中看到的那样灰暗阴郁。以现在的医学技术已经可以很好地控制病情,所以艾滋病感染者有很大几率可以正常生活并寿终正寝。


甚至很多艾滋病毒感染者,为了保证自己免疫系统的正常运行,会增强锻炼,正常作息,看起来比正常人还要健康。


今天也给大家吃颗定心丸:


和艾滋病病毒携带者吃饭、握手、拥抱甚至接吻,基本都不会被感染。


当你知道了艾滋病毒的传播途径只有母婴、血液和性这三种之后,其实就完全不必害怕接触自己的艾滋病同学、同事,甚至可以大方地给他们一个拥抱,一起约饭喝咖啡,从容地和他们做朋友。



并不是和艾滋病病毒携带者发生了性关系就一定会被感染。


体内的病毒达到一定的程度并且进入对方的血液系统才会传染,也就是说,即使对方感染了HIV病毒,但是体内的病毒控制在传播限度之内,那么就算和对方发生性关系了,也不会传染。


但是,这并不是抱着侥幸心理去交友的理由。面对那么多心理扭曲恶意报复传播艾滋病毒的行为时,大家还是需要非常谨慎小心。


在这里呢,给大家提几条保护自己的实用小建议。


一、在不足够了解对方身体状况而发生性关系前,记得一定一定要戴安全套。


不要为了追求刺激或抱着侥幸心理,安全套不仅仅可以避免怀孕,还能最大程度上帮助你保护自己隔离病毒,避免被感染各种疾病。


二、购买艾滋病检测试纸。


在发生关系前可以彼此测一下,会比较安心。



三、婚前体检是非常必要的。


同时最好用智慧的方式得知对方的检测结果,如果彼此很信任可以直接告知就最安心啦。


四、口交的前提是保证自己口腔内没有伤口,最好不要尝试肛交的性爱方式。


当然,对于男性同性恋来说,一定要做好安全措施并定期检查(因为肛周血管脆弱易流血,一旦对方是HIV感染者就很危险,这也是为什么男同中感染艾滋病比例比较高的重要原因)。


五、一旦发现对方在性爱过程中故意摘套,要马上停止。


一旦发生了高危行为(和已知艾滋病毒感染者发生了无安全措施的性行为),还是完全有机会杜绝感染的。记得在72小时内吃阻断药,越早效果越好!


这种药简称PEP,高危行为后的短时间内,病毒还没有从初始的感染细胞扩散到其他的细胞里面,这个时候合理及时的用药,可以防止病毒的扩散(最终困住这些病毒并慢慢代谢掉,体内就不存在了)。阻断失败比例仅为0.5%。需要连续吃28天。


在国内,医生和警察可以免费拿到这种药,所以如果不幸遭遇性侵犯或发生其他高危行为,可以第一时间联系警方,同时联系当地传染病医院或疾控中心,打电话确认有没有药物。



总之,不管是异性恋还是同性恋,大家在平时的生活里都必须要洁身自好,在为人处事上也多留心,自尊自爱,为自己的人生负责。


一境律师:双本科、中国政法大学法学专业。优秀教师、建造师、管理师等。接受全国案件委托办理、提供企事业法律顾问服务。
有偿法律咨询热线:

18811988838(微信)

长按二维码识别关注我们