Weixin ID eol_zhejiang
About Feature 隶属中国教育在线官方信息发布平台,权威发布和分析各类教育热点新闻。专注教育领域,囊括中小学、幼儿园、高考、考研、留学、行考、教师、外语、培训等众多频道,贯穿幼儿园到继续教育的所有教育需求,是一家覆盖用户终身教育体系的网站。
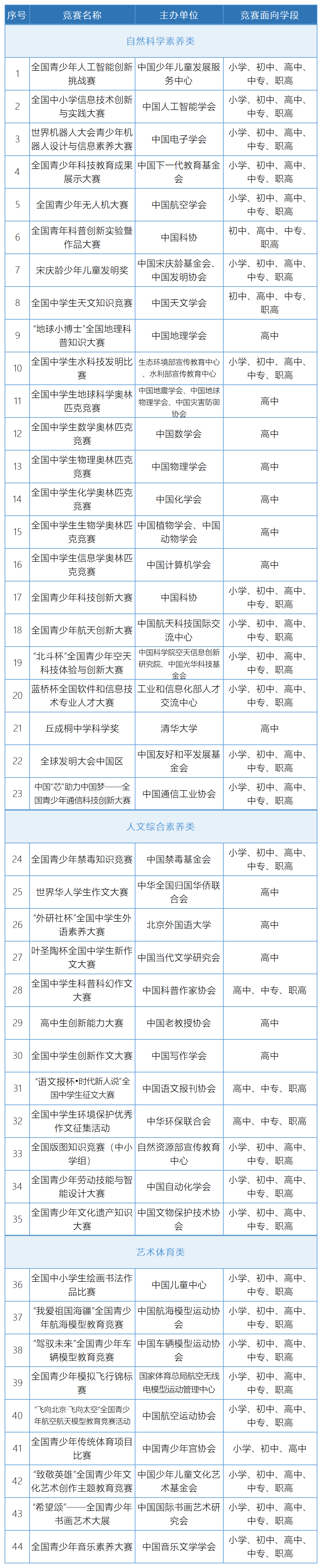
近日,教育部印发了《关于公布2022—2025学年面向中小学生的全国性竞赛活动的通知》,确定全国青少年人工智能创新挑战赛等44项竞赛活动为2022—2025学年面向中小学生的全国性竞赛活动,举办时间原则上为2022年9月至2025年8月,在此期间每学年举办不得超过1次,累计不超过3次。
竞赛以及竞赛产生的结果不得作为中小学招生入学的依据和高考加分项目。
一起来看
↓↓↓
2022—2025学年面向中小学生的
全国性竞赛活动名单
b
你可能喜欢
Scan to Follow