导读
教育部“强基计划”发布,悬而未决的自主招生政策改革终于落地。强基计划着眼于国家对人才的战略需要,在定位、选拔培养对象、培养模式等方面有诸多创新设计。
自主选拔在线团队对政策文件进行逐层剖析解读,并为高中生升学规划提供建议。本文对中学、老师、家长及考生有很大的参考学习价值,请反复研读。
强基计划的政策趋势,自主选拔在线团队之前做过很多预测和解读,目前的政策与我们之前的预测互相印证。本节从招生对象、招生专业、试点高校、招生方式、考核方式、录取方式及培养模式几方面对强基计划政策逐层剖析。
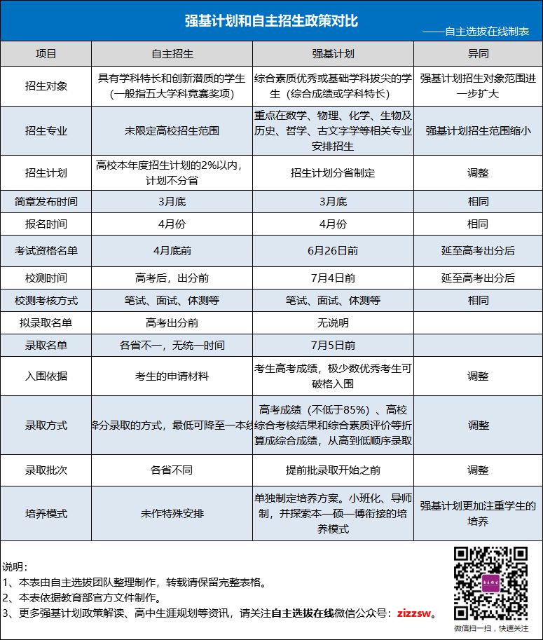
强基计划主要选拔培养有志于服务国家重大战略需求且综合素质优秀或基础学科拔尖的学生。自主选拔在线解读:《意见》中对强基计划的招生对象有明确说明,即「综合素质优秀」及「基础学科拔尖」两种类型。
这种政策的变化是在“意料之中”的。原自主招生的选拔方式打破传统高考的“唯分数论”和“一考定终身”的弊端,为学科特长和创新潜质人才提供多一条出路,但在实施的过程中也出现了“招生学科过于宽泛”、“虚假报名材料”等问题。强基计划以综合素质优秀为主,学科特长为辅的设计显然更加合理。
(1)范围:聚焦高端芯片与软件、智能科技、新材料、先进制造和国家安全等关键领域以及国家人才紧缺的人文社会科学领域。
(2)具体专业:重点在数学、物理、化学、生物及历史、哲学、古文字学等相关专业招生。
强基计划起步阶段在36所“一流大学”建设高校展开试点,名单如下。自主选拔在线预测,随着计划的推进和政策的成熟,未来很有可能在更多高校进行招生。
强基计划在招生流程设计上有很大变化,在高考出分后划定考试资格名单并组织考核,在其他批次录取开始前完成录取。
自主选拔在线团队提醒:这种流程的设计并非首例,我们在浙江、上海综合评价中能看到很大相似点,尤其是上海。在具体实施政策没有出台前,老师和家长可以参考上海现行高考录取模式多做研究。
此外,政策规定:“对于极少数在相关学科领域具有突出才能和表现的考生,有关高校可制定破格入围高校考核的条件和破格录取的办法、标准。”破格录取考生高考成绩可达一本线,对于不够竞赛保送资格的考生而言依然有非常大的诱惑力。
报名强基计划考生,须参加高考,并在高考出分后参与校测。校测包含笔试、面试和体育测试,考查学生分析问题、解决问题的能力和创新思维。
高校将考生高考成绩、高校综合考核结果及综合素质评价等按比例合成考生综合成绩,依据考生填报志愿,按综合成绩由高到低顺序录取。其中,高考成绩占比不得低于85%,依据文件解读校测成绩占比15%,综合素质评价使用办法由高校在招生简章中公布。
依据文件规定,强基计划录取名单应在提前批次录取开始前完成录取备案,被录取的考生不再参加后续高考志愿录取。因此可以推断今年各省市高考录取时间会进行相应调整。
强基计划服务国家战略,为国家重大战略领域输送后备人才,所以在人才培养层面有很多创新举措。单独制定培养方案,在研究生推免、直博、奖学金等方面予以优先安排,探索建立本-硕-博衔接的培养模式。
如果您看完本节对强基计划还是存在很多疑问,请关注16日晚6点的直播讲座。如不能识别二维码,也可在文末“阅读原文”进入直播间。
强基计划和自主招生政策对比
答:依据教育部政策文件:“合理确定在各省(区、市)的强基计划招生名额,并在各省(区、市)的分省计划中安排。”可以预测强基计划是面向全国招生且是分省制定计划招生。另外,除中国农大、中央民族大学、国防科技大学外,其余33所学校在2019年自主招生中均面向全国招生,具体以后续高校简章发布为准。
答:未入选强基计划的54所原自主招生高校,随着自主招生的取消,预计可能会增加其他的招生方式,如综合评价等。如未增加其他招生方式,那普通招生的名额增加是一定的,对裸考生将是利好消息。
答:2020年强基计划针对36所双一流高校进行,而往年举行综合评价招生的中国科学院大学、北京外国语大学在本文件中没有提及,而南方科技大学已经开通了2020年综合评价报名通道,因此基本可以判定往年传统的综合评价招生途径依然存在,后续还等官方通知出台。
答:领军博雅招生原则上属于综合评价的招生方式,但是录取方式却采用的是和自主招生类似的降分录取模式。是否会直接受到强基计划的影响,在此次的政策文件中也未明确说明,还需看后续的政策通知。
答:实施新高考改革的省份曾在新高考改革方案中均提到综合素质评价报告,在此次的强基计划中政策中,已明确提出最终的录取成绩由高考成绩、高校综合考核结果及综合素质评价情况等按比例合成考生综合成绩。并由高校认真研究高中学生综合素质评价使用办法,并在招生简章中提前向社会公布。
强基计划政策发布,自主招生的终结,新高考改革进入加速时期。未来新高考趋势如何?家长和考生需要如何来应对和准备?自主选拔在线团队基于多方渠道获悉的信息,就未来新高考形势及备考给予以下几点建议:
原有自主招生的主要焦点在于高校招生环节,招生与培养脱节。而强基计划着眼于国家对人才的战略需要,强调拔尖创新人才从选拔到培养两个阶段。
显然,强基计划改革更先进,更优化、更落地。另外,参与的高校全部都是“一流大学”建设高校,是每年高考关注度最高的一批院校。
在现有高考区分度降低的趋势下,强基计划这类特殊招生必定是顶尖高校选拔人才的重要途径。所以,建议有条件的考生一定要参与。
在强基计划录取方案中,高考成绩所占比例不低于85%。为此,很多家长和考生纠结,到底要不要只攻综合,放弃竞赛。
自主选拔在线团队建议,竞赛和综合成绩需平衡,两者缺一不可。虽然综合成绩是入门条件,但在高校考核中,为选拔出高校意向的基础学科拔尖考生,选拔测试通常会加大难度,偏向竞赛风格和方向,没有良好的竞赛基础很难在考试中胜出,如:每年北大、清华、中科大、上交大等名校自主招生,考试试题都以竞赛试题为主,且大部分难度都达到了竞赛复赛水平。
①建议能报名参加的一定报名参加,新兴的选拔形式,也是多一次进入名校的机会。在高考成绩优异的情况下,强基计划无疑是锦上添花。
②保持综合成绩优秀,强化学科素养能力拓展。综合成绩是高考的基础,但学科素质能力则是参加强基计划的核心优势,在高考文化课学有余力的前提下需要做好竞赛素养的拓展。
①提前学习研究政策刻不容缓。近几年,高校招生政策一直处在改革调整状态,如提前不做关注和研究,很容易出现临时抱佛脚,仓促准备的情况。一旦准备不足,都跟考生的报考带来直接影响,所以,提前学习研究政策必不可少。
②竞赛、综合成绩仍须双管齐下。不管政策怎么调整,选拔的核心不会变。自主选拔在线团队提醒,不管是以前的自主招生还是现有的强基计划,优秀考生的路径永远是综合、竞赛两条路径,这一点永远不会变。
③提前进行生涯和学业规划更加重要。在现有政策及新高考实施趋势下,考生需提前了解自己的兴趣爱好及特长,提前了解和关注意向高校、专业及选拔路径要求,因此生涯规划对低年级学生来说已经刻不容缓!
热门精选
声明:本文由自主选拔在线(微信公众号:zizzsw)原创制作,转载时请事先联系协商授权并标明准确完整出处!
Go to "Discover" > "Top Stories" > "Wow"