WeChat ID NECCS_2015
Intro 第一时间发布全国大学生英语竞赛相关信息;推介竞赛官方辅导资料;解答全国大学生英语竞赛相关问题;介绍英语语言、文化知识
时间紧,任务重,咱们就“咸盐少许”,直接上干货了!抱歉今天简单粗暴了!
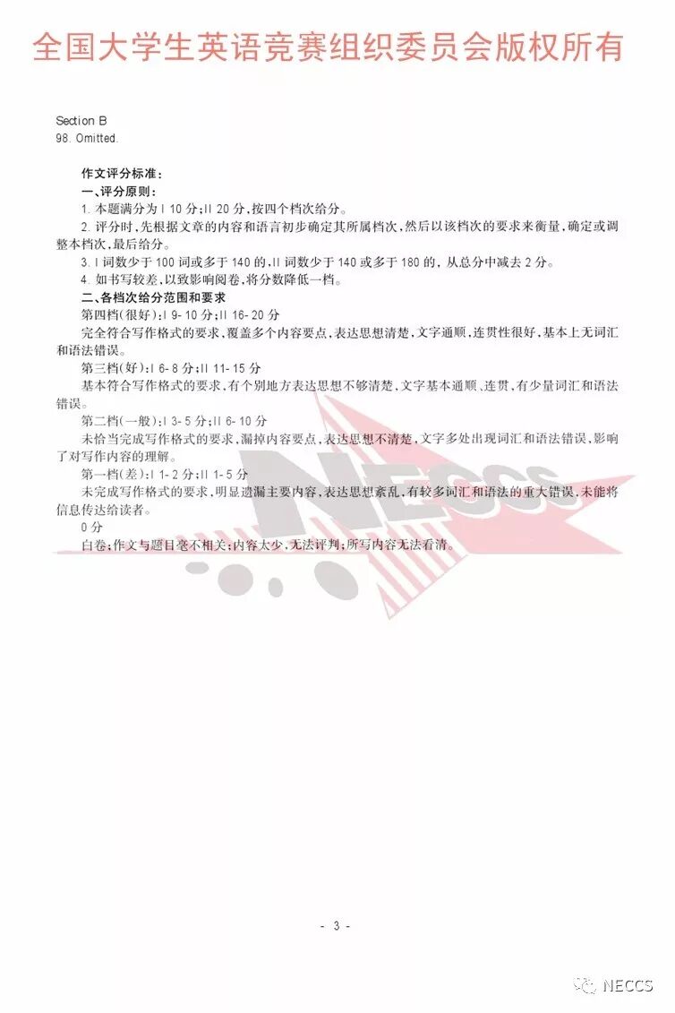
2018年全国大学生英语竞赛C类样题及参考答案
2018年全国大学生英语竞赛各类别样题、听力录音原文及参考答案版权归全国大学生英语竞赛组织委员会所有,任何单位、组织、个人未经允许不得以任何形式编辑、转载、使用,违者必究。
Reward
长按二维码向我转账
受苹果公司新规定影响,微信 iOS 版的赞赏功能被关闭,可通过二维码转账支持公众号。
Scan QR Code via WeChat to follow Official Account