▲点击图片查看快闪PPT
公众号后台回复:“AI”,获取本文报告
公众号后台回复:“社群”,进入区块链分享社群
热文推荐:
2017年5月16日上午,在杭州国际博览中心举行的区块链技术应用峰会暨首届中国区块链开发大赛成果发布会上,首个区块链标准《区块链 参考架构》正式发布。公众号后台回复:“区块链”,获取本文报告。
《区块链 参考架构》标准规定了区块链参考架构(BRA)。规定了以下内容:区块链参考架构涉及的用户视图、功能视图;用户视图所包含的角色、子角色及其活动,以及角色之间的关系;功能视图所包含的功能组件及其具体功能,以及功能组件之间的关系;以及用户视图和功能视图之间的关系。
《区块链 参考架构》是区块链领域重要的基础性标准,对推进国内区块链应用具有重要作用。通过对区块链的用户视图和功能视图的阐述,对区块链的主要参与者和核心功能组件进行了详细规定,系统描述了区块链的生态系统,帮助业界建立对区块链的共识,对各行业选择、开发和应用区块链具有重要的指导和参考价值。
《区块链 参考架构》包括参考架构概览、用户视图、功能视图、用户视图和功能视图的关系,以及区块链和分布式账本技术概览等内容。
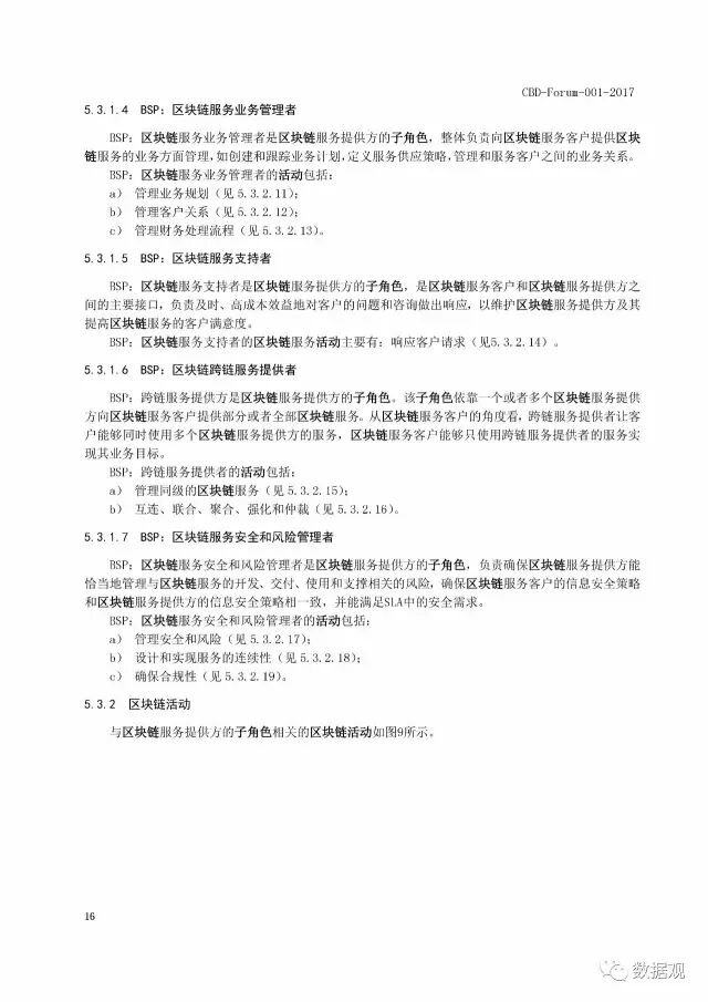
标准给出了区块链和分布式账本技术的重要术语和定义,并对两者之间的关系进行讨论。在用户视图中规定了区块链服务客户(BSC)、区块链服务提供方(BSP)和区块链服务关联方(BSR)三种角色,并且描述了这三种角色下的十五个子角色以及它们的活动。
图1 区块链用户视图
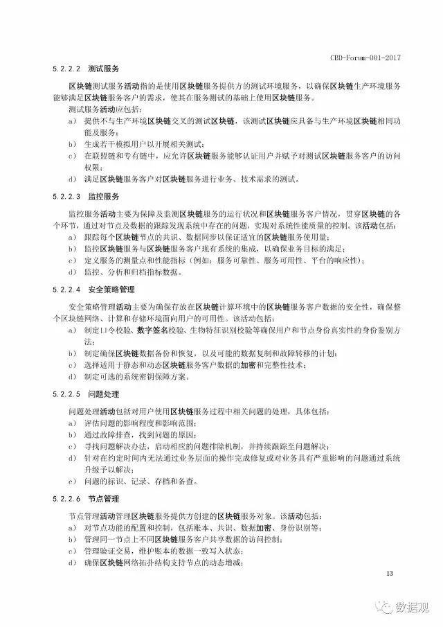
功能视图通过“四横四纵”的层级结构(包括用户层、服务层、核心层、基础层,以及包含开发、运营、安全、审计和监管的跨层功能)描述了区块链系统的典型功能组件。
图2 区块链功能架构
同时规定了既适用于区块链的用户视图,又适用于区块链的功能视图的七个共同关注点,包括模块化、性能、互操作、数据一致性、安全和隐私、经济合理以及安全可信。
此外,总结了区块链的典型特征,包括分布式对等、数据块链式、不可伪造和防篡改、透明可信和高可靠性;定义了区块链的三种部署模式,即公有链、联盟链和专有链;规定了区块链服务能力类型,包括基础设施、数据和应用服务能力,以及基于这些服务能力的区块链服务类别。
扫码进入知识分享社群
交流~共享~学习~进步
公众号后台回复“sq”,加入社群
公众号后台回复关键词“书籍”
获取区块链20本高分书籍
干货▶
互联网▶
科技▶
其他▶
区块链▶
长按二维码
关注锌科技
未来是有限向无限的眺望
前往“发现”-“看一看”浏览“朋友在看”