根据新冠肺炎疫情防控的需要,音乐学院所有专业(含“民族英才班”)后续校考初试环节均采用提交视频作品的方式进行;复试环节将在高考结束后2周内完成,根据疫情防控形势,具体考试地点、考试方式另行通知,且部分专业复试考试内容可能会略作调整。
初试报名时间:4月11日-15日20点;
初试交费时间:4月11日-16日20点。
初试报名平台:中央民族大学特殊类型招生管理系统
初试视频作品上传时间:4月20-25日
初试视频作品上传平台:教育部阳光高考信息平台,相关功能正在开发中,网址及入口另行通知(点击左下角“阅读原文”可查)。
初试报名和视频上传具体要求请详细阅读如下“报名”、“专业考试”板块内容。
中央民族大学音乐学院始建于1959年,是中国少数民族音乐教育的最高学府,是培养少数民族高级音乐人才的摇篮,已向社会输送了数千名优秀音乐人才,成为各地区音乐创作、表演、教育和音乐研究领域的学科带头人及中坚力量。
学院已形成融教学、学术、创作与艺术实践为一体的办学模式,成为国家级“民族音乐创新人才培养模式实验区”、国家级“特色专业(音乐学)”、北京市“高精尖学科”建设单位,国家民委重点学科。包括本科、研究生两个教学层次,设音乐学、作曲、声乐、民乐、少数民族器乐、管弦、钢琴等系40多个专业方向和音乐学硕士学位授权点、少数民族音乐博士学位授权点。拥有雄厚师资队伍,在编教师82人,高级职称39人,博士学位11人、硕士49人,国家“万人计划项目”入选一名、“百千万人才工程”国家级人选一名、教育部“硕士生导师48人,博士生导师4人。享受国务院政府津贴专家2名、“万人计划”人选1名、“百千万人才工程”国家级人选1名、“新世纪优秀人才支持计划”入选者2名、全国“宝钢优秀教师奖”获得者2名、“四个一批人才”获得者2名、“国家民委教学名师”1名。创作有舞剧音乐《凉山巨变》、琵琶曲《狼牙山五壮士》、舞蹈音乐《送粮路上》、民族歌剧《木雕的传说》、交响乐《西部狂想》、钢琴曲《皮黄》、歌曲《吉祥三宝》等影响广泛的作品。
音乐学院坚持以传承和弘扬少数民族音乐文化为办学宗旨,努力构建少数民族音乐的教学、科研、创作与开发中心,逐步实现完整而科学的特色学科体系。已成熟的特色课程体系有中国少数民族传统音乐、中国少数民族声乐表演、中国少数民族器乐演奏等,并结合这些课程创编了《中国少数民族传统音乐概论》《中国少数民族交响乐作品集》《中国少数民族风格室内乐获奖作品集》《中国少数民族单声部视唱教程》《中国少数民族二声部视唱教程》《中国少数民族音乐听写教程》《中国少数民族单声部、多声部听写教材》《中国少数民族鼓舞节奏训练教程》《中国少数民族音乐风格视唱作品集》《冬不拉演奏教程》《热瓦甫演奏教程》《四胡教程》《火不思演奏教程》《中国少数民族风格合唱曲集》等近40部特色教材。在国内最先将“中国少数民族传统音乐”确立为独立的本科必修课程,实现了中国民族音乐的多元化特征教学目的。
音乐艺术是实践的艺术,学院成立有少数民族青年管弦乐团、少数民族室内乐团和少数民族青年合唱团。这些乐团先后参加国内外各类学术交流演百余场,锻炼了学生实际表演能力的同时又为民族音乐的传播做出了贡献。
为加快培养少数民族艺术优秀表演人才,自2016年开始,中央民族大学音乐学院开设“民族英才班”。民族英才班在遵循专业音乐教育普遍规律的同时,强化培养中的民族性,努力构建民族特色鲜明、现代化音乐教育突出的创新型教育体系,实现民族音乐教育现代化模式及民族音乐人才的辈出。在“民族英才班”的招生环节,实施与以往不同的办法,实现招收少数民族音乐人才工作的改革创新与新突破。
为满足民族地区中小学音乐教育专业师资人才需求,加快培养少数民族音乐教育优秀师资人才,2020年继续招收音乐教育民族班,计划招收少数民族考生21名。
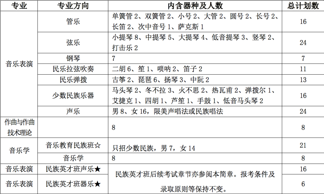
2020年,音乐学院将面向全国招生170人,详情如下:
注:★2020年音乐表演各专业(含民族英才班)根据校考成绩制定分省计划及文考名单;兼报民族英才班的各专业考生在兼报专业与民族英才班均进入文考名单招生计划1:1范围的情况下只发放民族英才班的文考证,上述具体原则详见我校2020年《艺术类招生章程》。
☆音乐学(音乐教育民族班)招生计划不分声乐器乐,考生须参加声乐、器乐、综合才艺(复试阶段)考试并综合评分,详见专业考试内容及评分细则。
音乐表演专业(含“民族英才班”声乐、器乐方向)
本专业主要培养具有音乐表演基本理论和技能,并具备民族乐器、歌曲的演奏、演唱能力与技巧,能在专业文艺团体、艺术院校等相关部门从事表演、教学及研究工作的高级专门人才。
音乐表演专业(少数民族乐器方向)
本专业主要培养具备少数民族乐器演奏的基本理论和技能,基础扎实,具有较强的艺术实践能力和创新能力,能够在本专业领域从事少数民族特色乐器的研究与教学,传承、发展和弘扬少数民族音乐文化的专业人才。本专业以招收少数民族考生为主。
作曲与作曲技术理论专业
本专业主要培养具有较全面的音乐创作知识、能力和专业化水平,能在有关文艺单位、艺术院校、科研机构以及出版、广播影视部门从事少数民族音乐创作和少数民族音乐理论研究、教学、编辑等方面工作的高级人才。
音乐学(音乐学理论)方向
本专业培养具有扎实的音乐学基础理论知识、较成熟的演奏演唱技能,并具备多层知识结构、多元文化素养的综合型高级音乐学专业人才。毕业生可在社会文艺团体、艺术院校、艺术研究单位、文化机关以及广播、出版等行业从事与音乐相关的研究、教学、编辑、管理、传播等方面的工作。
本专业最终录取时,各省录取人数不超过本专业招生计划数的20%(少数民族考生除外)。
音乐学(音乐教育民族班)方向
本专业培养掌握音乐学科基本理论知识和技能,基础扎实,知识面宽,实践能力强,综合素质高的高级音乐教育人才,毕业生可在中小学进行音乐教学工作,也可在音乐教育行业进行教育管理工作。
注:以上各专业为四年制本科,合格毕业生授予艺术学学士学位。
一、招生对象及报考条件
1.身体健康,体型匀称,五官端正的适龄考生。
2.音乐素质好,乐感好,音乐基础知识和专业技能达到中专毕业水平。声乐方向要求考生发声器官无疾病,口齿清楚,嗓音本质好,掌握一定的演唱技能;管乐方向要求考生牙齿平整,手指、舌头灵活,腹肌反应良好;作曲与作曲技术理论专业要求考生具备较好的音乐理论及创作基础。
3.中专或高中毕业;
4.现役军人报考须经大军区政治部批准。
5.下列情况之一者不能报考:实施高级中等教育学校的在校生(应届毕业生除外);国家承认学历的高等学校在校生;被高等学校开除学籍未满一年者(从被开除之日起,到报名开始之日止);上一年参加高考,因舞弊而被取消报考资格和入学资格者;因触犯刑律而被追诉或正在服刑者。
二、初/复试报名、交费程序
音乐学院2020年剩余考试均在“中央民族大学特殊类型招生管理系统”中进行报名、交纳初/复试费、打印准考证、查询复试名单、文考名单……,不再进行初、复试现场报名及确认。
电脑网页报名入口:http://zbs.muc.edu.cn(建议使用360浏览器的极速模式登陆)。
微信公众号报名入口:搜索公众号“中央民族大学本科招生”并关注,从主页菜单右下角“校考报名”进入。
报名时间:考生须按简章开头“最新报考方案”规定时间完成报名表提交并交费,过时不候。(报名期间,招生管理系统的开放时间为早8点至晚8点,考生先提交报名信息,我办工作人员审核通过后即可交费。因报名资料不清晰,不完整等原因未审核通过者必须在报名截止时间前重新提交,否则视为放弃报名。)
提交材料:真实且清晰的个人照片及身份证、省联考合格证照片(未出省联考成绩的可以先用省联考准考证,港澳台考生提交“来往通行证”)。对填写信息不真实、报名材料弄虚作假者,查实后不予录取或取消录取资格并报省级招办查究。
报名考试费用:报名及初试100元/人;复试160元/人(含二试、三试)。报名及交费前请考生务必仔细阅读招生简章,妥善安排报考专业和行程,一旦交费成功,费用不退,亦不能更换报考专业。
打印准考证:完成交费的考生,请自行下载打印《准考证》留存,以备复试现场使用。
关于复试查询及交费:
5月初,复试名单公布后,进入复试的所有考生即可在我校招生管理系统中交纳复试费160元/人,复试交费截止时间另行通知,逾期未交费者视为放弃复试。
一、专业考试分为专业初试、复试(含二试专业主课、三试视唱练耳)。初试结束后,二试、三试同时进行。各专业各试具体内容附后。
二、凡要求一、二试演唱/演奏不同曲目的专业(详见专业考试内容),考生报名时均须填写一试曲目。
三、考生考试不得临时更换考试器种,更换者成绩无效。
四、初试视频录制和提交要求:
1. 视频录制与上传方式:一律使用教育部阳光高考平台提供的视频拍摄及上传功能,不接受其他任何形式录制的视频作品(具体操作方法待确定后本平台另行通知)。
2. 视频考试专业范围:
1) 音乐表演专业所有方向(含“民族英才班”)。
2) 音乐学专业所有方向。
3) 作曲专业因多为笔试科目,故要求考生提交乐器技能考试科目视频。
3. 考试内容:严格遵照《中央民族大学音乐学院2020年专业考试内容(一试)》规定内容与要求(点击文末左下角“阅读原文”查阅)。
4. 录制初试视频作品要求:
1) 作品时长规定:音乐作品长度不超过10分钟,考生自选曲目或节选乐曲片段,演奏时自报曲目,但不报姓名及报名号等任何个人信息。
2) 伴奏要求:声乐表演考生必须有伴奏音乐或钢琴伴奏。少数民族声乐表演考生可自弹自唱,可穿民族服装。
民乐与少数民族乐器考生不允许带伴奏。
管弦乐考生不作限定。
3) 视频录制要求:录制视频时,应确保考生全身入镜,演唱演奏清晰可见。除钢琴考生侧面对镜及小提琴、中提琴考生右侧面对镜,其他演奏演唱考生均应正面对镜。
视频录制全程要完整,不允许切换镜头。
5.视频提交时间:4月20-25日。
温馨提示:
1.农村及偏远地区考生在视频录制提交环节如因网络条件原因遇到困难,可及时与我校沟通(电话:010-68932902),我校将尽力协调生源地招生考试机构帮助解决。
2.被录取的新生入学后,将100%进行入学资格复查。复查不合格者依法依规坚决取消录取资格,并通报考生所在地省级招生考试机构追责。涉嫌犯罪情节的,移交司法机关依法处理。
音乐表演专业各方向
专业校考成绩=专业主课二试成绩
音乐学方向
专业校考成绩=技能(一试成绩)20%+面试40%+笔试(音乐评论写作)40%
音乐教育方向
专业校考成绩=专业二试成绩(演唱40%+演奏40%+综合才艺成绩20%)
作曲与作曲技术理论专业
专业校考成绩=钢琴5%+作曲(钢琴曲写作)70%+和声10%+面试10%+乐理5%
1.作曲与作曲技术理论专业、音乐学专业(含音乐教育民族班)不做分省招生计划,根据校考成绩全国排名,以不超过招生计划数1:4的比例确定参加“全国普通高等学校招生统一考试”名单(以下简称“文考名单”)。
2.音乐表演专业声乐方向(分男女)、器乐各方向(分器种)根据校考成绩全国排名,按照招生计划1:1的比例确定分省计划。在已投放招生计划的省份,相同方向、器种、科类(如所在省份分文理)的考生按照校考成绩排队,在不超过该省相同方向、器种、科类计划数的2倍之内可顺延进入文考名单。
3.兼报音乐表演(民族英才班)和音乐表演专业各方向,且校考成绩全国排名均进入相同方向(或器种)招生计划1:1范围的考生,以民族英才班的报考信息为准制定分省计划,其余兼报专业不再分配分省计划且不再进入文考名单。
4.考生的视唱练耳成绩不计入综合成绩,但必须达到合格要求。音乐表演(少数民族乐器)方向考生的视唱练耳成绩仅作参考,但五音不全者,不予录取。
5.我校将于复试结束后及时在本科招生网(http://zb.muc.edu.cn)开通成绩查询系统,并公布文考考生名单及成绩等信息,文考生同时可自行打印《中央民族大学艺术类专业文化考试准考证》。
专业考试合格考生的信息由我校统一报送各省级招办,考生在填报高考志愿时,请勿填报未取得合格证的专业,如因专业志愿填报错误造成无法录取的,后果由其本人承担。
填报高考志愿时所报专业代码由各省级招办编制,请考生以本省招办发布的志愿填报资料为准。
因时间关系,2020年艺术类文化线划定及录取原则最终以我校2020年艺术类专业《招生章程》为准(报上级主管部门审核通过后发布),请考生保持关注。
每生每年:表演类专业:10000元;
作曲及音乐学各专业方向:8000元。
联系地址:北京市海淀区中关村南大街27号 中央民族大学招生办公室
电 话:(010)68932902,68933922(传真)
网址:zb.muc.edu.cn
E-mail:muc3922@126.com
中央民族大学音乐学院:(010)68933016
网址:yy.muc.edu.cn
出品|党委宣传部融媒体中心
文字|庞建超
编辑 | 滕 博 聂一丹
责编|魏晨辉
主编|李红亮
Go to "Discover" > "Top Stories" > "Wow"