儿童友好视角场所空间安全维度构建
1.1 儿童需求分析
从儿童视角评价街区及道路,较有影响力的是“儿童友好度KiSS”评估值,包括6个原则:
(1)包括充足照明、明晰道路标识、道路限速等在内的社会及道路保障;
(2)适宜步行,具有安全的行走空间及方便儿童穿行的马路;
(3)适宜儿童骑行的安全、尽可能独立的骑行系统;
(4)街道可满足儿童行动的自由;
(5)可供驻足和游憩的完善、丰富的街道设施;
(6)对儿童富有吸引力的街道环境。
将这些评估原则与空间安全专项相结合,基本可归为活动友好、出行友好2个层面。
1.2 儿童友好视角的空间安全体系
儿童友好视角下公共空间及街道的场所安全可以围绕活动安全、交通安全、防卫安全和心理安全4个方面展开分析。
活动安全包括儿童在公共场所和开放空间的游憩、停留、社会交往等非穿行式行为;
交通安全包括儿童步行、骑行、穿越街道等路过式行为;
防卫安全与环境设计预防犯罪紧密相关;
心理安全则是对公共空间和场所的预判及风险识别。
1.3 多维尺度的场所安全空间评价体系
在城市尺度上,安全空间识别侧重于人口密度、用地性质及基础设施和公共服务设施的布局等要素,关注儿童的居住—活动设施布点的平衡;
在城区尺度上,安全问题关乎儿童活动出行半径,如步行可达性、社区街区活力、公共服务设施具体布点及覆盖半径等;
在街道尺度上,则会纳入更多的活动使用满意度、街道界面开放度、物质性环境性能及景观评价、道路设施及道路交通状况等精细化和人性化的衡量要素。
本文构建了“城区—街区—街道”3种尺度下的场所安全空间评价体系,并根据数据可获得性列出相关评价指标及数据来源。
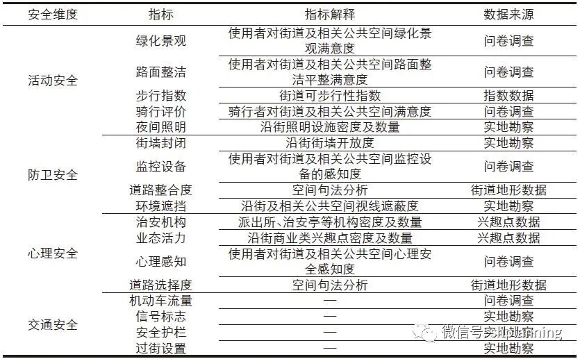
儿童友好视角“城区—街区—街道”空间安全评价体系
儿童友好视角下北京老城片区及街区空间安全分析
2.1 北京老城片区概述
根据《北京城市总体规划(2016年—2035年)》,北京老城特指明清北京护城河及遗址内(二环路以内)的城市建成区,总面积为62.5 km²。至今,在北京老城片区内仍保留着较大比重的居住功能的空间。因此,可以在城区尺度上对儿童友好型空间进行初步判识,并在此基础上选择进一步分析的街区维度选址。
对多个安全相关的空间要素进行空间上的可视化落位,并经过耦合测度,筛选出3组指标:
(1)居住用地功能与教育机构的兴趣点分布的空间耦合,以此判断居住功能与教育类公共服务设施的覆盖相关程度;
(2)居住功能与治安机构兴趣点分布的空间耦合,以此初步判识安防类服务设施的分布情况及心理安全的支撑保障情况;
(3)街道步行指数与2011—2017年老城内交通案件发生地的空间落位耦合,初步判识步行性与交通安全的关系。
2.2 老城片区空间安全识别分析
总体而言,北京老城内居住片区分布较为均匀。老城是北京教育类资源较为集中的片区,整体呈现出边缘数量较为密集、中心相对较少的分布特征,这与居住片区的人口密度相关。治安保障类公共服务设施分布也较为均匀。居住片区、教育设施、治安机构的空间落位均十分紧密。
老城居住用地及教育设施分布图
老城教育设施核密度分布图
老城居住用地及治安机构分布图
北京老城内的街道延续了历史上都城规划的经纬格局。步行指数得分高的区域交通案件相对较少,两者在空间分布上具有相关性。但是,这并不完全意味着可步行性是降低交通事故的有效因素,需要结合特定地区进行有针对性的安全风险识别。
老城街道步行性与交通案件分布图
2.3 代表性街区空间安全分析
进一步选取新街口街道片区及其相关道路空间作为重点片区进行调查研究和空间安全分析。新街口街道位于北京市西城区西北部,辖区面积为3.7 km²,片区内有众多居住区以及中小学、幼儿园和北京儿童中心等教育培训机构。片区内道路尺度适宜,拥有良好的街道生活氛围,有较多的生活性街道。
新街口街道区位及居住用地分布图
新街口街道片区教育机构分布图
新街口北街至西四北大街是各类设施兴趣点分布最为集中的区域,同时在其他区域也可以看出沿街分布的特征。结合北京老城的高密度、低高度空间特征可知,道路在老城内生活性居住片区中承担了大多数公共空间的职能。因此,儿童群体的安全行为也多数发生在街道及其周边的开放空间,而非新建城区的大面积绿地广场和公园。
新街口街道片区内各条道路的步行指数分布大致呈现出西低东高的态势,东边的街道都十分适宜步行,并与街道活力分布密切相关。
新街口街道步行指数
新街口街道业态活力
进一步采用空间句法,运用整合度和选择度等经典句法参数探讨道路的网络显型。新街口西边由于有二环高架路相隔离,整体整合度较低;东边道路整合度更高。选择度最高的是西四北大街,选择度反映的是空间被穿行的可能性,实地调查也证明这些道路周边具有丰富的教育设施和公共服务设施。
新街口街道道路整合度
新街口街道道路选择度
儿童友好视角下典型街道空间安全分析
3.1 街道选取及特征分析
选取新街口街道片区内的5条道路进行儿童友好视角下场所安全特征分析。分别是:西直门内大街、赵登禹路、新街口北大街—新街口南大街—西四北大街长段、宝产胡同,以及西直门南小街。涵盖了从双向4车道道路到净宽8 m以下的胡同,周边具有丰富的教育培训机构和居住片区,儿童日常使用的频次较高。
3.2 研究方法及熵权法确定权重
对5条代表性街道展开实证调查、问卷发放、空间句法分析及大数据落点分析。同时采用熵权法,即根据数据本身特点计算指标权重,尽可能确保赋权的客观性。
街道空间安全评价指标及量化标准
熵权法计算后得出的各指标权重
3.3 街道空间安全评价
将4类安全维度下的具体评价数据根据熵权法加权后,即可得出儿童友好视角下5条街道的综合安全值。其中,西四北大街的总体得分高于其他4条街道,结合实际情况分析,其路面整洁,景观质量较优,十分适宜步行,周边丰富的业态使它具有全时的活力;街道各类监控设备和机非护栏等设施配备齐全,也提高了其出行和骑行的安全保障。
典型街道安全指数示意图
结合5条街道的评价结果、问卷调查的主观打分及道路实景照片,可见青少年上下学路的骑行步行安全和过街安全是受访者最为关注的部分;道路等级及宽度与安全分值没有必然关系,但道路的精细化设计与安全感受密切相关;防卫安全与心理安全密切联系,环境遮蔽度、街道界面开放度是显著影响因素。
安全空间的设计提升建议
4.1 多类型街道精细化设计指南
尽管都位于生活性片区中,各个街道的等级、规模、类型仍各不相同,相应地儿童和青少年的活动和行为类型都会有所不同。因此,需要根据不同类型街道的安全问题进行精细化的设计响应。
有些街道主要服务于儿童骑行,可借鉴欧美国家城市广泛应用的安全上学路计划(SRTS)。该计划通过多种综合措施来改善儿童上下学交通环境、提升儿童步行与骑行安全,取得了显著成效。在上海市、北京市等相继出台的街道设计导则中,也根据不同街道类型提供了相应的设计工具指南手册,而场所安全营建的策略需要从中寻求更加精细化的定位。特别在北京老城中,存在许多高密度但缺少集中开放绿地广场的街区,但当前老城片区的街道空间设计并未对儿童活动有特殊的设计响应,有待在儿童友好理念下,进一步结合儿童活动、心理感受、护栏设施、骑行步行等方面进行专项研究。
5条街道设计改进前后剖面示意图
4.2 对各类空间安全提出专项设计响应
不同的空间安全的侧重点各异,由此也对空间营造和场所设计提出不同的要求。
活动安全方面,集中型场地的平整度、绿化景观的环境品质以及街面步行和骑行环境质量,都能够提升活动安全。
防卫安全方面,更多是借鉴环境设计预防犯罪的理念,完善监控设备,并将其置于显眼处,减少环境遮挡,打开封闭围墙和护栏,增加视线通达性,并在街道路网设置上,减少尽端路,增加街道整合度。
心理安全的设计提升策略主要通过提升治安机构分布的密度,以及营造“街道眼”来对可能的犯罪形成心理威慑,并保护行人的安全。
交通安全的设计策略集中在应对机动车交通流及过街对行人和非机动车形成的安全隐患,比如增设安全岛、防护护栏、安全标识,以及在人流量大的地方进行交通稳静化处理等。
4.3 构建“分析—识别—设计—评估”的规划路径
首先,对片区特征进行整体分析,了解使用者群体的分布概况。
其次,采用专用技术作为辅助技术手段进行风险评估,对空间环境的具体功能形态及人的活动安排进行关联,构建“安全—行为—空间”的整体分析,进行风险预判。
再次,构建安全设计标准化指南和工具,这不仅是面向技术人员的安全要素系统,更是对城市规划和管理者在公共安全空间上的综合性应急响应体系的支撑。
最后,依据特定人群需求,对实际使用性能及安全度进行空间使用评估,并对问题及时进行反馈修正。
4.4 提升空间安全管理措施
街道空间的安全不仅在于空间形态及相关物质设施的呈现,也与实际运营维护的管理密切相关。街道的监控查询、安保巡查、应急预案等,都是预防或者减缓不安全因素的重要手段;教育管理措施则可通过知识宣讲来普及儿童骑行步行的安全,增强儿童和成人的安全意识;交通管理措施可通过交通稳静化手段来营造儿童友好街道空间;相关的应急响应预案则可在意外发生后,对周边交通进行有效管治和疏导,以减少对更大范围片区的影响等。这些方面都需要将规划设计策略与管理措施相结合进行统筹考虑。
推荐阅读
◆【儿童友好型城市】建成环境对儿童独立活动性的影响综述及研究趋势探索
中国科技核心期刊、《中国学术期刊网络出版总库》全文收录、《中国学术期刊影响因子年报》统计源期刊、《中国核心期刊(遴选)数据库》全文收录、美国《乌利希期刊指南》(Ulrich's Periodicals Directory)收录期刊、中国人文社会科学引文数据库来源期刊
官方网站(在线投稿):
https://www.shplanning.com.cn
Email:shcsgh@supdri.com
邮发代号:4-803
电话:021-32113552/32113553
传真:021-32113554