由于缺乏雌激素受体、孕激素受体和人表皮生长因子受体2,三阴性乳腺癌对靶向这些受体的治疗性抗体无响应,临床治疗选择有限。尽管化疗药物可以杀死肿瘤内已分化的肿瘤细胞,但是对具有多药耐药性的肿瘤干细胞无效,反而引起肿瘤干细胞增殖,诱导肿瘤复发和转移。
近日,上海交通大学公共卫生学院宋海云研究员、化学化工学院樊春海院士和上海师范大学化学与材料科学学院陈楠研究员等人合作,利用原位形成的肿瘤微环境响应型水凝胶贴片设计了一种针对多药耐药性三阴性乳腺癌的联合疗法,通过表观遗传重塑诱导肿瘤干细胞重编程和天然免疫激活,恢复化疗药物敏感性,一次给药后有效抑制肿瘤生长、术后复发和转移。
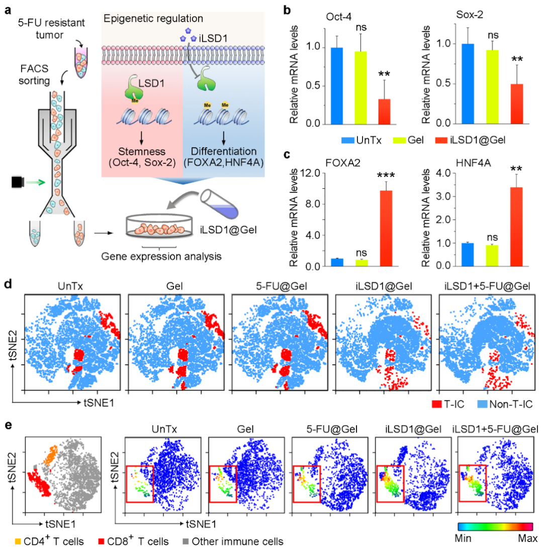
研究人员在三阴性乳腺癌的原位肿瘤模型中,通过持续性地高剂量注射化疗药物5-氟尿嘧啶(5-FU),构建了耐药性三阴性乳腺癌模型。与未经药物治疗的肿瘤模型相比,这种类型的肿瘤中所含肿瘤干细胞的比例显著升高,不仅对5-FU治疗失去响应,利用其它类型的化疗药物(如表柔比星、紫杉醇和吉西他滨)治疗时也失去了疗效。
水凝胶贴片中的表观遗传药物一方面通过组蛋白去甲基化重塑诱导乳腺癌干细胞的重编程,恢复肿瘤的化疗敏感性;另一方面通过内源性逆转录病毒的表达激活肿瘤天然免疫,并诱导T细胞的抗肿瘤免疫反应。进一步装载化疗药物后,只需一次给药就能有效抑制肿瘤生长,并完全抑制肿瘤的术后复发和转移。此外,这种基于肿瘤干细胞重编程与天然免疫激活的双重效应与化疗药物联用的联合疗法不仅恢复了耐药性三阴性乳腺癌对5-FU的药物敏感性,对表柔比星、紫杉醇和吉西他滨等化疗药物也显示了治疗响应性的大幅提升,说明这种治疗策略具有广泛的适用性。
基于组蛋白去甲基化调控的表观遗传重塑水凝胶贴片诱导肿瘤微环境重编程。图片来源:Adv. Mater.
助理研究员季晓媛和博士研究生郭道霞为该论文的并列第一作者,宋海云研究员、樊春海院士和陈楠研究员为该论文的共同通讯作者。
论文信息:
Epigenetic Remodeling Hydrogel Patches for Multidrug-Resistant Triple-Negative Breast Cancer
Xiaoyuan Ji, Daoxia Guo, Jia Ma, Min Yin, Yun Yu, Chang Liu, Yanfeng Zhou, Jinli Sun, Qian Li, Nan Chen*, Chunhai Fan*, Haiyun Song*
Advanced Materials
DOI: 10.1002/adma.202100949
点击左下角 “ 阅读原文 ” ,查看该论文原文。
Advanced
Materials
期刊简介
《先进材料》(Advanced Materials)是一本超过30年历史,由Wiley出版发行的材料科学类知名权威期刊。期刊聚焦功能材料在化学、物理、生物等各项领域及相关交叉学科的前沿进展,影响力广泛。最新影响因子为27.389,中科院2020年SCI期刊分区材料科学大类Q1区、工程技术大类Q1区。
WILEY
MaterialsViewsChina
Wiley旗下材料期刊官方微信平台
长按二维码 关注我们
分享材料前沿资讯|聚焦最新科研动态
MVC论文每月排行榜|材料大咖&新秀访谈
点击“分享”,给我们一点鼓励吧~