//
脓毒症是一种由微生物感染引起的严重危及生命的全身炎症反应综合征,在全世界范围内具有极高的发病率的死亡率。在发病期间,局部感染会引发全身免疫反应。在该过程中,线粒体呼吸链泛醌位点的电子泄漏会产生大量的O2•-,当其浓度超过体内超氧化物歧化酶(SOD)清除能力时,会引起氧化应激并生成活性氧和氮,并过量产生活性氧和氮,破坏细胞和组织,最终可能导致感染性休克和多器官功能障碍综合征。因此,需要外源性的抗氧化剂来帮助减少过量的O2•-,从而避免氧化损害以及预防器官损伤。然而,天然超氧化物歧化酶在非生理条件下不稳定,在体内易被蛋白水解酶分解,因此在实际使用中疗效较差。其他传统抗氧化剂如氢气、维生素C等虽然可用,但在治疗脓毒症尤其是减少过量的活性氧、氮时效果不足。
随着纳米技术的快速发展,近年来各种具有抗氧化酶活性的纳米材料(纳米酶)已成为治疗氧化相关炎症疾病的潜在药物。例如,氧化铈纳米酶已经被证实具有超氧化物歧化酶、过氧化氢酶的抗氧化功能,并在脓毒症中表现出有效的治疗效果。但是,纳米酶的活性与相应的天然酶仍相差较远。
Exploration最近发表了中国科学院生物物理研究所的阎锡蕴院士团队与中国科学院大连化学物理研究所的张涛院士团队合作的研究文章” Bioinspired copper single-atom nanozyme as a superoxide dismutase-like antioxidant for sepsis treatment”。
本工作首先以2,6-二氨基吡啶为原料,通过聚合、热解和HF溶液浸出得到了N掺杂碳载体,并引入了Cu2+,制备了具有二价Cu-N4结构的单原子纳米酶Cu-SAzyme。制备完成后,研究团队进行了SEM、TEM、EDS、XPS和XANES等表征,确定了所制备纳米酶的结构。
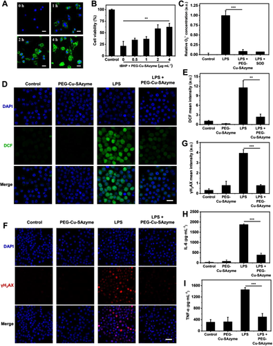
之后,团队对Cu-SAzyme的抗氧化活性以及抗炎特性进行了评估。实验结果显示,Cu-SAzyme具有448.72U/mg的高SOD活性,可歧化清除水溶液中的O2•-,并在水溶液中具有良好的催化稳定性。体外实验表明,对于脂多糖诱导的炎症模型,吞噬了聚乙二醇修饰的Cu-SAzyme的细胞内O2•-水平显著降低,并降低了DNA氧化损伤以及促炎细胞因子的分泌水平。这表明,聚乙二醇修饰的Cu-SAzyme作为类SOD纳米酶,在脓毒症氧化还原循环中具有抗氧化应激和抗炎作用。
此外,在脓毒症动物的治疗实验中,Cu-SAzyme可缓解全身炎症反应和多器官功能障碍,从而显著延长了脓毒症动物的存活时间。作者表示,致命性的脓毒症目前尚无满意的药物和治疗方案,基于单原子催化概念的Cu-SAzyme有望成为一种潜在的抗氧化及抗炎药物,用于脓毒症的治疗。
本工作的第一作者是中国科学院大连化学物理研究所的杨级和中国科学院生物物理研究所的张若飞,通讯作者为中国科学院大连化学物理研究所的王爱琴、中国科学院生物物理研究所的范克龙及阎锡蕴。
J Yang, R. Zhang, H. Zhao, H. Qi, J. Li, J.-F. Li, X. Zhou, A. Wang, K. Fan, X. Yan, T. Zhang, Exploration 2022, 2, 20210267.
END
期刊简介
扫描二维码 | 关注期刊
期刊官网1:
https://www.exploration-journals.com/
期刊官网2:
http://www.wileyonlinelibrary.com/journal/exploration
投稿系统:
https://mc.manuscriptcentral.com/exploration
WILEY
MaterialsViews
Wiley旗下材料科学类期刊官方微信平台
推送材料科研资讯|访谈材料大咖新秀
分享撰稿投稿经验|关注最新招聘信息
点击“分享”,给我们一点鼓励吧~