点击下方卡片,关注“新机器视觉”公众号
重磅干货,第一时间送达
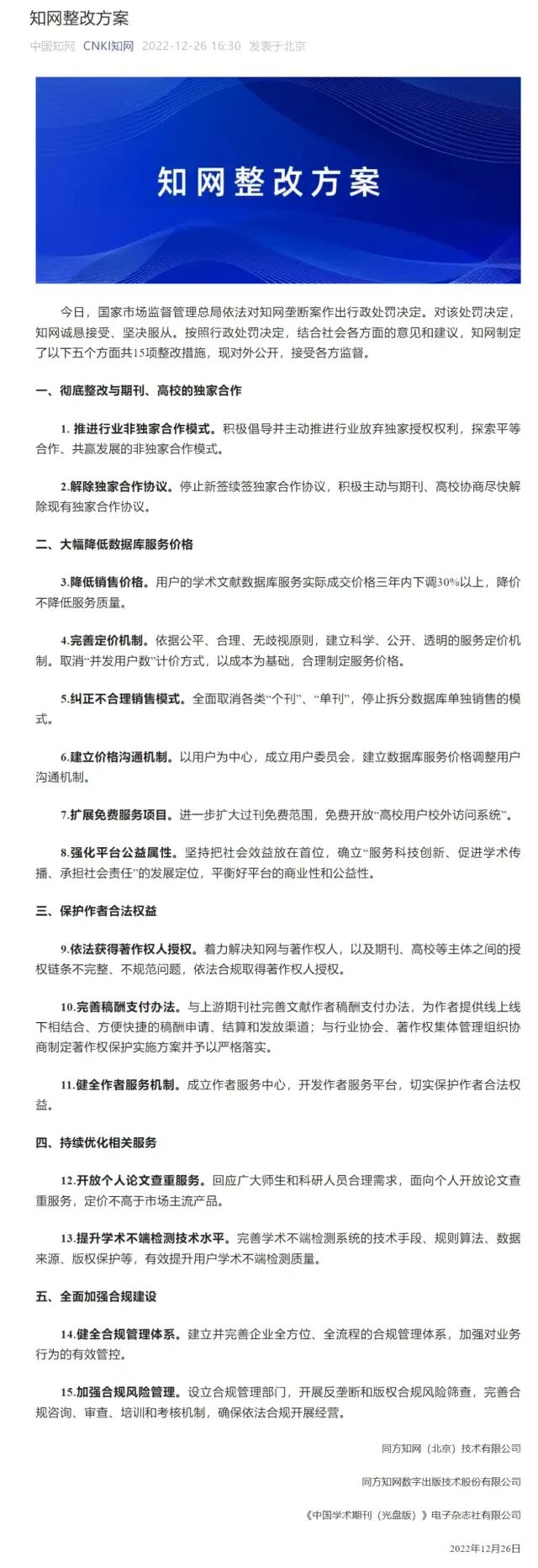
2022年12月26日,市场监管总局依法作出行政处罚决定,责令知网停止违法行为,并处以其2021年中国境内销售额17.52亿元5%的罚款,计8760万元。同时,坚持依法规范和促进发展并重,监督知网全面落实整改措施、消除违法行为后果,要求知网围绕解除独家合作、减轻用户负担、加强内部合规管理等方面进行全面整改,促进行业规范健康创新发展。
知网回应
网友回应
罚太轻了!
1.高通案
与知网案不同,2015年被国家发改委查处的美国高通公司滥用市场支配地位是按后者上年度销售额的8%处罚的。
“本机关认为,当事人(美国高通公司)滥用市场支配地位行为的性质严重,程度较深,持续时间较长,本机关决定对当事人处2013年度在中华人民共和国境内销售额8%的罚款,计60.88亿元人民币。”
2.没有让其返还不当得利
更重要的是,国家市场监督管理总局对知网的处罚决定中指出:
2014年以来,当事人(知网)在数据库服务价格较高的情况下,仍连续多年以较大幅度提高数据库服务价格,年均涨幅达10.06%。2014年以来,用户采购当事人数据库服务年均价格涨幅超过30%的有66家,10%一30%的达622家。部分用户2021年数据库采购价格达到2014年的数倍,其中,高于4倍的有91家,高于3倍的有157家。…….2014年以来,当事人数据库服务的成本及内容的变化与同行业竞争者相比,并无显著差异,同行业竞争者数据库服务价格平均涨幅均不超过4%,但是,国家市场监督管理总局没有责令知网返回不当得利、赔偿受到损害的用户,也没有没收违法所得。
同样,知网公开的《知网整改方案》也没有提及是否向之前受到其不公平高价销售数据库行为损害的用户,返还不当得利或者赔偿经济损失。
在上述情况下,仅仅处罚2021年一年的净利润就达到1.7亿的知网8760万元,合理吗?
3.”促进学术交流,传播人类文明”的口号成为了最大的笑话。
知网早已不是那个在教育部、中宣部等部门的支持下,由清华同方公司主办的“为民项目”了。
怪不得翟天临说知网是什么东西,搞不好这是感叹句,我们错怪他了!
来源:机器学习初学者
本文仅做学术分享,如有侵权,请联系删文。