广州市人工智能与数字经济试验区CIM+应用平台 何华贵 郭亮 王明省 龚磊 广州市城市规划勘测设计研究院 授权转载:智慧城市大讲堂
一、案例背景
为进一步贯彻落实党的十九大、十九届四中全会提出要善于把大数据、人工智能等现代科技与社会治理深度融合起来的指示精神,按照国务院关于推进工程建设项目审批制度改革的相关要求和住建部开展城市信息模型平台建设试点工作部署,根据市政府工作会议纪要(穗府会纪[2020]105号)及《广州人工智能与数字经济试验区整体形象展示工作方案(征求意见稿)》的要求,依托新一代信息技术深化新型智慧城市建设转型,建设满足规划建设管理和智慧城市需要的CIM平台,进一步提升决策效率和管理信息化水平,优化营商环境和创新环境,我院开展了广州人工智能与数字经济试验区CIM+应用平台的建设工作。
我院积极贯彻落实广州作为国家重要中心城市、粤港澳大湾区核心城市等发展定位的相关要求,整理了广州市人工智能与数字经济试验区范围内相关数据,建立覆盖“地上-地表-地下”、二三维一体化联动的时空大数据基础数据库,并充分利用城市信息模型平台建设成果,基于智慧广州时空信息云平台,构建专题图形化、可视化界面,提供大数据决策工具。以上工作为试验区管理部门加强社会沟通、改进管理服务提供了现代科技抓手,并有效探索落地数据驱动、人机协同、跨界融合、共创分享的区域智能化治理新模式,最终为深化城市信息模型平台成果在地区产业经济管理和发展方面的推广应用奠定基础。
二、项目内容
1、CIM产业经济场景专题实体数据库建设
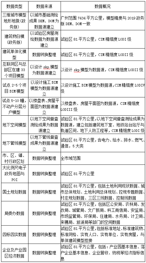
在广州人工智能与数字经济试验区81平方公里内建设地上地下二三维一体化CIM实体专题实体数据,包括地形地貌、建筑物白模、三维实景单体模型、互联网区与总部区在建项目模型、试点项目BIM模型、试点不动产分层分户模型、地下空间模型、地下管线三维模型;二维专题数据库包括大比例电子政务地图与POI、国土规划专题、四标四实专题、企业及产业园区经济专题、不动产管理专题、重点项目专题等空间数据。
表1 CIM产业经济场景专题实体数据库概况
2、数字化产业经济CIM+应用示范建设
在智慧广州时空信息云平台支撑下,广州市人工智能与数字经济试验区CIM平台围绕试验区81平方公里,建立广州人工智能与数字经济试验区的地上地下一体化三维模型,实现地、楼、房、企业、人口和经济数据的全面融合挂接,建立范围内资源及建筑物分布、人口分析、基础设施配套、经济及产业分析、企业名片、重点项目统计、权属分布统计、储备土地分布等大数据模型及人机交互功能,形成CIM示范应用,实现琶洲的园区、产业、经济、企业、税收区间、重点企业总部、招商引资、重点项目建设等分层分级分类显示和统计分析功能,达到对试验区整体把控的要求。
2.1 基础地图应用
实现基础地图应用,包括图层控制、地下模式、透明控制、指北、顶视、水平测距、垂直测距、空间测距、面积量算、坐标获取等基础地图操作。实现通用地图查询,包括兴趣点查询定位、地址查询定位、道路查询定位、点选数据查询、多边形查询等。实现统一运维管理,包括用户权限、功能权限、角色权限等后台管理功能。
图1 系统首页
2.2 招商引资
整合了试验区范围内规划设计方案三维模型、占地范围、功能布局、重点产业,交通设施、土地供应、公服设施、空气质量等数据,以最吸引眼球的方式向投资者介绍琶洲地区未来发展的方向。
图2 产业创新集聚区
2.3 经济分析
汇聚试验区范围内入驻企业、企业税收区间、企业营收区间、商务载体等经济数据,实现试验区范围内各片区产业结构分析,并依托三维模型对重点楼宇进行分层分户分析。此外,在这些基础经济分析功能上,针对人工智能与数字经济试验区区域发展定位,设计园区统计图及总部大楼可视化分析功能。为琶洲地区各楼宇提供精细化的信息化管理方案。
图3 商务载体分析
2.4 空间规划
整合生态保护红线、永久基本农田、城镇开发边界、城市总体规划、控制性详细规划等各类规划专题数据,以及道路、轨道交通、现状与规划建筑量等现状专题数据。此外,在这些基础经济分析功能上,针对人工智能与数字经济试验区区域发展定位,设计城市设计与城市更新模块,为试验区区城市规划与建设提供有力支撑。
图4 城市设计查询
2.5 土地储备
囊括了土地出让信息、用地类型信息、土地现状信息、公服设施信息等数据,实现地块综合分析,能有效为项目进驻提供土地使用方面的支撑,支撑人工智能与数字经济试验区招商引资。
图5 土地储备地块详情
2.6 四标四实
实现试验区范围内人口、房屋和网格的上图,并对试验区范围内人口性别比例、年龄构成和人员类型(流动人口、户籍人口和境外人员)进行统计分析。形成“人-地-房-网格”管理模式,进一步支撑拆迁分析,自动生成任意拆迁范围内涉及的人口、土地和楼房等情况分析报告,支撑城市综合管理和整治。
图6 实有人口详情
2.7 重点项目
整合试验区范围内重点建设项目数据,实现项目阶段、项目建设性质、总投资额分布和年度GDP贡献等重点项目指标统计。接入720度全景影像,实现规划效果和施工现状对比分析。
图7 重点项目测绘监控
三、应用效果
一是摸清家底。基于广州市人工智能与数字经济试验区CIM+应用平台,将人口、房屋、企业、税收等数据与空间位置叠加,整合了分散在四个行政区的现状数据,初步摸清了试验区的资源家底。试验区范围81平方公里,涉及4个区、20个街道、94个村居,区域内拥有常住人口110万人,企业超过80000家,现状建筑物超过80000栋。
二是整合规划。按照“一江两岸三片区”空间格局,整合了试验区现有控规、城市设计、产业规划等成果,形成了统一的规划地块一张图,为土地整备、招商引资、土地出让提供流水线式服务,分门别类,让土地空间开发利用活起来。
三是助力收储。按照市区联动、利益共享的要求,充分发挥各区土地整备作用,扩大收储范围。平台汇聚试验区近期可出让地块,整备中地块等,。
四是招商引资。汇聚试验区范围内入驻企业、商务载体、企业税收营收、产业园区等经济数据,打造试验区总部经济画像,实现试验区范围内各片区产业结构分析,助力产城融合发展建设。
四、创新点
1、建立基于NLP的企业标签模型体系
基于分类模型、分类模型评价指标、文本关键词提取、词性标注等数据挖掘及自然语言处理技术,标签化企业信息,建立企业标签模型体系,实现自动识别僵尸企业,定位龙头企业,有助于针对不同企业制定个性化举措。
具体而言,该系统通过文本分类技术及关键词提取技术,开发了招商楼宇和企业画像模块。首先收集企业及招商楼宇相关信息,从指标、特征及应用领域三大维度来刻画其标签模型体系,并在其基础上定义了经营范围、行业、规模、创新力等企业及产业园区标签。随后,依据已构建的标签模型体系通过关系图、树图等可视化形式将人物和企业间关系及企业属性之间关系进行可视化展示,为企业自身的成长、楼宇招商引资、招商楼宇企业政府监管等方面提供坚实的数据支撑。
2、建立数据驱动的产业园区智能管理新模式
以“数据—知识—决策”为主线,通过企业标签绘制、产业结构分析、企业产业画像分析等业务相关模块,实现楼宇及总部管理数字化、精细化和智能化。
基于规划专题、产业专题、企业专题等信息资源,利用空间大数据、人工智能模型、图像视频识别、深度学习与数据挖掘等技术方法,构建楼宇经济智能管理体系。通过对上述数据属性信息、空间位置与地理环境的精准感知与信息获取,解决“数据从哪里来”的基础问题;集成上述技术方法,构建招商楼宇及企业画像描绘、产业区块智能划定等专有模型和算法,实现招商楼宇的实时监测与精准管理,解决“数据怎么用”的关键问题。
五、示范效应
人工智能与数字经济试验区,是广州科技创新轴里“一区三城十三节点”的重要“一区”,试验区建设是广州抢抓全球新一轮科技革命和产业变革机遇,是做好“六稳”工作、完成“六保”任务,推进经济转型升级、实现高质量发展的重大载体和重要抓手。为落实2020年2月广东省出台《广州人工智能与数字经济试验区建设总体方案》,加快推动试验区建设驶上快车道、迈上新台阶,提出人工智能与数字经济试验区应用系统建设工作,为各级领导提供统一支撑。
为积极贯彻落实广州作为国家重要中心城市、粤港澳大湾区核心城市等发展定位,我院整理了广州人工智能与数字经济试验区范围内相关数据,建立覆盖“地上-地表-地下”、二三维一体化联动的时空大数据基础数据库。充分利用城市信息模型平台建设成果,基于智慧广州时空信息云平台,构建专题图形化、可视化界面,提供大数据决策工具,为试验区管理部门加强社会沟通、改进管理服务提供现代科技抓手,从而探索落地数据驱动、人机协同、跨界融合、共创分享的区域智能化治理新模式,并最终为深化城市信息模型平台成果在地区产业经济管理和发展方面的推广应用奠定基础。
- END -
无人机倾斜摄影1:500房屋测量技术设计书.docx(文档可下载 )