The following article is from 小狐学产品
Author 狐檬、楚平
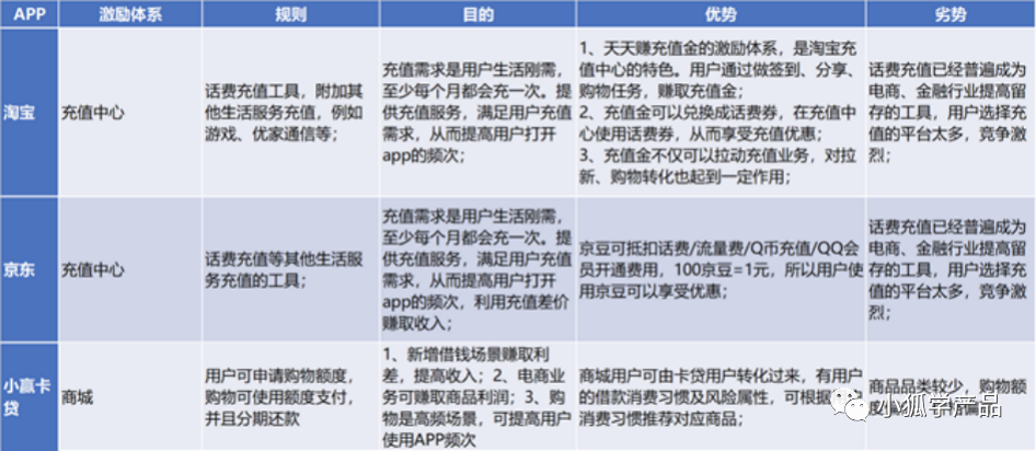
提高用户留存是个很大的话题,下面将从留存的本质出发,慢慢为大家推导出各种提高留存的策略。(下面以借款产品为例进行阐述)核心需求被满足的很好,用户就会留在平台。方便等到下次再有需求时,回去平台继续满足需求。举个栗子,用户使用借贷产品借钱一次成功后,后续再有借款需求时,就有可能再次回到原借贷产品借钱。用户来到平台,除了核心需求,还有跟核心需求相关的延伸需求。如果平台可以满足用户的延伸需求,那么用户也有可能留在平台。例如还呗是一款借贷产品,用户除了可以在还呗借款,还可以用借来的钱充话费、充加油卡,订外卖等。延伸的场景越多,用户使用平台的频次就有可能会越高。营销人员常用的触达用户手段,目的是促进用户活跃或召回流失用户。例如瑞幸咖啡通过公众号触达用户,推送每周发券文章提醒用户领券,提升GMV。用户当时没有喝咖啡的需求,因为对优惠券损失厌恶,所以产生喝咖啡需求。再比如得到APP在国庆期间给沉默用户发短信,推送国庆坚持7天学习获得20元优惠券的活动,目的是召回流失用户及提升用户活跃。用户本来没有假期学习的需求,因为对优惠券损失厌恶,所以产生学习需求。精准广告是分析渠道用户与目标用户的重合度后,才去投放的广告。例如今日头条信息流,投放贷款广告时,算法会推荐给有借款需求的用户,这样就会增加用户再次使用产品的机会。如果用户对平台投入很多,比如投入了时间精力,并且在平台产生了数据或社交关系,用户就越舍不得离开。比如有道云笔记,存储用户记录的大量笔记,用户有损失厌恶心理,不会轻易离开;例如QQ或微信,用户在平台上建立了熟人关系链,几乎不可能离开,除非有新的替代品,而且这些关系可以很快平移过去。考虑到用户在产品内不同生命阶段有不同的诉求,所以基于用户生命周期,将用户分为三层,分别为新用户、活跃用户、忠实用户。新用户:新用户是指刚使用APP,还没有接触核心功能的用户群体;活跃用户:活跃用户是指使用了产品的核心功能,但是次数不多的用户群体;忠实用户:忠实用户是指使用了产品的核心功能,且次数很多,对平台产生信赖的用户群体。用户的需求往往不是分裂的,而是呈现环环相扣的需求链条。借钱不是目的,真正的目的可能是去购物消费、旅游、培训等,这里面从借钱到用钱就是需求链条。创造高频生活消费场景,以高频带动低频,提高用户活跃及留存。内容具有消费门槛低,频次高的特点。工具类、交易类产品经常会拓展内容场景,提高用户活跃与留存。与内容经常相伴的产品形态是社区,社区可促进UGC内容生产和提高用户粘性。用户的方案级需求是“我要借钱”,挖掘到“问题级需求”是我要借更便宜、更多的钱。再进一步分析到“人性级需求”,是用户缺钱、想要赚钱、攀比、想占便宜。会员体系的设计,通常可以满足用户省钱、攀比及尊贵感的需求。
用户激励体系运用物质酬赏或精神酬赏,驱动用户完成关键行动转化。物质酬赏满足用户赚钱需求,精神酬赏满足社交炫耀人性要求。持续多变的酬赏,刺激用户重复产生行动,最终养成习惯留在产品中。比如观察数据后发现,用户注册后T+3周期内填写资料意愿较高,提升空间大。那我们就可以在T+3内促动用户去完成资料填写。比如观察数据后发现,用户借款一次后,在60天内再次借款的意愿较高,那我们就可以在60天内促动用户再次借款。营销活动提醒:有活动上新时,系统可自动推送活动提醒,提高活动参与度;系统功能提醒:发送优惠券发放及优惠券过期通知,提高优惠券使用率等。对于借贷产品,用户借款后,每月登录平台还款,是自然的行为;那么,频次较低的借贷产品,用户有什么理由经常打开呢?支付宝的蚂蚁森林和京东金融的种果树的养成类小游戏,很好的解决了这个问题。支付宝是支付工具,用户用完即走。通过“种树做公益”这件事情,激发用户的爱心,吸引用户过来收能量、偷能量,从而提高打开APP频次,并且带动了支付、社交等其他业务。用户的行为被量化为能量,留在了平台上,同时留住了用户。京东金融是理财工具,也具备工具属性。金国摇钱树的小游戏,给了用户一个每天来使用APP的理由。每天登录都可以收金果,金果可兑换金币,金币可兑换商品。用户的行为被量化为金果和金币,留在了平台上,同时留住了用户。最后,我建立了各大城市的产品交流群,想进群小伙伴加微信:yw5201a1 我拉你进群。··················END··················今日研报:克劳锐发布《2021知识类内容研究报告》,公众号后台回复“ 知识内容”,即可下载完整PDF文件。